• 文献检索
  • 文档翻译
  • 深度研究
  • 学术资讯
  • Suppr Zotero 插件Zotero 插件
  • 邀请有礼
  • 套餐&价格
  • 历史记录
应用&插件
Suppr Zotero 插件Zotero 插件浏览器插件Mac 客户端Windows 客户端微信小程序
定价
高级版会员购买积分包购买API积分包
服务
文献检索文档翻译深度研究API 文档MCP 服务
关于我们
关于 Suppr公司介绍联系我们用户协议隐私条款
关注我们

Suppr 超能文献

核心技术专利:CN118964589B侵权必究
粤ICP备2023148730 号-1Suppr @ 2026

文献检索

告别复杂PubMed语法,用中文像聊天一样搜索,搜遍4000万医学文献。AI智能推荐,让科研检索更轻松。

立即免费搜索

文件翻译

保留排版,准确专业,支持PDF/Word/PPT等文件格式,支持 12+语言互译。

免费翻译文档

深度研究

AI帮你快速写综述,25分钟生成高质量综述,智能提取关键信息,辅助科研写作。

立即免费体验

在低风险就诊于急诊部的青少年中预防过度饮酒的简短干预措施:有效性和成本效益的三臂随机试验。

Brief interventions to prevent excessive alcohol use in adolescents at low-risk presenting to Emergency Departments: Three-arm, randomised trial of effectiveness and cost-effectiveness.

机构信息

Institute of Psychiatry, Psychology & Neuroscience, King's College London, London UK.

Centre for Health Services Studies, University of Kent, Canterbury, UK.

出版信息

Int J Drug Policy. 2021 Jul;93:103113. doi: 10.1016/j.drugpo.2021.103113. Epub 2021 Jan 22.

DOI:10.1016/j.drugpo.2021.103113
PMID:33487528
原文链接:https://pmc.ncbi.nlm.nih.gov/articles/PMC8261826/
Abstract

BACKGROUND

Alcohol consumption and related harm increase rapidly from the age of 12 years. We evaluated whether alcohol screening and brief intervention is effective and cost-effective in delaying hazardous or harmful drinking amongst low-risk or abstaining adolescents attending Emergency Departments (EDs).

METHODS

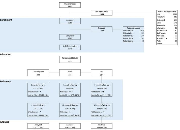
This ten-centre, three-arm, parallel-group, single-blind, pragmatic, individually randomised trial screened ED attenders aged between 14 and 17 years for alcohol consumption. We sampled at random one third of those scoring at most 2 on AUDIT-C who had access to the internet and, if aged under 16, were Gillick competent or had informed consent from parent or guardian. We randomised them between: screening only (control intervention); one session of face-to-face Personalised Feedback and Brief Advice (PFBA); and PFBA plus an electronic brief intervention (eBI) on smartphone or web. We conducted follow-up after six and 12 months. The principal outcomes were alcohol consumed over the 3 months before 12-month follow up, measured by AUDIT-C; and quality-adjusted life-years.

FINDINGS

Between October 2014 and May 2015, we approached 5,016 eligible patients of whom 3,326 consented to be screened and participate in the trial; 2,571 of these were low-risk drinkers or abstainers, consuming an average 0.14 units per week. We randomised: 304 to screening only; 285 to PFBA; and 294 to PFBA and eBI. We found no significant difference between groups, notably in weekly alcohol consumption: those receiving screening only drank 0.10 units (95% confidence interval 0.05 to 0.18); PFBA 0.12 (0.06 to 0.21); PFBA and eBI 0.10 (0.05 to 0.19).

INTERPRETATION

While drinking levels remained low in this population, this trial found no evidence that PFBA with or without eBI was more effective than screening alone in reducing or delaying alcohol consumption.

摘要

背景

酒精消费及其相关危害在 12 岁时迅速增加。我们评估了在急诊科(ED)就诊的低风险或不饮酒的青少年中,酒精筛查和简短干预是否能有效且具有成本效益,以延缓危险或有害饮酒。

方法

这是一项十中心、三臂、平行组、单盲、实用、个体随机试验,对年龄在 14 至 17 岁之间的 ED 就诊者进行酒精消费筛查。我们随机抽取 AUDIT-C 得分最高为 2 的三分之一,且有上网条件的青少年,如果年龄在 16 岁以下,具有 Gillick 能力或得到父母或监护人的知情同意。我们将他们随机分配到以下三组:仅筛查(对照组);面对面个性化反馈和简短建议(PFBA);以及 PFBA 加智能手机或网络上的电子简短干预(eBI)。我们在 6 个月和 12 个月后进行随访。主要结局是在 12 个月随访前的 3 个月内消耗的酒精量,通过 AUDIT-C 测量;以及质量调整生命年。

结果

2014 年 10 月至 2015 年 5 月,我们共接触了 5016 名符合条件的患者,其中 3326 名同意接受筛查并参加试验;其中 2571 名是低风险饮酒者或不饮酒者,平均每周饮酒 0.14 单位。我们随机分配:304 名仅接受筛查;285 名接受 PFBA;294 名接受 PFBA 和 eBI。我们没有发现组间的显著差异,特别是在每周饮酒量方面:仅接受筛查的组饮用 0.10 单位(95%置信区间 0.05 至 0.18);接受 PFBA 的组饮用 0.12 单位(0.06 至 0.21);接受 PFBA 和 eBI 的组饮用 0.10 单位(0.05 至 0.19)。

解释

虽然在这个人群中饮酒水平仍然较低,但这项试验没有发现 PFBA 加或不加 eBI 比单独筛查更能有效减少或延缓饮酒的证据。

https://cdn.ncbi.nlm.nih.gov/pmc/blobs/3bd9/8261826/bca2f78bc037/gr3.jpg
https://cdn.ncbi.nlm.nih.gov/pmc/blobs/3bd9/8261826/2c5140614a7a/gr1.jpg
https://cdn.ncbi.nlm.nih.gov/pmc/blobs/3bd9/8261826/ef222b5226ec/gr2.jpg
https://cdn.ncbi.nlm.nih.gov/pmc/blobs/3bd9/8261826/bca2f78bc037/gr3.jpg
https://cdn.ncbi.nlm.nih.gov/pmc/blobs/3bd9/8261826/2c5140614a7a/gr1.jpg
https://cdn.ncbi.nlm.nih.gov/pmc/blobs/3bd9/8261826/ef222b5226ec/gr2.jpg
https://cdn.ncbi.nlm.nih.gov/pmc/blobs/3bd9/8261826/bca2f78bc037/gr3.jpg

相似文献

1
Brief interventions to prevent excessive alcohol use in adolescents at low-risk presenting to Emergency Departments: Three-arm, randomised trial of effectiveness and cost-effectiveness.在低风险就诊于急诊部的青少年中预防过度饮酒的简短干预措施:有效性和成本效益的三臂随机试验。
Int J Drug Policy. 2021 Jul;93:103113. doi: 10.1016/j.drugpo.2021.103113. Epub 2021 Jan 22.
2
Effectiveness and cost-effectiveness of face-to-face and electronic brief interventions versus screening alone to reduce alcohol consumption among high-risk adolescents presenting to emergency departments: three-arm pragmatic randomized trial (SIPS Junior high risk trial).面对面和电子简短干预与单独筛查相比,在减少到急诊科就诊的高风险青少年的饮酒量方面的有效性和成本效益:三臂实用随机试验(SIPS 青少年高风险试验)。
Addiction. 2022 Aug;117(8):2200-2214. doi: 10.1111/add.15884. Epub 2022 Apr 12.
3
Linked randomised controlled trials of face-to-face and electronic brief intervention methods to prevent alcohol related harm in young people aged 14-17 years presenting to Emergency Departments (SIPS junior).针对前往急诊科就诊的14至17岁青少年预防酒精相关伤害的面对面和电子简短干预方法的联合随机对照试验(SIPS junior)。
BMC Public Health. 2015 Apr 10;15:345. doi: 10.1186/s12889-015-1679-4.
4
5
The clinical effectiveness and cost-effectiveness of brief intervention for excessive alcohol consumption among people attending sexual health clinics: a randomised controlled trial (SHEAR).性健康诊所就诊人群过度饮酒简短干预的临床疗效和成本效益:一项随机对照试验(SHEAR)
Health Technol Assess. 2014 May;18(30):1-48. doi: 10.3310/hta18300.
6
Effectiveness of brief alcohol interventions in primary care populations.简短酒精干预措施在初级保健人群中的有效性。
Cochrane Database Syst Rev. 2018 Feb 24;2(2):CD004148. doi: 10.1002/14651858.CD004148.pub4.
7
AESOPS: a randomised controlled trial of the clinical effectiveness and cost-effectiveness of opportunistic screening and stepped care interventions for older hazardous alcohol users in primary care.AESOPS:一项在初级保健中对老年高危酒精使用者进行机会性筛查和阶梯式护理干预的临床效果和成本效益的随机对照试验。
Health Technol Assess. 2013 Jun;17(25):1-158. doi: 10.3310/hta17250.
8
Personalised digital interventions for reducing hazardous and harmful alcohol consumption in community-dwelling populations.针对社区居住人群减少有害和危险饮酒行为的个性化数字干预措施。
Cochrane Database Syst Rev. 2017 Sep 25;9(9):CD011479. doi: 10.1002/14651858.CD011479.pub2.
9
The effectiveness of alcohol screening and brief intervention in emergency departments: a multicentre pragmatic cluster randomized controlled trial.急诊科酒精筛查与简短干预的效果:一项多中心实用整群随机对照试验
PLoS One. 2014 Jun 25;9(6):e99463. doi: 10.1371/journal.pone.0099463. eCollection 2014.
10
Screening and brief interventions for hazardous alcohol use in accident and emergency departments: a randomised controlled trial protocol.急诊科对危险饮酒行为的筛查与简短干预:一项随机对照试验方案
BMC Health Serv Res. 2009 Jul 3;9:114. doi: 10.1186/1472-6963-9-114.

引用本文的文献

1
Young Adults and Alcohol-Associated Liver Cancer: Incidence and Death from 2000 to 2021.年轻成年人与酒精相关的肝癌:2000年至2021年的发病率和死亡率
Cancers (Basel). 2025 Feb 11;17(4):609. doi: 10.3390/cancers17040609.
2
Digital Alcohol Interventions Could Be Part of the Societal Response to Harmful Consumption, but We Know Little About Their Long-Term Costs and Health Outcomes.数字酒精干预措施可能成为社会应对有害饮酒的一部分,但我们对其长期成本和健康结果知之甚少。
J Med Internet Res. 2024 Mar 27;26:e44574. doi: 10.2196/44574.
3
Interventions to prevent alcohol use: systematic review of economic evaluations.

本文引用的文献

1
Opportunistic screening for alcohol use problems in adolescents attending emergency departments: an evaluation of screening tools.急诊就诊青少年中机会性筛查酒精使用问题:筛查工具评估。
J Public Health (Oxf). 2019 Mar 1;41(1):e53-e60. doi: 10.1093/pubmed/fdy049.
2
A smartphone app to reduce excessive alcohol consumption: Identifying the effectiveness of intervention components in a factorial randomised control trial.一款用于减少过度饮酒的智能手机应用程序:在一项析因随机对照试验中评估干预成分的有效性。
Sci Rep. 2018 Mar 12;8(1):4384. doi: 10.1038/s41598-018-22420-8.
3
Steps Towards Alcohol Misuse Prevention Programme (STAMPP): a school-based and community-based cluster randomised controlled trial.
预防饮酒的干预措施:经济评估的系统综述
BJPsych Open. 2023 Jun 27;9(4):e117. doi: 10.1192/bjo.2023.81.
4
Moderate Wine Consumption and Health: A Narrative Review.适量饮酒与健康:一篇叙述性综述。
Nutrients. 2022 Dec 30;15(1):175. doi: 10.3390/nu15010175.
5
The Impact of Mobile Technology-Delivered Interventions on Youth Well-being: Systematic Review and 3-Level Meta-analysis.移动技术干预对青少年幸福感的影响:系统评价与三级荟萃分析。
JMIR Ment Health. 2022 Jul 29;9(7):e34254. doi: 10.2196/34254.
6
Effectiveness and cost-effectiveness of face-to-face and electronic brief interventions versus screening alone to reduce alcohol consumption among high-risk adolescents presenting to emergency departments: three-arm pragmatic randomized trial (SIPS Junior high risk trial).面对面和电子简短干预与单独筛查相比,在减少到急诊科就诊的高风险青少年的饮酒量方面的有效性和成本效益:三臂实用随机试验(SIPS 青少年高风险试验)。
Addiction. 2022 Aug;117(8):2200-2214. doi: 10.1111/add.15884. Epub 2022 Apr 12.
7
The Effectiveness and Cost-Effectiveness of Screening and Brief Alcohol Intervention to Reduce Alcohol Consumption in Young People in the High School Setting: A Pragmatic Randomized Controlled Trial (SIPS JR-HIGH).高中环境下筛查和简短酒精干预对减少青少年饮酒的有效性和成本效益:一项实用随机对照试验(SIPS JR-HIGH)
Alcohol Alcohol. 2022 Mar 12;57(2):261-269. doi: 10.1093/alcalc/agab087.
迈向酒精滥用预防计划(STAMPP):一项基于学校和社区的集群随机对照试验。
BMJ Open. 2018 Mar 9;8(3):e019722. doi: 10.1136/bmjopen-2017-019722.
4
There is an app for that - Or is there? A content analysis of publicly available smartphone apps for managing alcohol use.有一款应用程序可以做到这一点——真的有吗?对可公开获取的用于管理饮酒行为的智能手机应用程序的内容分析。
J Subst Abuse Treat. 2017 Nov;82:67-73. doi: 10.1016/j.jsat.2017.09.006. Epub 2017 Sep 12.
5
Personalized Digital Interventions Showed no Impact on Risky Drinking in Young Adults: A Pilot Randomized Controlled Trial.个性化数字干预对年轻人危险饮酒无影响:一项试点随机对照试验
Alcohol Alcohol. 2017 Nov 1;52(6):671-676. doi: 10.1093/alcalc/agx051.
6
Valuing health-related quality of life: An EQ-5D-5L value set for England.重视与健康相关的生活质量:英国的EQ-5D-5L价值集。
Health Econ. 2018 Jan;27(1):7-22. doi: 10.1002/hec.3564. Epub 2017 Aug 22.
7
Alcohol Consumption, Early-Onset Drinking, and Health-Related Consequences in Adolescents Presenting at Emergency Departments in England.英国急诊科就诊青少年的饮酒量、早发性饮酒及其与健康相关的后果
J Adolesc Health. 2017 Apr;60(4):438-446. doi: 10.1016/j.jadohealth.2016.11.017. Epub 2017 Jan 16.
8
User Preferences for Content, Features, and Style for an App to Reduce Harmful Drinking in Young Adults: Analysis of User Feedback in App Stores and Focus Group Interviews.用户对减少年轻人有害饮酒的应用程序内容、功能和风格的偏好:应用商店中用户反馈分析和焦点小组访谈。
JMIR Mhealth Uhealth. 2016 May 24;4(2):e47. doi: 10.2196/mhealth.5242.
9
The Effectiveness of Prompts to Promote Engagement With Digital Interventions: A Systematic Review.促进参与数字干预措施的提示的有效性:一项系统评价
J Med Internet Res. 2016 Jan 8;18(1):e6. doi: 10.2196/jmir.4790.
10
Behavior change techniques in popular alcohol reduction apps: content analysis.流行的酒精减少应用程序中的行为改变技术:内容分析
J Med Internet Res. 2015 May 14;17(5):e118. doi: 10.2196/jmir.4060.