• 文献检索
  • 文档翻译
  • 深度研究
  • 学术资讯
  • Suppr Zotero 插件Zotero 插件
  • 邀请有礼
  • 套餐&价格
  • 历史记录
应用&插件
Suppr Zotero 插件Zotero 插件浏览器插件Mac 客户端Windows 客户端微信小程序
定价
高级版会员购买积分包购买API积分包
服务
文献检索文档翻译深度研究API 文档MCP 服务
关于我们
关于 Suppr公司介绍联系我们用户协议隐私条款
关注我们

Suppr 超能文献

核心技术专利:CN118964589B侵权必究
粤ICP备2023148730 号-1Suppr @ 2026

文献检索

告别复杂PubMed语法,用中文像聊天一样搜索,搜遍4000万医学文献。AI智能推荐,让科研检索更轻松。

立即免费搜索

文件翻译

保留排版,准确专业,支持PDF/Word/PPT等文件格式,支持 12+语言互译。

免费翻译文档

深度研究

AI帮你快速写综述,25分钟生成高质量综述,智能提取关键信息,辅助科研写作。

立即免费体验

G蛋白信号通路抑制因子2的缺失通过激活AKT信号促进肿瘤生长。

Loss of G-Protein Pathway Suppressor 2 Promotes Tumor Growth Through Activation of AKT Signaling.

作者信息

Chan Stefanie, Smith Emma, Gao Yuan, Kwan Julian, Blum Benjamin C, Tilston-Lunel Andrew M, Turcinovic Isabella, Varelas Xaralabos, Cardamone Maria Dafne, Monti Stefano, Emili Andrew, Perissi Valentina

机构信息

Department of Biochemistry, Boston University School of Medicine, Boston, MA, United States.

Center for Network Systems Biology, Boston University, Boston, MA, United States.

出版信息

Front Cell Dev Biol. 2021 Jan 7;8:608044. doi: 10.3389/fcell.2020.608044. eCollection 2020.

DOI:10.3389/fcell.2020.608044
PMID:33490071
原文链接:https://pmc.ncbi.nlm.nih.gov/articles/PMC7817781/
Abstract

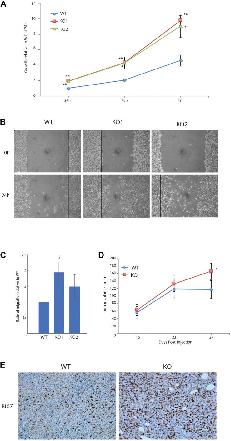
G Protein Suppressor 2 (GPS2) is a multifunctional protein that exerts important roles in inflammation and metabolism in adipose, liver, and immune cells. GPS2 has recently been identified as a significantly mutated gene in breast cancer and other malignancies and proposed to work as a putative tumor suppressor. However, molecular mechanisms by which GPS2 prevents cancer development and/or progression are largely unknown. Here, we have profiled the phenotypic changes induced by GPS2 depletion in MDA-MB-231 triple negative breast cancer cells and investigated the underlying molecular mechanisms. We found that GPS2-deleted MDA-MB-231 cells exhibited increased proliferative, migratory, and invasive properties , and conferred greater tumor burden in an orthotopic xenograft mouse model. Transcriptomic, proteomic and phospho-proteomic profiling of GPS2-deleted MBA-MB-231 revealed a network of altered signals that relate to cell growth and PI3K/AKT signaling. Overlay of GPS2-regulated gene expression with MDA-MB-231 cells modified to express constitutively active AKT showed significant overlap, suggesting that sustained AKT activation is associated with loss of GPS2. Accordingly, we demonstrate that the pro-oncogenic phenotypes associated with GPS2 deletion are rescued by pharmacological inhibition of AKT with MK2206. Collectively, these observations confirm a tumor suppressor role for GPS2 and reveal that loss of GPS2 promotes breast cancer cell proliferation and tumor growth through uncontrolled activation of AKT signaling. Moreover, our study points to GPS2 as a potential biomarker for a subclass of breast cancers that would be responsive to PI3K-class inhibitor drugs.

摘要

G蛋白抑制因子2(GPS2)是一种多功能蛋白,在脂肪组织、肝脏和免疫细胞的炎症和代谢过程中发挥重要作用。GPS2最近被鉴定为乳腺癌和其他恶性肿瘤中显著突变的基因,并被认为是一种潜在的肿瘤抑制因子。然而,GPS2预防癌症发生和/或进展的分子机制在很大程度上尚不清楚。在此,我们分析了GPS2缺失在MDA-MB-231三阴性乳腺癌细胞中诱导的表型变化,并研究了其潜在的分子机制。我们发现,缺失GPS2的MDA-MB-231细胞表现出增殖、迁移和侵袭能力增强,并且在原位异种移植小鼠模型中导致更大的肿瘤负荷。对缺失GPS2的MBA-MB-231细胞进行转录组、蛋白质组和磷酸化蛋白质组分析,揭示了一个与细胞生长和PI3K/AKT信号传导相关的信号改变网络。将GPS2调节的基因表达与经修饰以表达组成型活性AKT的MDA-MB-231细胞进行叠加,显示出显著的重叠,这表明持续的AKT激活与GPS2的缺失有关。因此,我们证明用MK2206对AKT进行药理抑制可挽救与GPS2缺失相关的促癌表型。总的来说,这些观察结果证实了GPS2的肿瘤抑制作用,并揭示GPS2的缺失通过不受控制地激活AKT信号传导促进乳腺癌细胞增殖和肿瘤生长。此外,我们的研究指出GPS2作为乳腺癌一个亚类的潜在生物标志物,这类乳腺癌对PI3K类抑制剂药物有反应。

https://cdn.ncbi.nlm.nih.gov/pmc/blobs/d5ab/7817781/05069f5fb200/fcell-08-608044-g005.jpg
https://cdn.ncbi.nlm.nih.gov/pmc/blobs/d5ab/7817781/6061c4314214/fcell-08-608044-g001.jpg
https://cdn.ncbi.nlm.nih.gov/pmc/blobs/d5ab/7817781/2419d8ff0b4a/fcell-08-608044-g002.jpg
https://cdn.ncbi.nlm.nih.gov/pmc/blobs/d5ab/7817781/d9a845dbeccf/fcell-08-608044-g004.jpg
https://cdn.ncbi.nlm.nih.gov/pmc/blobs/d5ab/7817781/05069f5fb200/fcell-08-608044-g005.jpg
https://cdn.ncbi.nlm.nih.gov/pmc/blobs/d5ab/7817781/6061c4314214/fcell-08-608044-g001.jpg
https://cdn.ncbi.nlm.nih.gov/pmc/blobs/d5ab/7817781/2419d8ff0b4a/fcell-08-608044-g002.jpg
https://cdn.ncbi.nlm.nih.gov/pmc/blobs/d5ab/7817781/d9a845dbeccf/fcell-08-608044-g004.jpg
https://cdn.ncbi.nlm.nih.gov/pmc/blobs/d5ab/7817781/05069f5fb200/fcell-08-608044-g005.jpg

相似文献

1
Loss of G-Protein Pathway Suppressor 2 Promotes Tumor Growth Through Activation of AKT Signaling.G蛋白信号通路抑制因子2的缺失通过激活AKT信号促进肿瘤生长。
Front Cell Dev Biol. 2021 Jan 7;8:608044. doi: 10.3389/fcell.2020.608044. eCollection 2020.
2
Systemic insulin sensitivity is regulated by GPS2 inhibition of AKT ubiquitination and activation in adipose tissue.全身胰岛素敏感性受 GPS2 抑制脂肪组织中 AKT 泛素化和激活的调节。
Mol Metab. 2016 Oct 31;6(1):125-137. doi: 10.1016/j.molmet.2016.10.007. eCollection 2017 Jan.
3
Genome-wide CRISPR knockout screening identified G protein pathway suppressor 2 as a novel tumor suppressor for uveal melanoma metastasis.全基因组 CRISPR 敲除筛选发现 G 蛋白通路抑制因子 2 是葡萄膜黑色素瘤转移的新型肿瘤抑制因子。
J Cancer Res Clin Oncol. 2023 Jul;149(7):3349-3360. doi: 10.1007/s00432-022-04160-5. Epub 2022 Aug 8.
4
Overexpression of the miR-141/200c cluster promotes the migratory and invasive ability of triple-negative breast cancer cells through the activation of the FAK and PI3K/AKT signaling pathways by secreting VEGF-A.miR-141/200c簇的过表达通过分泌VEGF-A激活FAK和PI3K/AKT信号通路,从而促进三阴性乳腺癌细胞的迁移和侵袭能力。
BMC Cancer. 2016 Aug 2;16:570. doi: 10.1186/s12885-016-2620-7.
5
Inhibition of Ubc13-mediated Ubiquitination by GPS2 Regulates Multiple Stages of B Cell Development.GPS2对Ubc13介导的泛素化的抑制作用调控B细胞发育的多个阶段。
J Biol Chem. 2017 Feb 17;292(7):2754-2772. doi: 10.1074/jbc.M116.755132. Epub 2016 Dec 30.
6
Inhibition of K63 ubiquitination by G-Protein pathway suppressor 2 (GPS2) regulates mitochondria-associated translation.G 蛋白通路抑制因子 2(GPS2)通过抑制 K63 泛素化调节与线粒体相关的翻译。
Pharmacol Res. 2024 Sep;207:107336. doi: 10.1016/j.phrs.2024.107336. Epub 2024 Jul 31.
7
Loss of G protein pathway suppressor 2 in human adipocytes triggers lipid remodeling by upregulating ATP binding cassette subfamily G member 1.脂肪细胞中 G 蛋白通路抑制因子 2 的缺失通过上调 ABCG1 触发脂质重塑。
Mol Metab. 2020 Dec;42:101066. doi: 10.1016/j.molmet.2020.101066. Epub 2020 Aug 13.
8
ADAM17 promotes breast cancer cell malignant phenotype through EGFR-PI3K-AKT activation.ADAM17通过激活表皮生长因子受体-磷脂酰肌醇-3-激酶-蛋白激酶B促进乳腺癌细胞的恶性表型。
Cancer Biol Ther. 2009 Jun;8(11):1045-54. doi: 10.4161/cbt.8.11.8539. Epub 2009 Jun 25.
9
Altersolanol B, a fungal tetrahydroanthraquinone, inhibits the proliferation of estrogen receptor-expressing (ER+) human breast adenocarcinoma by modulating PI3K/AKT, p38/ERK MAPK and associated signaling pathways.真菌类四氢蒽醌化合物阿尔特索拉醇 B 通过调节 PI3K/AKT、p38/ERK MAPK 及相关信号通路抑制表达雌激素受体(ER+)的人乳腺腺癌的增殖。
Chem Biol Interact. 2022 May 25;359:109916. doi: 10.1016/j.cbi.2022.109916. Epub 2022 Mar 26.
10
G protein pathway suppressor 2 suppresses gastric cancer by destabilizing epidermal growth factor receptor.G 蛋白通路抑制因子 2 通过使表皮生长因子受体不稳定来抑制胃癌。
Cancer Sci. 2021 Dec;112(12):4867-4882. doi: 10.1111/cas.15151. Epub 2021 Oct 20.

引用本文的文献

1
Nonproteolytic ubiquitination regulates chromatin occupancy by the NCoR/SMRT/HDAC3 corepressor complex in MCF-7 breast cancer cells.非蛋白酶体泛素化调控MCF-7乳腺癌细胞中NCoR/SMRT/HDAC3共抑制复合物对染色质的占据。
Proc Natl Acad Sci U S A. 2025 May 6;122(18):e2502805122. doi: 10.1073/pnas.2502805122. Epub 2025 Apr 30.
2
Genome-wide landscape of genetic diversity, runs of homozygosity, and runs of heterozygosity in five Alpine and Mediterranean goat breeds.五个阿尔卑斯和地中海山羊品种的全基因组遗传多样性、纯合片段及杂合片段图谱
J Anim Sci Biotechnol. 2025 Mar 3;16(1):33. doi: 10.1186/s40104-025-01155-3.
3

本文引用的文献

1
Cell-Autonomous versus Systemic Akt Isoform Deletions Uncovered New Roles for Akt1 and Akt2 in Breast Cancer.细胞自主与系统性 Akt 同工型缺失揭示 Akt1 和 Akt2 在乳腺癌中的新作用。
Mol Cell. 2020 Oct 1;80(1):87-101.e5. doi: 10.1016/j.molcel.2020.08.017. Epub 2020 Sep 14.
2
Decoding the rosetta stone of mitonuclear communication.解析线粒体与核基因通讯的罗塞塔石碑。
Pharmacol Res. 2020 Nov;161:105161. doi: 10.1016/j.phrs.2020.105161. Epub 2020 Aug 23.
3
Metabolic Reprogramming in Triple-Negative Breast Cancer.三阴性乳腺癌中的代谢重编程
Inhibition of K63 ubiquitination by G-Protein pathway suppressor 2 (GPS2) regulates mitochondria-associated translation.
G 蛋白通路抑制因子 2(GPS2)通过抑制 K63 泛素化调节与线粒体相关的翻译。
Pharmacol Res. 2024 Sep;207:107336. doi: 10.1016/j.phrs.2024.107336. Epub 2024 Jul 31.
4
GPS2 ameliorates cigarette smoking-induced pulmonary vascular remodeling by modulating the ras-Raf-ERK axis.GPS2 通过调节 ras-Raf-ERK 轴改善吸烟诱导的肺血管重构。
Respir Res. 2024 May 16;25(1):210. doi: 10.1186/s12931-024-02831-0.
5
Genome-wide landscape of runs of homozygosity and differentiation across Egyptian goat breeds.全基因组范围内的同型纯合区域和埃及山羊品种间的分化。
BMC Genomics. 2023 Sep 26;24(1):573. doi: 10.1186/s12864-023-09679-6.
6
DHA-Provoked Reduction in Adipogenesis and Glucose Uptake Could Be Mediated by Gps2 Upregulation in Immature 3T3-L1 Cells.DHA 诱导的脂肪生成和葡萄糖摄取减少可能是通过不成熟 3T3-L1 细胞中 GPS2 的上调介导的。
Int J Mol Sci. 2023 Aug 28;24(17):13325. doi: 10.3390/ijms241713325.
7
Genome-wide CRISPR knockout screening identified G protein pathway suppressor 2 as a novel tumor suppressor for uveal melanoma metastasis.全基因组 CRISPR 敲除筛选发现 G 蛋白通路抑制因子 2 是葡萄膜黑色素瘤转移的新型肿瘤抑制因子。
J Cancer Res Clin Oncol. 2023 Jul;149(7):3349-3360. doi: 10.1007/s00432-022-04160-5. Epub 2022 Aug 8.
8
Nuclear-Mitochondrial Interactions.核-线粒体相互作用。
Biomolecules. 2022 Mar 10;12(3):427. doi: 10.3390/biom12030427.
9
The cyclin dependent kinase inhibitor Roscovitine prevents diet-induced metabolic disruption in obese mice.罗司维亭(cyclin 依赖性激酶抑制剂)可预防肥胖小鼠的饮食诱导代谢紊乱。
Sci Rep. 2021 Oct 13;11(1):20365. doi: 10.1038/s41598-021-99871-z.
10
G protein pathway suppressor 2 suppresses gastric cancer by destabilizing epidermal growth factor receptor.G 蛋白通路抑制因子 2 通过使表皮生长因子受体不稳定来抑制胃癌。
Cancer Sci. 2021 Dec;112(12):4867-4882. doi: 10.1111/cas.15151. Epub 2021 Oct 20.
Front Oncol. 2020 Mar 31;10:428. doi: 10.3389/fonc.2020.00428. eCollection 2020.
4
mTORC2-AKT signaling to ATP-citrate lyase drives brown adipogenesis and de novo lipogenesis.mTORC2-AKT 信号转导至三磷酸腺苷柠檬酸裂解酶促进棕色脂肪生成和从头脂肪生成。
Nat Commun. 2020 Jan 29;11(1):575. doi: 10.1038/s41467-020-14430-w.
5
Writing and erasing MYC ubiquitination and SUMOylation.书写与擦除MYC的泛素化和类泛素化修饰
Genes Dis. 2019 Jul 24;6(4):359-371. doi: 10.1016/j.gendis.2019.05.006. eCollection 2019 Dec.
6
The PI3K-AKT network at the interface of oncogenic signalling and cancer metabolism.致癌信号与癌症代谢交界处的 PI3K-AKT 网络。
Nat Rev Cancer. 2020 Feb;20(2):74-88. doi: 10.1038/s41568-019-0216-7. Epub 2019 Nov 4.
7
Pan-cancer whole-genome analyses of metastatic solid tumours.泛癌种实体瘤全基因组分析。
Nature. 2019 Nov;575(7781):210-216. doi: 10.1038/s41586-019-1689-y. Epub 2019 Oct 23.
8
hypeR: an R package for geneset enrichment workflows.hypeR:一个用于基因集富集工作流程的 R 包。
Bioinformatics. 2020 Feb 15;36(4):1307-1308. doi: 10.1093/bioinformatics/btz700.
9
Pipeliner: A Nextflow-Based Framework for the Definition of Sequencing Data Processing Pipelines.流水线:一个基于Nextflow的用于定义测序数据处理流水线的框架。
Front Genet. 2019 Jun 28;10:614. doi: 10.3389/fgene.2019.00614. eCollection 2019.
10
Akt-ing Up Just About Everywhere: Compartment-Specific Akt Activation and Function in Receptor Tyrosine Kinase Signaling.Akt几乎在各处都活跃起来:受体酪氨酸激酶信号传导中特定区域的Akt激活及其功能
Front Cell Dev Biol. 2019 May 3;7:70. doi: 10.3389/fcell.2019.00070. eCollection 2019.