• 文献检索
  • 文档翻译
  • 深度研究
  • 学术资讯
  • Suppr Zotero 插件Zotero 插件
  • 邀请有礼
  • 套餐&价格
  • 历史记录
应用&插件
Suppr Zotero 插件Zotero 插件浏览器插件Mac 客户端Windows 客户端微信小程序
定价
高级版会员购买积分包购买API积分包
服务
文献检索文档翻译深度研究API 文档MCP 服务
关于我们
关于 Suppr公司介绍联系我们用户协议隐私条款
关注我们

Suppr 超能文献

核心技术专利:CN118964589B侵权必究
粤ICP备2023148730 号-1Suppr @ 2026

文献检索

告别复杂PubMed语法,用中文像聊天一样搜索,搜遍4000万医学文献。AI智能推荐,让科研检索更轻松。

立即免费搜索

文件翻译

保留排版,准确专业,支持PDF/Word/PPT等文件格式,支持 12+语言互译。

免费翻译文档

深度研究

AI帮你快速写综述,25分钟生成高质量综述,智能提取关键信息,辅助科研写作。

立即免费体验

城市气溶胶颗粒物通过活性氧介导的细胞紊乱促进视网膜色素上皮细胞坏死和自噬,这种细胞紊乱伴随着细胞周期停滞。

Urban Aerosol Particulate Matter Promotes Necrosis and Autophagy via Reactive Oxygen Species-Mediated Cellular Disorders that are Accompanied by Cell Cycle Arrest in Retinal Pigment Epithelial Cells.

作者信息

Lee Hyesook, Kim Da Hye, Kim Jeong-Hwan, Park Seh-Kwang, Jeong Ji-Won, Kim Mi-Young, Hong Seok-Ho, Song Kyoung Seob, Kim Gi-Young, Hyun Jin Won, Choi Yung Hyun

机构信息

Anti-Aging Research Center, Dong-eui University, Busan 47340, Korea.

Department of Biochemistry, Dong-eui University College of Korean Medicine, Busan 47227, Korea.

出版信息

Antioxidants (Basel). 2021 Jan 20;10(2):149. doi: 10.3390/antiox10020149.

DOI:10.3390/antiox10020149
PMID:33498524
原文链接:https://pmc.ncbi.nlm.nih.gov/articles/PMC7909535/
Abstract

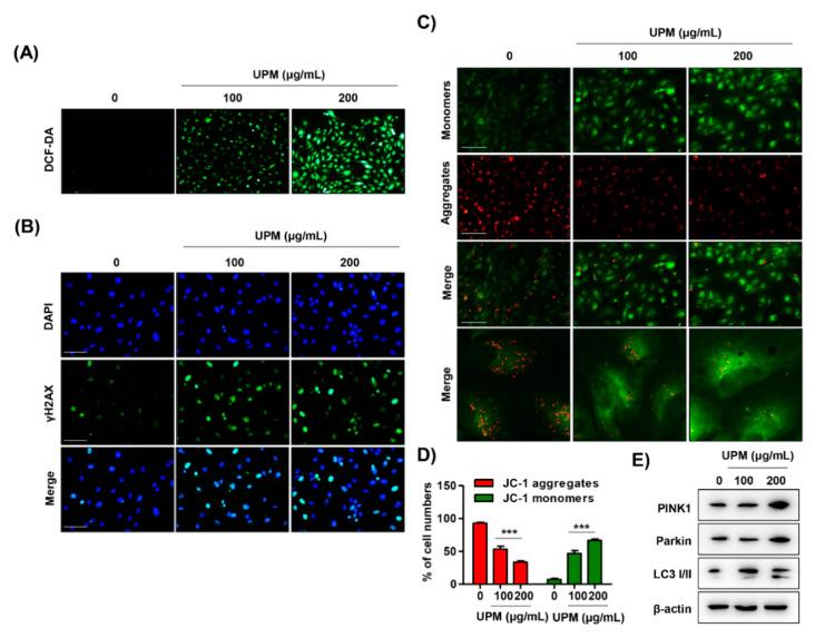
Urban particulate matter (UPM) is recognized as a grave public health problem worldwide. Although a few studies have linked UPM to ocular surface diseases, few studies have reported on retinal dysfunction. Thus, the aim of the present study was to evaluate the influence of UPM on the retina and identify the main mechanism of UPM toxicity. In this study, we found that UPM significantly induced cytotoxicity with morphological changes in ARPE-19 human retinal pigment epithelial (RPE) cells and increased necrosis and autophagy but not apoptosis. Furthermore, UPM significantly increased G2/M arrest and simultaneously induced alterations in cell cycle regulators. In addition, DNA damage and mitochondrial dysfunction were remarkably enhanced by UPM. However, the pretreatment with the potent reactive oxygen species (ROS) scavenger N-acetyl-L-cysteine (NAC) effectively suppressed UPM-mediated cytotoxicity, necrosis, autophagy, and cell cycle arrest. Moreover, NAC markedly restored UPM-induced DNA damage and mitochondrial dysfunction. Meanwhile, UPM increased the expression of mitophagy-regulated proteins, but NAC had no effect on mitophagy. Taken together, although further studies are needed to identify the role of mitophagy in UPM-induced RPE injury, the present study provides the first evidence that ROS-mediated cellular damage through necrosis and autophagy is one of the mechanisms of UPM-induced retinal disorders.

摘要

城市颗粒物(UPM)在全球范围内被公认为是一个严重的公共卫生问题。尽管有一些研究将UPM与眼表疾病联系起来,但很少有研究报道其与视网膜功能障碍的关系。因此,本研究的目的是评估UPM对视网膜的影响,并确定UPM毒性的主要机制。在本研究中,我们发现UPM显著诱导ARPE - 19人视网膜色素上皮(RPE)细胞发生细胞毒性并伴有形态学改变,增加坏死和自噬,但不诱导凋亡。此外,UPM显著增加G2/M期阻滞,并同时诱导细胞周期调节因子的改变。另外,UPM显著增强DNA损伤和线粒体功能障碍。然而,用强效活性氧(ROS)清除剂N - 乙酰 - L - 半胱氨酸(NAC)预处理可有效抑制UPM介导的细胞毒性、坏死、自噬和细胞周期阻滞。此外,NAC显著恢复UPM诱导的DNA损伤和线粒体功能障碍。同时,UPM增加了线粒体自噬调节蛋白的表达,但NAC对线粒体自噬没有影响。综上所述,尽管需要进一步研究来确定线粒体自噬在UPM诱导的RPE损伤中的作用,但本研究提供了首个证据,即ROS通过坏死和自噬介导的细胞损伤是UPM诱导视网膜疾病的机制之一。

https://cdn.ncbi.nlm.nih.gov/pmc/blobs/b082/7909535/20e3a1186cbc/antioxidants-10-00149-g007.jpg
https://cdn.ncbi.nlm.nih.gov/pmc/blobs/b082/7909535/c0f43d1b4f2b/antioxidants-10-00149-g001.jpg
https://cdn.ncbi.nlm.nih.gov/pmc/blobs/b082/7909535/fe2272bccbc7/antioxidants-10-00149-g002.jpg
https://cdn.ncbi.nlm.nih.gov/pmc/blobs/b082/7909535/6eca9ba8d222/antioxidants-10-00149-g003.jpg
https://cdn.ncbi.nlm.nih.gov/pmc/blobs/b082/7909535/7f7b23e41edf/antioxidants-10-00149-g004.jpg
https://cdn.ncbi.nlm.nih.gov/pmc/blobs/b082/7909535/661815c1eb96/antioxidants-10-00149-g005.jpg
https://cdn.ncbi.nlm.nih.gov/pmc/blobs/b082/7909535/722a41ed3f50/antioxidants-10-00149-g006.jpg
https://cdn.ncbi.nlm.nih.gov/pmc/blobs/b082/7909535/20e3a1186cbc/antioxidants-10-00149-g007.jpg
https://cdn.ncbi.nlm.nih.gov/pmc/blobs/b082/7909535/c0f43d1b4f2b/antioxidants-10-00149-g001.jpg
https://cdn.ncbi.nlm.nih.gov/pmc/blobs/b082/7909535/fe2272bccbc7/antioxidants-10-00149-g002.jpg
https://cdn.ncbi.nlm.nih.gov/pmc/blobs/b082/7909535/6eca9ba8d222/antioxidants-10-00149-g003.jpg
https://cdn.ncbi.nlm.nih.gov/pmc/blobs/b082/7909535/7f7b23e41edf/antioxidants-10-00149-g004.jpg
https://cdn.ncbi.nlm.nih.gov/pmc/blobs/b082/7909535/661815c1eb96/antioxidants-10-00149-g005.jpg
https://cdn.ncbi.nlm.nih.gov/pmc/blobs/b082/7909535/722a41ed3f50/antioxidants-10-00149-g006.jpg
https://cdn.ncbi.nlm.nih.gov/pmc/blobs/b082/7909535/20e3a1186cbc/antioxidants-10-00149-g007.jpg

相似文献

1
Urban Aerosol Particulate Matter Promotes Necrosis and Autophagy via Reactive Oxygen Species-Mediated Cellular Disorders that are Accompanied by Cell Cycle Arrest in Retinal Pigment Epithelial Cells.城市气溶胶颗粒物通过活性氧介导的细胞紊乱促进视网膜色素上皮细胞坏死和自噬,这种细胞紊乱伴随着细胞周期停滞。
Antioxidants (Basel). 2021 Jan 20;10(2):149. doi: 10.3390/antiox10020149.
2
Urban aerosol particulate matter promotes mitochondrial oxidative stress-induced cellular senescence in human retinal pigment epithelial ARPE-19 cells.城市气溶胶颗粒物促进人视网膜色素上皮 ARPE-19 细胞中线粒体氧化应激诱导的细胞衰老。
Environ Toxicol Pharmacol. 2023 Sep;102:104211. doi: 10.1016/j.etap.2023.104211. Epub 2023 Jul 7.
3
Diesel particulate matter2.5 promotes epithelial-mesenchymal transition of human retinal pigment epithelial cells via generation of reactive oxygen species.柴油机颗粒物 2.5 通过产生活性氧促进人视网膜色素上皮细胞的上皮-间充质转化。
Environ Pollut. 2020 Jul;262:114301. doi: 10.1016/j.envpol.2020.114301. Epub 2020 Mar 4.
4
Reactive oxygen species-dependent mitochondrial dynamics and autophagy confer protective effects in retinal pigment epithelial cells against sodium iodate-induced cell death.活性氧依赖的线粒体动力学和自噬赋予视网膜色素上皮细胞对抗碘酸钠诱导的细胞死亡的保护作用。
J Biomed Sci. 2019 May 22;26(1):40. doi: 10.1186/s12929-019-0531-z.
5
Endoplasmic reticulum stress and autophagy contribute to cadmium-induced cytotoxicity in retinal pigment epithelial cells.内质网应激和自噬参与镉诱导的视网膜色素上皮细胞毒性。
Toxicol Lett. 2019 Sep 1;311:105-113. doi: 10.1016/j.toxlet.2019.05.001. Epub 2019 May 2.
6
All-trans-retinal induces autophagic cell death via oxidative stress and the endoplasmic reticulum stress pathway in human retinal pigment epithelial cells.全反式视黄醛通过氧化应激和内质网应激途径诱导人视网膜色素上皮细胞自噬性细胞死亡。
Toxicol Lett. 2020 Apr 1;322:77-86. doi: 10.1016/j.toxlet.2020.01.005. Epub 2020 Jan 10.
7
Urban particulate matter regulates tight junction proteins by inducing oxidative stress via the Akt signal pathway in human nasal epithelial cells.城市颗粒物通过激活 Akt 信号通路诱导氧化应激,调节人鼻腔上皮细胞的紧密连接蛋白。
Toxicol Lett. 2020 Oct 15;333:33-41. doi: 10.1016/j.toxlet.2020.07.017. Epub 2020 Jul 17.
8
Urban Particulate Matters May Affect Endoplasmic Reticulum Stress and Tight Junction Disruption in Nasal Epithelial Cells.城市颗粒物可能会影响鼻上皮细胞中的内质网应激和紧密连接破坏。
Am J Rhinol Allergy. 2021 Nov;35(6):817-829. doi: 10.1177/19458924211004006. Epub 2021 Mar 18.
9
Protective effects of α-lipoic acid on cultured human nasal fibroblasts exposed to urban particulate matter.α-硫辛酸对暴露于城市颗粒物的人鼻成纤维细胞的保护作用。
Int Forum Allergy Rhinol. 2019 Jun;9(6):638-647. doi: 10.1002/alr.22296. Epub 2019 Feb 13.
10
Inhibitory Effect of Chebulic Acid on Alveolar Epithelial to Mesenchymal Transition in Response to Urban Particulate Matter Using Co-treatment and Post-treatment Exposure.诃子酸对城市颗粒物作用下肺泡上皮细胞向间充质细胞转分化的抑制作用:共处理和后处理暴露方式的影响
Biol Pharm Bull. 2019;42(8):1322-1331. doi: 10.1248/bpb.b19-00061.

引用本文的文献

1
Pathological Mechanisms of Particulate Matter-Mediated Ocular Disorders: A Review.颗粒物介导的眼部疾病的病理机制:综述。
Int J Mol Sci. 2024 Nov 11;25(22):12107. doi: 10.3390/ijms252212107.
2
Oxidative Stress-Involved Mitophagy of Retinal Pigment Epithelium and Retinal Degenerative Diseases.氧化应激相关的视网膜色素上皮细胞自噬与视网膜退行性疾病。
Cell Mol Neurobiol. 2023 Oct;43(7):3265-3276. doi: 10.1007/s10571-023-01383-z. Epub 2023 Jul 1.
3
Nrf2-mediated activation of HO-1 is required in the blocking effect of compound K, a ginseng saponin metabolite, against oxidative stress damage in ARPE-19 human retinal pigment epithelial cells.

本文引用的文献

1
Mental health consequences of urban air pollution: prospective population-based longitudinal survey.城市空气污染对心理健康的影响:基于人群的前瞻性纵向调查。
Soc Psychiatry Psychiatr Epidemiol. 2021 Sep;56(9):1587-1599. doi: 10.1007/s00127-020-01966-x. Epub 2020 Oct 24.
2
Personal PM exposure and lung function: Potential mediating role of systematic inflammation and oxidative damage in urban adults from the general population.个体 PM 暴露与肺功能:来自一般人群的城市成年人系统性炎症和氧化损伤的潜在中介作用。
Sci Total Environ. 2021 Feb 10;755(Pt 1):142522. doi: 10.1016/j.scitotenv.2020.142522. Epub 2020 Sep 24.
3
人参皂苷代谢产物化合物K对ARPE - 19人视网膜色素上皮细胞氧化应激损伤的阻断作用中,需要Nrf2介导的HO - 1激活。
J Ginseng Res. 2023 Mar;47(2):311-318. doi: 10.1016/j.jgr.2022.09.007. Epub 2022 Oct 5.
4
Phloroglucinol Inhibits Oxidative-Stress-Induced Cytotoxicity in C2C12 Murine Myoblasts through Nrf-2-Mediated Activation of HO-1.根皮苷通过 Nrf-2 介导的 HO-1 激活抑制 C2C12 鼠肌母细胞氧化应激诱导的细胞毒性。
Int J Mol Sci. 2023 Feb 27;24(5):4637. doi: 10.3390/ijms24054637.
5
Fisetin Protects C2C12 Mouse Myoblasts from Oxidative Stress-Induced Cytotoxicity through Regulation of the Nrf2/HO-1 Signaling.漆黄素通过调节 Nrf2/HO-1 信号通路保护 C2C12 小鼠成肌细胞免受氧化应激诱导的细胞毒性。
J Microbiol Biotechnol. 2023 May 28;33(5):591-599. doi: 10.4014/jmb.2212.12042. Epub 2023 Jan 20.
6
Fisetin Attenuated Oxidative Stress-Induced Cellular Damage in ARPE-19 Human Retinal Pigment Epithelial Cells Through Nrf2-Mediated Activation of Heme Oxygenase-1.漆黄素通过Nrf2介导的血红素加氧酶-1激活减轻氧化应激诱导的ARPE-19人视网膜色素上皮细胞的细胞损伤。
Front Pharmacol. 2022 Jun 16;13:927898. doi: 10.3389/fphar.2022.927898. eCollection 2022.
7
The Protective Effect of Oral Application of Corni Fructus on the Disorders of the Cornea, Conjunctiva, Lacrimal Gland and Retina by Topical Particulate Matter 2.5.山茱萸果实经口应用对局部 2.5 颗粒物所致角膜、结膜、泪腺和视网膜病变的保护作用
Nutrients. 2021 Aug 27;13(9):2986. doi: 10.3390/nu13092986.
8
The Protective Effect of Topical Spermidine on Dry Eye Disease with Retinal Damage Induced by Diesel Particulate Matter2.5.局部应用亚精胺对柴油颗粒物2.5诱导的伴有视网膜损伤的干眼病的保护作用
Pharmaceutics. 2021 Sep 10;13(9):1439. doi: 10.3390/pharmaceutics13091439.
Urban air PM modifies differently immune defense responses against bacterial and viral infections in vitro.
城市空气中的 PM 会改变体外对抗细菌和病毒感染的免疫防御反应。
Environ Res. 2021 Jan;192:110244. doi: 10.1016/j.envres.2020.110244. Epub 2020 Sep 25.
4
Perfluorooctanoic acid in indoor particulate matter triggers oxidative stress and inflammation in corneal and retinal cells.室内颗粒物中的全氟辛酸会引发角膜和视网膜细胞的氧化应激和炎症。
Sci Rep. 2020 Sep 24;10(1):15702. doi: 10.1038/s41598-020-72600-8.
5
Seasonal characterization of aerosol composition and sources in a polluted city in Central China.中国中部污染城市气溶胶组成和来源的季节性特征。
Chemosphere. 2020 Nov;258:127310. doi: 10.1016/j.chemosphere.2020.127310. Epub 2020 Jun 12.
6
Auranofin Enhances Sulforaphane-Mediated Apoptosis in Hepatocellular Carcinoma Hep3B Cells through Inactivation of the PI3K/Akt Signaling Pathway.金诺芬通过使PI3K/Akt信号通路失活增强萝卜硫素介导的肝癌Hep3B细胞凋亡。
Biomol Ther (Seoul). 2020 Sep 1;28(5):443-455. doi: 10.4062/biomolther.2020.122.
7
Trans-cinnamaldehyde protects C2C12 myoblasts from DNA damage, mitochondrial dysfunction and apoptosis caused by oxidative stress through inhibiting ROS production.反式肉桂醛通过抑制活性氧的产生,保护C2C12成肌细胞免受氧化应激引起的DNA损伤、线粒体功能障碍和细胞凋亡。
Genes Genomics. 2021 Apr;43(4):303-312. doi: 10.1007/s13258-020-00987-9. Epub 2020 Aug 27.
8
Enzymatically synthesized glycogen protects inflammation induced by urban particulate matter in normal human epidermal keratinocytes.酶促合成糖原可保护正常人表皮角质形成细胞免受城市颗粒物诱导的炎症。
J Clin Biochem Nutr. 2020 Jul;67(1):29-35. doi: 10.3164/jcbn.20-43. Epub 2020 Jun 5.
9
Exploring the relationship between particulate matter, CO, SO, NO, O and urban heat island in Seoul, Korea.探讨韩国首尔市颗粒物、CO、SO、NO、O 与城市热岛之间的关系。
J Hazard Mater. 2021 Feb 5;403:123615. doi: 10.1016/j.jhazmat.2020.123615. Epub 2020 Aug 2.
10
Long-Term Exposure to Urban Particulate Matter on the Ocular Surface and the Incidence of Deleterious Changes in the Cornea, Conjunctiva and Retina in Rats.长期暴露于城市颗粒物对大鼠眼表的影响及其对角膜、结膜和视网膜的有害变化的发生率。
Int J Mol Sci. 2020 Jul 14;21(14):4976. doi: 10.3390/ijms21144976.