Department of Microbiology, Tumor and Cell Biology, Karolinska Institutet, Solna, Sweden.
Department of Environmental Protection, Estación Experimental del Zaidín, Spanish National Research Council (CSIC), Granada, Spain.
NPJ Biofilms Microbiomes. 2021 Jan 27;7(1):9. doi: 10.1038/s41522-020-00177-1.
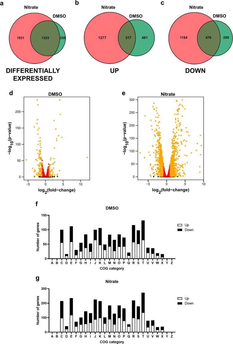
Shewanella spp. possess a broad respiratory versatility, which contributes to the occupation of hypoxic and anoxic environmental or host-associated niches. Here, we observe a strain-specific induction of biofilm formation in response to supplementation with the anaerobic electron acceptors dimethyl sulfoxide (DMSO) and nitrate in a panel of Shewanella algae isolates. The respiration-driven biofilm response is not observed in DMSO and nitrate reductase deletion mutants of the type strain S. algae CECT 5071, and can be restored upon complementation with the corresponding reductase operon(s) but not by an operon containing a catalytically inactive nitrate reductase. The distinct transcriptional changes, proportional to the effect of these compounds on biofilm formation, include cyclic di-GMP (c-di-GMP) turnover genes. In support, ectopic expression of the c-di-GMP phosphodiesterase YhjH of Salmonella Typhimurium but not its catalytically inactive variant decreased biofilm formation. The respiration-dependent biofilm response of S. algae may permit differential colonization of environmental or host niches.
希瓦氏菌属具有广泛的呼吸多样性,这有助于其占据缺氧和无氧环境或宿主相关的小生境。在这里,我们观察到一组希瓦氏菌属藻类分离株对添加厌氧电子受体二甲亚砜 (DMSO) 和硝酸盐的反应中,表现出菌株特异性的生物膜形成诱导。在模式菌株 S. algae CECT 5071 的 DMSO 和硝酸盐还原酶缺失突变体中观察不到呼吸驱动的生物膜反应,并且可以通过相应的还原酶操纵子(而不是含有催化失活硝酸盐还原酶的操纵子)来恢复。与这些化合物对生物膜形成的影响成比例的转录变化包括环二鸟苷酸 (c-di-GMP) 周转基因。支持这一观点的是,鼠伤寒沙门氏菌 c-di-GMP 磷酸二酯酶 YhjH 的异位表达而非其催化失活变体降低了生物膜的形成。S. algae 的呼吸依赖性生物膜反应可能允许在环境或宿主小生境中进行差异定植。