• 文献检索
  • 文档翻译
  • 深度研究
  • 学术资讯
  • Suppr Zotero 插件Zotero 插件
  • 邀请有礼
  • 套餐&价格
  • 历史记录
应用&插件
Suppr Zotero 插件Zotero 插件浏览器插件Mac 客户端Windows 客户端微信小程序
定价
高级版会员购买积分包购买API积分包
服务
文献检索文档翻译深度研究API 文档MCP 服务
关于我们
关于 Suppr公司介绍联系我们用户协议隐私条款
关注我们

Suppr 超能文献

核心技术专利:CN118964589B侵权必究
粤ICP备2023148730 号-1Suppr @ 2026

文献检索

告别复杂PubMed语法,用中文像聊天一样搜索,搜遍4000万医学文献。AI智能推荐,让科研检索更轻松。

立即免费搜索

文件翻译

保留排版,准确专业,支持PDF/Word/PPT等文件格式,支持 12+语言互译。

免费翻译文档

深度研究

AI帮你快速写综述,25分钟生成高质量综述,智能提取关键信息,辅助科研写作。

立即免费体验

菜蓟苦素通过LIFR/STATs轴的介导显示出对结直肠癌肿瘤进展的潜在抑制作用。

Cynaropicrin Shows Antitumor Progression Potential in Colorectal Cancer Through Mediation of the LIFR/STATs Axis.

作者信息

Zheng Dandan, Zhu Yu, Shen Yili, Xiao Sisi, Yang Lehe, Xiang Youqun, Dai Xuanxuan, Hu Wanle, Zhou Bin, Liu Zhiguo, Zhao Haiyang, Zhao Chengguang, Huang Xiaoying, Wang Liangxing

机构信息

The First Affiliated Hospital, Wenzhou Medical University, Wenzhou, China.

School of Pharmaceutical Sciences, Wenzhou Medical University, Wenzhou, China.

出版信息

Front Cell Dev Biol. 2021 Jan 11;8:605184. doi: 10.3389/fcell.2020.605184. eCollection 2020.

DOI:10.3389/fcell.2020.605184
PMID:33505963
原文链接:https://pmc.ncbi.nlm.nih.gov/articles/PMC7829511/
Abstract

BACKGROUND

Colorectal cancer (CRC) is the second deadliest malignant disease in the world and the leukemia inhibitory factor receptor/signal transducers and activators of transcriptions (LIFR/STATs) signaling axis plays an important role in the molecular biology of CRC.

METHODS

Cell function tests were performed to observe the inhibitory effect of cynaropicrin on human CRC cells (RKO, HCT116, and DLD-1). Expression levels of LIFR, P-STAT3, P-STAT4, and apoptotic proteins were detected by Western blotting. Immunoprecipitation confirmed the presence of LIFR/STAT3/STAT4 complex. Cell immunofluorescence assay was used to observe the subcellular localization of STAT3 and STAT4. efficacy of cynaropicrin was evaluated by a xenotransplantation model in nude mice.

RESULTS

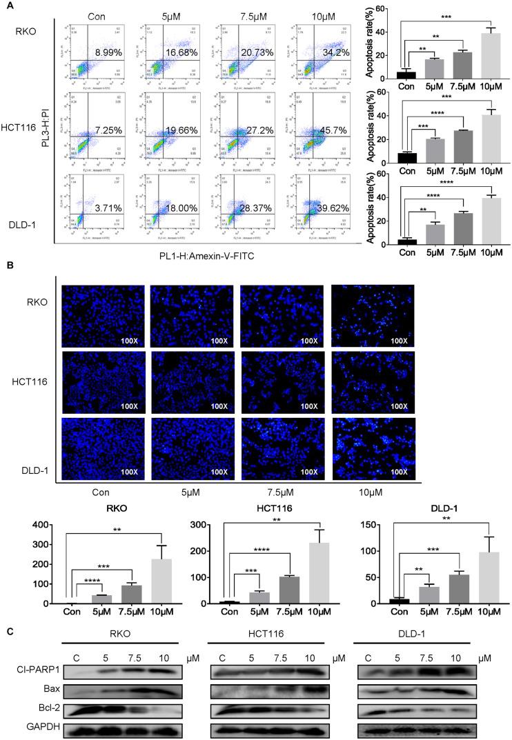
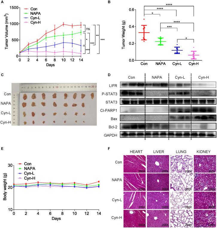
Cynaropicrin significantly reduced the survival ability of human CRC cells and promoted apoptosis in a dose-dependent manner. Western blotting results suggested that the antitumor effects of cynaropicrin might be mediated by inhibition of the LIFR/STATs axis. Cynaropicrin reduced the formation of STAT3/STAT4 heterodimers and blocked their entry into the nucleus. Cynaropicrin also suppressed tumor growth in the xenograft model.

CONCLUSION

The results showed that cynaropicrin exerted a strong inhibitory effect on CRC and . Our study concluded that cynaropicrin has potential application prospects in the field of anti-CRC therapy.

摘要

背景

结直肠癌(CRC)是全球第二大致命性恶性疾病,白血病抑制因子受体/信号转导和转录激活因子(LIFR/STATs)信号轴在CRC的分子生物学中起重要作用。

方法

进行细胞功能测试以观察洋蓟素对人CRC细胞(RKO、HCT116和DLD-1)的抑制作用。通过蛋白质免疫印迹法检测LIFR、P-STAT3、P-STAT4和凋亡蛋白的表达水平。免疫沉淀法证实了LIFR/STAT3/STAT4复合物的存在。采用细胞免疫荧光测定法观察STAT3和STAT4的亚细胞定位。通过裸鼠异种移植模型评估洋蓟素的疗效。

结果

洋蓟素显著降低人CRC细胞的存活能力,并以剂量依赖性方式促进细胞凋亡。蛋白质免疫印迹结果表明,洋蓟素的抗肿瘤作用可能是通过抑制LIFR/STATs轴介导的。洋蓟素减少了STAT3/STAT4异二聚体的形成,并阻止它们进入细胞核。洋蓟素还抑制了异种移植模型中的肿瘤生长。

结论

结果表明,洋蓟素对CRC具有强大的抑制作用。我们的研究得出结论,洋蓟素在抗CRC治疗领域具有潜在的应用前景。

https://cdn.ncbi.nlm.nih.gov/pmc/blobs/58e4/7829511/168e02a1419e/fcell-08-605184-g007.jpg
https://cdn.ncbi.nlm.nih.gov/pmc/blobs/58e4/7829511/2a9363bf480b/fcell-08-605184-g001.jpg
https://cdn.ncbi.nlm.nih.gov/pmc/blobs/58e4/7829511/5efbf703c796/fcell-08-605184-g002.jpg
https://cdn.ncbi.nlm.nih.gov/pmc/blobs/58e4/7829511/7f062d980f91/fcell-08-605184-g003.jpg
https://cdn.ncbi.nlm.nih.gov/pmc/blobs/58e4/7829511/18e810dfff6f/fcell-08-605184-g004.jpg
https://cdn.ncbi.nlm.nih.gov/pmc/blobs/58e4/7829511/0b721495ab76/fcell-08-605184-g005.jpg
https://cdn.ncbi.nlm.nih.gov/pmc/blobs/58e4/7829511/6a3e84337bf9/fcell-08-605184-g006.jpg
https://cdn.ncbi.nlm.nih.gov/pmc/blobs/58e4/7829511/168e02a1419e/fcell-08-605184-g007.jpg
https://cdn.ncbi.nlm.nih.gov/pmc/blobs/58e4/7829511/2a9363bf480b/fcell-08-605184-g001.jpg
https://cdn.ncbi.nlm.nih.gov/pmc/blobs/58e4/7829511/5efbf703c796/fcell-08-605184-g002.jpg
https://cdn.ncbi.nlm.nih.gov/pmc/blobs/58e4/7829511/7f062d980f91/fcell-08-605184-g003.jpg
https://cdn.ncbi.nlm.nih.gov/pmc/blobs/58e4/7829511/18e810dfff6f/fcell-08-605184-g004.jpg
https://cdn.ncbi.nlm.nih.gov/pmc/blobs/58e4/7829511/0b721495ab76/fcell-08-605184-g005.jpg
https://cdn.ncbi.nlm.nih.gov/pmc/blobs/58e4/7829511/6a3e84337bf9/fcell-08-605184-g006.jpg
https://cdn.ncbi.nlm.nih.gov/pmc/blobs/58e4/7829511/168e02a1419e/fcell-08-605184-g007.jpg

相似文献

1
Cynaropicrin Shows Antitumor Progression Potential in Colorectal Cancer Through Mediation of the LIFR/STATs Axis.菜蓟苦素通过LIFR/STATs轴的介导显示出对结直肠癌肿瘤进展的潜在抑制作用。
Front Cell Dev Biol. 2021 Jan 11;8:605184. doi: 10.3389/fcell.2020.605184. eCollection 2020.
2
Effect of the isoflavone corylin from cullen corylifolium on colorectal cancer growth, by targeting the STAT3 signaling pathway.金雀异黄素对结直肠癌细胞生长的影响,通过靶向 STAT3 信号通路。
Phytomedicine. 2021 Jan;80:153366. doi: 10.1016/j.phymed.2020.153366. Epub 2020 Oct 3.
3
Functional role of a long non-coding RNA LIFR-AS1/miR-29a/TNFAIP3 axis in colorectal cancer resistance to pohotodynamic therapy.长非编码 RNA LIFR-AS1/miR-29a/TNFAIP3 轴在结直肠癌对光动力治疗耐药中的功能作用。
Biochim Biophys Acta Mol Basis Dis. 2018 Sep;1864(9 Pt B):2871-2880. doi: 10.1016/j.bbadis.2018.05.020. Epub 2018 May 25.
4
LIFR promotes tumor angiogenesis by up-regulating IL-8 levels in colorectal cancer.LIFR 通过上调结直肠癌中 IL-8 的水平促进肿瘤血管生成。
Biochim Biophys Acta Mol Basis Dis. 2018 Sep;1864(9 Pt B):2769-2784. doi: 10.1016/j.bbadis.2018.05.004. Epub 2018 May 9.
5
Spica prunellae promotes cancer cell apoptosis, inhibits cell proliferation and tumor angiogenesis in a mouse model of colorectal cancer via suppression of stat3 pathway.夏枯草通过抑制 stat3 通路促进结直肠癌荷瘤小鼠肿瘤细胞凋亡、抑制肿瘤细胞增殖和肿瘤血管生成。
BMC Complement Altern Med. 2013 Jun 24;13:144. doi: 10.1186/1472-6882-13-144.
6
LncRNA GAS5 Suppresses Colorectal Cancer Progress by Target miR-21/LIFR Axis.长链非编码RNA GAS5通过靶向miR-21/LIFR轴抑制结直肠癌进展。
Evid Based Complement Alternat Med. 2022 Aug 24;2022:3298939. doi: 10.1155/2022/3298939. eCollection 2022.
7
Mild oxidative stress induces S-glutathionylation of STAT3 and enhances chemosensitivity of tumoural cells to chemotherapeutic drugs.轻度氧化应激诱导信号转导和转录激活因子3(STAT3)的S-谷胱甘肽化,并增强肿瘤细胞对化疗药物的化学敏感性。
Free Radic Biol Med. 2013 Dec;65:1322-1330. doi: 10.1016/j.freeradbiomed.2013.09.015. Epub 2013 Oct 1.
8
Genome-wide screening for differentially methylated long noncoding RNAs identifies LIFR-AS1 as an epigenetically regulated lncRNA that inhibits the progression of colorectal cancer.全基因组筛选差异甲基化长非编码 RNA 鉴定 LIFR-AS1 作为一种受表观遗传调控的 lncRNA,抑制结直肠癌的进展。
Clin Epigenetics. 2022 Oct 31;14(1):138. doi: 10.1186/s13148-022-01361-0.
9
Resveratrol elicits anti-colorectal cancer effect by activating miR-34c-KITLG in vitro and in vivo.白藜芦醇通过在体外和体内激活miR-34c-KITLG发挥抗结直肠癌作用。
BMC Cancer. 2015 Dec 16;15:969. doi: 10.1186/s12885-015-1958-6.
10
Antiproliferative Effects of Cynaropicrin on Anaplastic Thyroid Cancer Cells.洋蓟苦素对间变性甲状腺癌细胞的抗增殖作用
Endocr Metab Immune Disord Drug Targets. 2019;19(1):59-66. doi: 10.2174/1871530318666180928153241.

引用本文的文献

1
Cynaropicrin Suppresses Cell Proliferation by Inducing Mitophagy through p38 MAPK-Mediated Mitochondrial ROS Generation in Human Hepatocellular Carcinoma Cells.菜蓟苦素通过在人肝癌细胞中诱导由p38丝裂原活化蛋白激酶介导的线粒体活性氧生成的线粒体自噬来抑制细胞增殖。
J Microbiol Biotechnol. 2025 Apr 24;35:e2501025. doi: 10.4014/jmb.2501.01025.
2
Sesquiterpene Lactones as Promising Phytochemicals to Cease Metastatic Propagation of Cancer.倍半萜内酯作为有望阻止癌症转移扩散的植物化学物质。
Biomolecules. 2025 Feb 12;15(2):268. doi: 10.3390/biom15020268.
3
Agroprospecting of Biowastes: Globe Artichoke ( L. Cultivar , Asteraceae) as Potential Source of Bioactive Compounds.

本文引用的文献

1
Novel Long Non-coding RNA lncAMPC Promotes Metastasis and Immunosuppression in Prostate Cancer by Stimulating LIF/LIFR Expression.新型长链非编码 RNA lncAMPC 通过刺激 LIF/LIFR 表达促进前列腺癌转移和免疫抑制。
Mol Ther. 2020 Nov 4;28(11):2473-2487. doi: 10.1016/j.ymthe.2020.06.013. Epub 2020 Jun 15.
2
Feedback activation of EGFR is the main cause for STAT3 inhibition-irresponsiveness in pancreatic cancer cells.反馈激活的 EGFR 是导致 STAT3 抑制在胰腺癌细胞中无反应的主要原因。
Oncogene. 2020 May;39(20):3997-4013. doi: 10.1038/s41388-020-1271-y. Epub 2020 Apr 2.
3
Colorectal cancer statistics, 2020.
农业生物勘探:洋蓟(菊科,菜蓟属,品种)作为生物活性化合物的潜在来源。
Molecules. 2024 Aug 22;29(16):3960. doi: 10.3390/molecules29163960.
4
Cynaropicrin, a sesquiterpene lactone, triggers apoptotic cell death in triple negative breast cancer cells.山莴苣苦素,一种倍半萜内酯,在三阴性乳腺癌细胞中引发细胞凋亡。
Mol Biol Rep. 2024 Jul 27;51(1):856. doi: 10.1007/s11033-024-09723-y.
5
Canagliflozin alleviates pulmonary hypertension by activating PPARγ and inhibiting its S225 phosphorylation.卡格列净通过激活 PPARγ 并抑制其 S225 磷酸化来缓解肺动脉高压。
Acta Pharmacol Sin. 2024 Sep;45(9):1861-1878. doi: 10.1038/s41401-024-01286-9. Epub 2024 May 8.
6
STAT4 facilitates PD-L1 level via IL-12R/JAK2/STAT3 axis and predicts immunotherapy response in breast cancer.信号转导和转录激活因子4(STAT4)通过白细胞介素-12受体/ Janus激酶2/信号转导和转录激活因子3(IL-12R/JAK2/STAT3)轴促进程序性死亡受体配体1(PD-L1)水平,并预测乳腺癌的免疫治疗反应。
MedComm (2020). 2023 Dec 15;4(6):e464. doi: 10.1002/mco2.464. eCollection 2023 Dec.
7
Application of the Nicoya OpenSPR to Studies of Biomolecular Binding: A Review of the Literature from 2016 to 2022.尼科亚开放式表面等离子体共振技术在生物分子结合研究中的应用:2016 年至 2022 年文献综述。
Sensors (Basel). 2023 May 17;23(10):4831. doi: 10.3390/s23104831.
8
Cynaropicrin disrupts tubulin and c-Myc-related signaling and induces parthanatos-type cell death in multiple myeloma.山莴苣苦素通过破坏微管蛋白和 c-Myc 相关信号转导诱导多发性骨髓瘤发生 parthanatos 型细胞死亡。
Acta Pharmacol Sin. 2023 Nov;44(11):2265-2281. doi: 10.1038/s41401-023-01117-3. Epub 2023 Jun 21.
9
Perspectives of herbs and their natural compounds, and herb formulas on treating diverse diseases through regulating complicated JAK/STAT signaling.草药及其天然化合物以及中药复方通过调节复杂的JAK/STAT信号通路治疗多种疾病的研究进展
Front Pharmacol. 2022 Oct 17;13:993862. doi: 10.3389/fphar.2022.993862. eCollection 2022.
10
Suppression of endoplasmic reticulum stress-dependent autophagy enhances cynaropicrin-induced apoptosis via attenuation of the P62/Keap1/Nrf2 pathways in neuroblastoma.内质网应激依赖性自噬的抑制通过减弱神经母细胞瘤中P62/Keap1/Nrf2信号通路增强了菜蓟苦素诱导的细胞凋亡。
Front Pharmacol. 2022 Sep 16;13:977622. doi: 10.3389/fphar.2022.977622. eCollection 2022.
2020 年结直肠癌统计数据。
CA Cancer J Clin. 2020 May;70(3):145-164. doi: 10.3322/caac.21601. Epub 2020 Mar 5.
4
Novel activators and small-molecule inhibitors of STAT3 in cancer.癌症中 STAT3 的新型激活剂和小分子抑制剂。
Cytokine Growth Factor Rev. 2019 Oct;49:10-22. doi: 10.1016/j.cytogfr.2019.10.005. Epub 2019 Oct 22.
5
The potential and controversy of targeting STAT family members in cancer.靶向 STAT 家族成员治疗癌症的潜力和争议。
Semin Cancer Biol. 2020 Feb;60:41-56. doi: 10.1016/j.semcancer.2019.10.002. Epub 2019 Oct 9.
6
Mutation, methylation and expression analysis of LIFR gene in Indian breast cancer patients.印度乳腺癌患者 LIFR 基因的突变、甲基化和表达分析。
Mutat Res. 2019 Nov;816-818:111677. doi: 10.1016/j.mrfmmm.2019.111677. Epub 2019 Aug 12.
7
Current cancer situation in China: good or bad news from the 2018 Global Cancer Statistics?中国当前癌症形势:2018 年全球癌症统计数据带来的是好消息还是坏消息?
Cancer Commun (Lond). 2019 Apr 29;39(1):22. doi: 10.1186/s40880-019-0368-6.
8
Promotion of HeLa cells apoptosis by cynaropicrin involving inhibition of thioredoxin reductase and induction of oxidative stress.滇蓟苦苷通过抑制硫氧还蛋白还原酶和诱导氧化应激促进海拉细胞凋亡。
Free Radic Biol Med. 2019 May 1;135:216-226. doi: 10.1016/j.freeradbiomed.2019.03.014. Epub 2019 Mar 14.
9
Phosphorylation of LIFR promotes prostate cancer progression by activating the AKT pathway.磷酸化 LIFR 通过激活 AKT 通路促进前列腺癌的进展。
Cancer Lett. 2019 Jun 1;451:110-121. doi: 10.1016/j.canlet.2019.02.042. Epub 2019 Mar 6.
10
STAT4 activation by leukemia inhibitory factor confers a therapeutic effect on intestinal inflammation.白血病抑制因子对 STAT4 的激活赋予其对肠道炎症的治疗作用。
EMBO J. 2019 Mar 15;38(6). doi: 10.15252/embj.201899595. Epub 2019 Feb 15.