• 文献检索
  • 文档翻译
  • 深度研究
  • 学术资讯
  • Suppr Zotero 插件Zotero 插件
  • 邀请有礼
  • 套餐&价格
  • 历史记录
应用&插件
Suppr Zotero 插件Zotero 插件浏览器插件Mac 客户端Windows 客户端微信小程序
定价
高级版会员购买积分包购买API积分包
服务
文献检索文档翻译深度研究API 文档MCP 服务
关于我们
关于 Suppr公司介绍联系我们用户协议隐私条款
关注我们

Suppr 超能文献

核心技术专利:CN118964589B侵权必究
粤ICP备2023148730 号-1Suppr @ 2026

文献检索

告别复杂PubMed语法,用中文像聊天一样搜索,搜遍4000万医学文献。AI智能推荐,让科研检索更轻松。

立即免费搜索

文件翻译

保留排版,准确专业,支持PDF/Word/PPT等文件格式,支持 12+语言互译。

免费翻译文档

深度研究

AI帮你快速写综述,25分钟生成高质量综述,智能提取关键信息,辅助科研写作。

立即免费体验

农业生物勘探:洋蓟(菊科,菜蓟属,品种)作为生物活性化合物的潜在来源。

Agroprospecting of Biowastes: Globe Artichoke ( L. Cultivar , Asteraceae) as Potential Source of Bioactive Compounds.

机构信息

Faculty of Pharmacy, University of Coimbra, Azinhaga de S. Comba, 3000-548 Coimbra, Portugal.

Faculty of Medicine, Coimbra Institute for Clinical and Biomedical Research (iCBR), University of Coimbra, Azinhaga de S. Comba, 3000-548 Coimbra, Portugal.

出版信息

Molecules. 2024 Aug 22;29(16):3960. doi: 10.3390/molecules29163960.

DOI:10.3390/molecules29163960
PMID:39203039
原文链接:https://pmc.ncbi.nlm.nih.gov/articles/PMC11356890/
Abstract

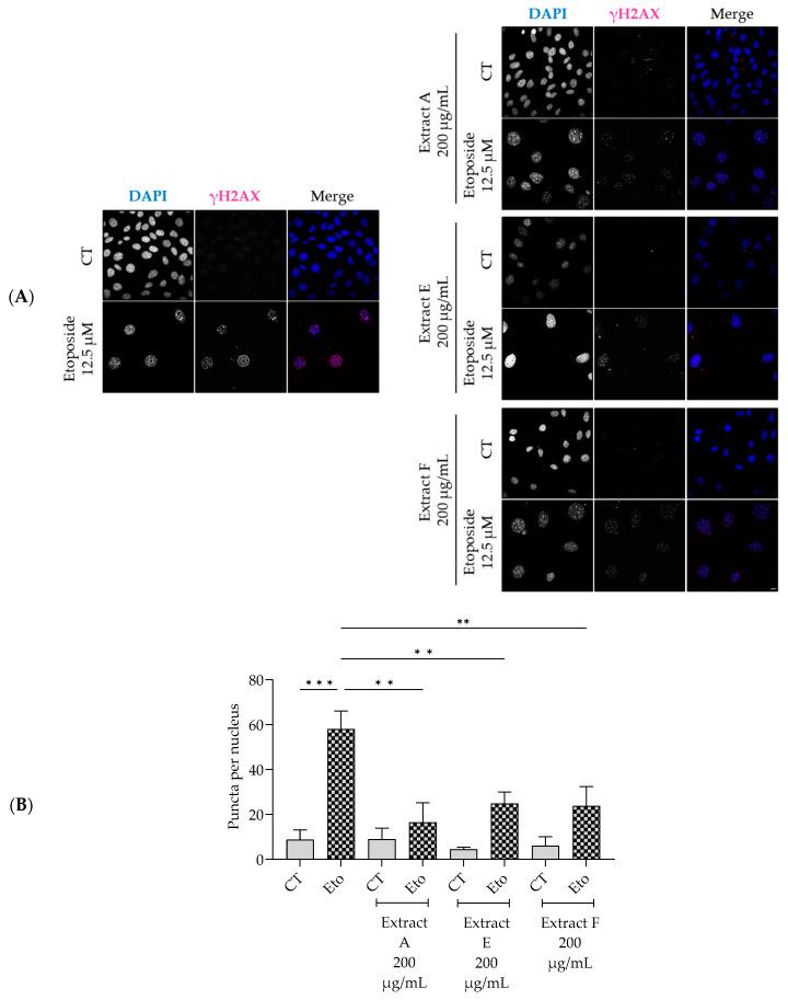
Artichokes ( L.) are valuable foods, thanks to their health benefits, but they generate significant waste during their production, harvesting, and processing, which poses sustainability issues. This study applied an agroprospecting approach to convert Tema artichoke biowaste (TB) into valuable resources, starting from a global perspective of the production chain to the targeted applications based on chemical and biological analysis. The major TB was identified in the outer bracts of the immature flower heads, which were collected throughout the harvesting season, extracted, and analyzed. The most abundant compounds were phenolic acids including chlorogenic acid and caffeoylquinic derivatives. Among flavonoids, cynaroside was the most abundant compound. Multivariate analysis distinguished batches by collection period, explaining 77.7% of the variance, with most compounds increasing in concentration later in the harvest season. Subsequently, TB extracts were analyzed for their potential in wound healing and anti-aging properties. Fibroblasts were used to assess the effect of selected extracts on cell migration through a scratch wound assay and on cellular senescence induced by etoposide. The results show a significant decrease in senescence-associated β-galactosidase activity, γH2AX nuclear accumulation, and both p53 and p21 protein levels. Overall, this study ascribes relevant anti-skin aging effects to TB, thus increasing its industrial value in cosmeceutical and nutraceutical applications.

摘要

朝鲜蓟(L.)是一种有价值的食物,因为它们对健康有益,但在生产、收获和加工过程中会产生大量的废物,这带来了可持续性问题。本研究应用农业展望方法,将特马朝鲜蓟生物废料(TB)转化为有价值的资源,从全球生产链的角度出发,针对基于化学和生物学分析的目标应用。主要的 TB 存在于未成熟花头的外苞片中,这些外苞片在整个收获季节都被收集、提取并进行了分析。最丰富的化合物是酚酸,包括绿原酸和咖啡酰奎宁衍生物。在类黄酮中,芹糖配基是最丰富的化合物。多变量分析通过收集期区分批次,解释了 77.7%的方差,大多数化合物在收获季节后期浓度增加。随后,分析 TB 提取物在伤口愈合和抗衰老特性方面的潜在应用。使用成纤维细胞通过划痕伤口试验评估选定提取物对细胞迁移的影响,以及依托泊苷诱导的细胞衰老。结果表明,衰老相关的β-半乳糖苷酶活性、γH2AX 核积累以及 p53 和 p21 蛋白水平均显著降低。总的来说,这项研究将 TB 的相关抗皮肤衰老作用归因于 TB,从而增加了 TB 在化妆品和营养保健品应用中的工业价值。

https://cdn.ncbi.nlm.nih.gov/pmc/blobs/9b32/11356890/2922376180b4/molecules-29-03960-g006.jpg
https://cdn.ncbi.nlm.nih.gov/pmc/blobs/9b32/11356890/cc6623be5bbf/molecules-29-03960-g001.jpg
https://cdn.ncbi.nlm.nih.gov/pmc/blobs/9b32/11356890/98787deffb24/molecules-29-03960-g002.jpg
https://cdn.ncbi.nlm.nih.gov/pmc/blobs/9b32/11356890/7aa2c25593c5/molecules-29-03960-g003.jpg
https://cdn.ncbi.nlm.nih.gov/pmc/blobs/9b32/11356890/f6704e035286/molecules-29-03960-g004.jpg
https://cdn.ncbi.nlm.nih.gov/pmc/blobs/9b32/11356890/aa852ba61fa8/molecules-29-03960-g005.jpg
https://cdn.ncbi.nlm.nih.gov/pmc/blobs/9b32/11356890/2922376180b4/molecules-29-03960-g006.jpg
https://cdn.ncbi.nlm.nih.gov/pmc/blobs/9b32/11356890/cc6623be5bbf/molecules-29-03960-g001.jpg
https://cdn.ncbi.nlm.nih.gov/pmc/blobs/9b32/11356890/98787deffb24/molecules-29-03960-g002.jpg
https://cdn.ncbi.nlm.nih.gov/pmc/blobs/9b32/11356890/7aa2c25593c5/molecules-29-03960-g003.jpg
https://cdn.ncbi.nlm.nih.gov/pmc/blobs/9b32/11356890/f6704e035286/molecules-29-03960-g004.jpg
https://cdn.ncbi.nlm.nih.gov/pmc/blobs/9b32/11356890/aa852ba61fa8/molecules-29-03960-g005.jpg
https://cdn.ncbi.nlm.nih.gov/pmc/blobs/9b32/11356890/2922376180b4/molecules-29-03960-g006.jpg

相似文献

1
Agroprospecting of Biowastes: Globe Artichoke ( L. Cultivar , Asteraceae) as Potential Source of Bioactive Compounds.农业生物勘探:洋蓟(菊科,菜蓟属,品种)作为生物活性化合物的潜在来源。
Molecules. 2024 Aug 22;29(16):3960. doi: 10.3390/molecules29163960.
2
Caffeoylquinic acids and flavonoids in the immature inflorescence of globe artichoke, wild cardoon, and cultivated cardoon.朝鲜蓟未成熟花序中的绿原酸和类黄酮,野生刺菜蓟和栽培刺菜蓟。
J Agric Food Chem. 2010 Jan 27;58(2):1026-31. doi: 10.1021/jf903311j.
3
An Overview of the Versatility of the Parts of the Globe Artichoke ( L.), Its By-Products and Dietary Supplements.洋蓟(L.)各部分、其副产品及膳食补充剂的多功能性概述
Nutrients. 2024 Feb 22;16(5):599. doi: 10.3390/nu16050599.
4
Metabolite Profiling of "Green" Extracts of subsp. , Cultivar "Carciofo di Paestum" PGI by H NMR and HRMS-Based Metabolomics.利用基于 HRMS 的代谢组学技术,对 PGI 认证的“绿色”牛至(Origanum vulgare subsp. hirtum)提取物进行 1H NMR 和 HRMS 代谢物分析。
Molecules. 2022 May 22;27(10):3328. doi: 10.3390/molecules27103328.
5
Artichoke (Cynara cardunculus L. var. scolymus) waste as a natural source of carbonyl trapping and antiglycative agents.朝鲜蓟(Cynara cardunculus L. var. scolymus)废料作为羰基捕获和抗糖化剂的天然来源。
Food Res Int. 2017 Oct;100(Pt 1):780-790. doi: 10.1016/j.foodres.2017.08.007. Epub 2017 Aug 3.
6
Identification and quantification of caffeoylquinic acids and flavonoids from artichoke (Cynara scolymus L.) heads, juice, and pomace by HPLC-DAD-ESI/MS(n).采用高效液相色谱-二极管阵列检测-电喷雾电离串联质谱法(HPLC-DAD-ESI/MS(n))对洋蓟(Cynara scolymus L.)的头状花序、汁液和果渣中的咖啡酰奎宁酸和黄酮类化合物进行鉴定和定量分析。
J Agric Food Chem. 2004 Jun 30;52(13):4090-6. doi: 10.1021/jf049625x.
7
Extensive characterisation of bioactive phenolic constituents from globe artichoke (Cynara scolymus L.) by HPLC-DAD-ESI-QTOF-MS.采用高效液相色谱-二极管阵列检测-电喷雾串联四极杆飞行时间质谱法对朝鲜蓟(Cynara scolymus L.)中的生物活性酚类成分进行了广泛的鉴定。
Food Chem. 2013 Dec 1;141(3):2269-77. doi: 10.1016/j.foodchem.2013.04.066. Epub 2013 May 2.
8
Infusions of artichoke and milk thistle represent a good source of phenolic acids and flavonoids.洋蓟和水飞蓟的提取物是酚酸和黄酮类化合物的良好来源。
Food Funct. 2015 Jan;6(1):56-62. doi: 10.1039/c4fo00834k. Epub 2014 Nov 4.
9
Optimization of the extraction procedure for the determination of phenolic acids and flavonoids in the leaves of globe artichoke (Cynara cardunculus var. scolymus L.).优化提取工艺测定朝鲜蓟(Cynara cardunculus var. scolymus L.)叶中叶酚酸和类黄酮的含量。
J Pharm Biomed Anal. 2020 Jan 5;177:112879. doi: 10.1016/j.jpba.2019.112879. Epub 2019 Sep 10.
10
Artichoke ( var. L.) by-products as a source of inulin: how to valorise an agricultural supply chain extracting an added-value compound.菊苣(变种)副产物作为菊粉的来源:如何从一条农业供应链中提取附加值化合物来实现增值。
Nat Prod Res. 2022 Apr;36(8):2140-2144. doi: 10.1080/14786419.2020.1841188. Epub 2020 Oct 29.

引用本文的文献

1
Chitosan Nanoparticles Loaded with Polyphenols for Cosmeceutical Applications: A State-of-the-Art Review.负载多酚的壳聚糖纳米颗粒在药妆领域的应用:最新综述
Pharmaceutics. 2025 Aug 18;17(8):1068. doi: 10.3390/pharmaceutics17081068.
2
Phytochemical Analysis and Therapeutic Potential of (Sweet) Samp. Aqueous Extract in Skin Injuries.(甜)桑帕水提取物在皮肤损伤中的植物化学分析及治疗潜力
Plants (Basel). 2025 Jul 25;14(15):2299. doi: 10.3390/plants14152299.
3
Green Extraction of Phenolic Compounds from Artichoke By-Products: Pilot-Scale Comparison of Ultrasound, Microwave, and Combined Methods with Pectinase Pre-Treatment.

本文引用的文献

1
Functional and Therapeutic Potential of in Health Benefits.在健康益处中的功能和治疗潜力。
Nutrients. 2024 Mar 17;16(6):872. doi: 10.3390/nu16060872.
2
Cynaroside extends lifespan and improves the neurondegeneration diseases via insulin/IGF-1 signaling pathway in Caenorhabditis elegans.金雀异糖苷通过胰岛素/IGF-1 信号通路延长秀丽隐杆线虫的寿命并改善神经退行性疾病。
Arch Gerontol Geriatr. 2024 Jul;122:105377. doi: 10.1016/j.archger.2024.105377. Epub 2024 Feb 20.
3
Cynaropicrin disrupts tubulin and c-Myc-related signaling and induces parthanatos-type cell death in multiple myeloma.
从菊芋副产品中绿色提取酚类化合物:超声、微波及果胶酶预处理联合方法的中试规模比较
Antioxidants (Basel). 2025 Mar 31;14(4):423. doi: 10.3390/antiox14040423.
山莴苣苦素通过破坏微管蛋白和 c-Myc 相关信号转导诱导多发性骨髓瘤发生 parthanatos 型细胞死亡。
Acta Pharmacol Sin. 2023 Nov;44(11):2265-2281. doi: 10.1038/s41401-023-01117-3. Epub 2023 Jun 21.
4
Evaluation of the Wound Healing Potential of Extracts in the Treatment of Skin Burns.提取物在治疗皮肤烧伤中伤口愈合潜力的评估
Evid Based Complement Alternat Med. 2023 Apr 18;2023:5855948. doi: 10.1155/2023/5855948. eCollection 2023.
5
Advances in the Phytochemical Characterisation and Bioactivities of L. Essential Oil.薰衣草精油的植物化学特征及生物活性研究进展
Plants (Basel). 2023 Mar 9;12(6):1247. doi: 10.3390/plants12061247.
6
Unveiling the Chemical Composition and Biological Properties of Benth. Essential Oil.揭示Benth.精油的化学成分和生物学特性。
Plants (Basel). 2023 Jan 12;12(2):359. doi: 10.3390/plants12020359.
7
Polyphenolic Compound Variation in Globe Artichoke Cultivars as Affected by Fertilization and Biostimulants Application.施肥和施用生物刺激剂对球茎甘蓝品种中多酚类化合物变异的影响
Plants (Basel). 2022 Aug 8;11(15):2067. doi: 10.3390/plants11152067.
8
Improvement in the Cynaropicrin, Caffeoylquinic Acid and Flavonoid Content of Globe Artichokes with Gibberellic Acid Treatment.用赤霉素处理对球茎甘蓝中菜蓟苦素、咖啡酰奎宁酸和类黄酮含量的影响
Plants (Basel). 2022 Jul 14;11(14):1845. doi: 10.3390/plants11141845.
9
Cynaropicrin Averts the Oxidative Stress and Neuroinflammation in Ischemic/Reperfusion Injury Through the Modulation of NF-kB.山莨菪碱 A 通过调节 NF-kB 来防止缺血/再灌注损伤中的氧化应激和神经炎症。
Appl Biochem Biotechnol. 2023 Sep;195(9):5424-5438. doi: 10.1007/s12010-022-04060-x. Epub 2022 Jul 15.
10
Chemical Composition and Effect against Skin Alterations of Bioactive Extracts Obtained by the Hydrodistillation of Leaves.叶片水蒸馏法获得的生物活性提取物的化学成分及其对皮肤病变的影响。
Pharmaceutics. 2022 Mar 3;14(3):561. doi: 10.3390/pharmaceutics14030561.