Suppr超能文献

α-突触核蛋白诱导原代人小胶质细胞中 NLRP3 炎性体介导的白细胞介素 1β 分泌。

α-Synuclein evokes NLRP3 inflammasome-mediated IL-1β secretion from primary human microglia.

机构信息

Amsterdam UMC, Vrije Universiteit Amsterdam, Neurochemistry Laboratory, Department of Clinical Chemistry, Amsterdam Neuroscience, Amsterdam, the Netherlands.

Department of Biology, University of Padua, Padua, Italy.

出版信息

Glia. 2021 Jun;69(6):1413-1428. doi: 10.1002/glia.23970. Epub 2021 Jan 28.

Abstract

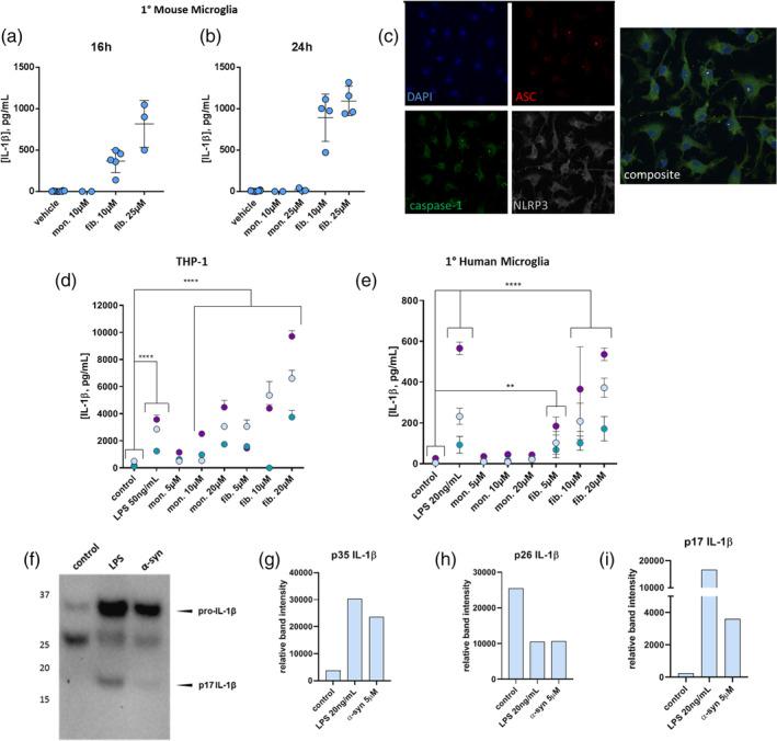
Synucleinopathies such as Parkinson's disease (PD) are hallmarked by α-synuclein (α-syn) pathology and neuroinflammation. This neuroinflammation involves activated microglia with increased secretion of interleukin-1β (IL-1β). The main driver of IL-1β secretion from microglia is the NLRP3 inflammasome. A critical link between microglial NLRP3 inflammasome activation and the progression of both α-syn pathology and dopaminergic neurodegeneration has been identified in various PD models in vivo. α-Syn is known to activate the microglial NLRP3 inflammasome in murine models, but its relationship to this inflammasome in human microglia has not been established. In this study, IL-1β secretion from primary mouse microglia induced by α-syn fibrils was dependent on NLRP3 inflammasome assembly and caspase-1 activity, as previously reported. We show that exposure of primary human microglia to α-syn fibrils also resulted in significant IL-1β secretion that was dependent on inflammasome assembly and involved the recruitment of caspase-1 protein to inflammasome scaffolds as visualized with superresolution microscopy. While canonical IL-1β secretion was clearly dependent on caspase-1 enzymatic activity, this activity was less clearly involved for α-syn-induced IL-1β secretion from human microglia. This work presents similarities between primary human and mouse microglia in the mechanisms of activation of the NLRP3 inflammasome by α-syn, but also highlights evidence to suggest that there may be a difference in the requirement for caspase-1 activity in IL-1β output. The data represent a novel characterization of PD-related NLRP3 inflammasome activation in primary human microglia and further implicate this mechanism in the pathology underlying PD.

摘要

突触核蛋白病,如帕金森病(PD),以α-突触核蛋白(α-syn)病理学和神经炎症为特征。这种神经炎症涉及到激活的小胶质细胞,其白细胞介素-1β(IL-1β)分泌增加。小胶质细胞中 IL-1β 分泌的主要驱动因素是 NLRP3 炎性体。在各种体内 PD 模型中,已经确定了小胶质细胞 NLRP3 炎性体的激活与 α-syn 病理学和多巴胺能神经退行性变的进展之间的关键联系。已知α-syn 在小鼠模型中激活小胶质细胞 NLRP3 炎性体,但它与人类小胶质细胞中这种炎性体的关系尚未建立。在这项研究中,α-syn 纤维诱导的原代小鼠小胶质细胞中 IL-1β 的分泌依赖于 NLRP3 炎性体的组装和半胱天冬酶-1 的活性,这与之前的报道一致。我们表明,α-syn 纤维暴露于原代人小胶质细胞也导致显著的 IL-1β 分泌,这依赖于炎性体的组装,并且涉及半胱天冬酶-1 蛋白到炎性体支架的募集,如超分辨率显微镜所观察到的。虽然经典的 IL-1β 分泌显然依赖于半胱天冬酶-1 的酶活性,但这种活性在人类小胶质细胞中α-syn 诱导的 IL-1β 分泌中不太明显。这项工作展示了原代人源和鼠源小胶质细胞在 α-syn 激活 NLRP3 炎性体的机制方面的相似性,但也强调了证据表明,在 IL-1β 输出中对半胱天冬酶-1 活性的需求可能存在差异。这些数据代表了对原代人源小胶质细胞中 PD 相关 NLRP3 炎性体激活的新特征描述,并进一步表明该机制与 PD 相关的病理学有关。

https://cdn.ncbi.nlm.nih.gov/pmc/blobs/9b19/8247862/769cbe935124/GLIA-69-1413-g001.jpg

文献检索

告别复杂PubMed语法,用中文像聊天一样搜索,搜遍4000万医学文献。AI智能推荐,让科研检索更轻松。

立即免费搜索

文件翻译

保留排版,准确专业,支持PDF/Word/PPT等文件格式,支持 12+语言互译。

免费翻译文档

深度研究

AI帮你快速写综述,25分钟生成高质量综述,智能提取关键信息,辅助科研写作。

立即免费体验