Suppr超能文献

去细胞猪脑 ECM 水凝胶上的类脑器官形成。

Brain organoid formation on decellularized porcine brain ECM hydrogels.

机构信息

VERIGRAFT AB, Gothenburg, Sweden.

Department of Molecular and Clinical Medicine/Wallenberg Laboratory, University of Gothenburg and Sahlgrenska University Hospital, Gothenburg, Sweden.

出版信息

PLoS One. 2021 Jan 28;16(1):e0245685. doi: 10.1371/journal.pone.0245685. eCollection 2021.

Abstract

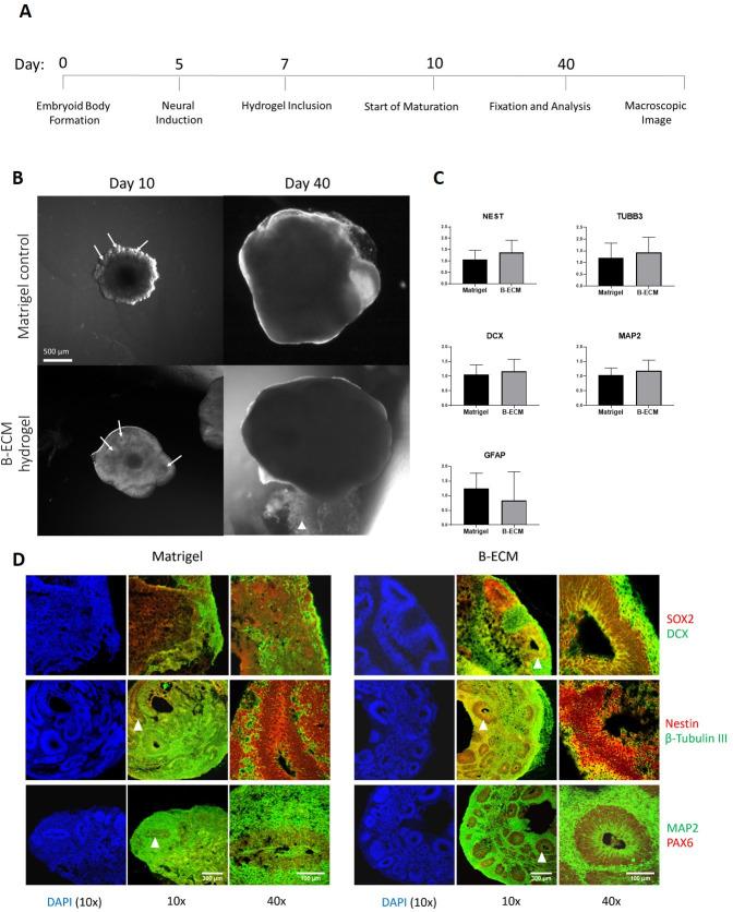
Human brain tissue models such as cerebral organoids are essential tools for developmental and biomedical research. Current methods to generate cerebral organoids often utilize Matrigel as an external scaffold to provide structure and biologically relevant signals. Matrigel however is a nonspecific hydrogel of mouse tumor origin and does not represent the complexity of the brain protein environment. In this study, we investigated the application of a decellularized adult porcine brain extracellular matrix (B-ECM) which could be processed into a hydrogel (B-ECM hydrogel) to be used as a scaffold for human embryonic stem cell (hESC)-derived brain organoids. We decellularized pig brains with a novel detergent- and enzyme-based method and analyzed the biomaterial properties, including protein composition and content, DNA content, mechanical characteristics, surface structure, and antigen presence. Then, we compared the growth of human brain organoid models with the B-ECM hydrogel or Matrigel controls in vitro. We found that the native brain source material was successfully decellularized with little remaining DNA content, while Mass Spectrometry (MS) showed the loss of several brain-specific proteins, while mainly different collagen types remained in the B-ECM. Rheological results revealed stable hydrogel formation, starting from B-ECM hydrogel concentrations of 5 mg/mL. hESCs cultured in B-ECM hydrogels showed gene expression and differentiation outcomes similar to those grown in Matrigel. These results indicate that B-ECM hydrogels can be used as an alternative scaffold for human cerebral organoid formation, and may be further optimized for improved organoid growth by further improving protein retention other than collagen after decellularization.

摘要

人脑组织模型,如脑类器官,是发育和生物医学研究的重要工具。目前生成脑类器官的方法通常利用 Matrigel 作为外部支架,提供结构和具有生物相关性的信号。然而,Matrigel 是一种源自小鼠肿瘤的非特异性水凝胶,无法代表大脑蛋白质环境的复杂性。在这项研究中,我们研究了脱细胞成年猪脑细胞外基质(B-ECM)的应用,它可以被加工成水凝胶(B-ECM 水凝胶),用作人胚胎干细胞(hESC)衍生的脑类器官的支架。我们使用一种新的去污剂和酶基方法对猪脑进行脱细胞处理,并分析了生物材料特性,包括蛋白质组成和含量、DNA 含量、力学特性、表面结构和抗原存在。然后,我们比较了在体外使用 B-ECM 水凝胶或 Matrigel 对照培养的人脑类器官模型的生长情况。我们发现,天然脑源材料成功地进行了脱细胞处理,残留的 DNA 含量很少,而质谱(MS)显示出几种脑特异性蛋白质的丢失,而主要是不同类型的胶原蛋白保留在 B-ECM 中。流变学结果表明,B-ECM 水凝胶可以从 5mg/ml 的浓度开始稳定地形成水凝胶。在 B-ECM 水凝胶中培养的 hESC 显示出与在 Matrigel 中培养相似的基因表达和分化结果。这些结果表明,B-ECM 水凝胶可以作为人脑类器官形成的替代支架,并且可以通过进一步优化脱细胞后除胶原蛋白以外的蛋白质保留来进一步优化类器官的生长。

https://cdn.ncbi.nlm.nih.gov/pmc/blobs/56b1/7842896/51c845ede4d9/pone.0245685.g001.jpg

文献检索

告别复杂PubMed语法,用中文像聊天一样搜索,搜遍4000万医学文献。AI智能推荐,让科研检索更轻松。

立即免费搜索

文件翻译

保留排版,准确专业,支持PDF/Word/PPT等文件格式,支持 12+语言互译。

免费翻译文档

深度研究

AI帮你快速写综述,25分钟生成高质量综述,智能提取关键信息,辅助科研写作。

立即免费体验