• 文献检索
  • 文档翻译
  • 深度研究
  • 学术资讯
  • Suppr Zotero 插件Zotero 插件
  • 邀请有礼
  • 套餐&价格
  • 历史记录
应用&插件
Suppr Zotero 插件Zotero 插件浏览器插件Mac 客户端Windows 客户端微信小程序
定价
高级版会员购买积分包购买API积分包
服务
文献检索文档翻译深度研究API 文档MCP 服务
关于我们
关于 Suppr公司介绍联系我们用户协议隐私条款
关注我们

Suppr 超能文献

核心技术专利:CN118964589B侵权必究
粤ICP备2023148730 号-1Suppr @ 2026

文献检索

告别复杂PubMed语法,用中文像聊天一样搜索,搜遍4000万医学文献。AI智能推荐,让科研检索更轻松。

立即免费搜索

文件翻译

保留排版,准确专业,支持PDF/Word/PPT等文件格式,支持 12+语言互译。

免费翻译文档

深度研究

AI帮你快速写综述,25分钟生成高质量综述,智能提取关键信息,辅助科研写作。

立即免费体验

6-OHDA 损毁模型小鼠腹内侧运动丘脑神经元兴奋性的变化。

Changes in Excitability Properties of Ventromedial Motor Thalamic Neurons in 6-OHDA Lesioned Mice.

机构信息

Department of Biology, Emory University, Atlanta, GA 30322.

Department of Biology, Emory University, Atlanta, GA 30322

出版信息

eNeuro. 2021 Feb 24;8(1). doi: 10.1523/ENEURO.0436-20.2021. Print 2021 Jan-Feb.

DOI:10.1523/ENEURO.0436-20.2021
PMID:33509950
原文链接:https://pmc.ncbi.nlm.nih.gov/articles/PMC7920540/
Abstract

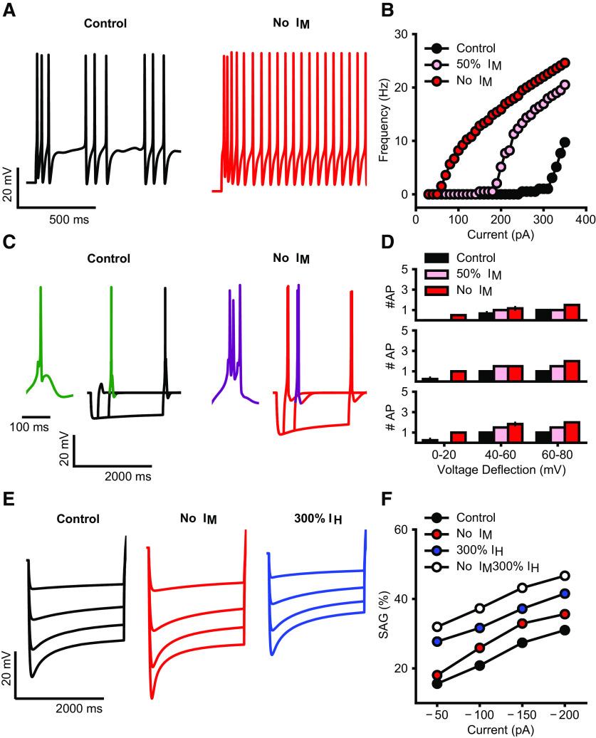
The activity of basal ganglia input receiving motor thalamus (BGMT) makes a critical impact on motor cortical processing, but modification in BGMT processing with Parkinsonian conditions has not be investigated at the cellular level. Such changes may well be expected because of homeostatic regulation of neural excitability in the presence of altered synaptic drive with dopamine depletion. We addressed this question by comparing BGMT properties in brain slice recordings between control and unilaterally 6-hydroxydopamine hydrochloride (6-OHDA)-treated adult mice. At a minimum of one month after 6-OHDA treatment, BGMT neurons showed a highly significant increase in intrinsic excitability, which was primarily because of a decrease in M-type potassium current. BGMT neurons after 6-OHDA treatment also showed an increase in T-type calcium rebound spikes following hyperpolarizing current steps. Biophysical computer modeling of a thalamic neuron demonstrated that an increase in rebound spiking can also be accounted for by a decrease in the M-type potassium current. Modeling also showed that an increase in sag with hyperpolarizing steps found after 6-OHDA treatment could in part but not fully be accounted for by the decrease in M-type current. These findings support the hypothesis that homeostatic changes in BGMT neural properties following 6-OHDA treatment likely influence the signal processing taking place in the BG thalamocortical network in Parkinson's disease.

摘要

基底神经节输入接收运动丘脑(BGMT)的活动对运动皮层处理有至关重要的影响,但帕金森病条件下 BGMT 处理的改变在细胞水平上尚未得到研究。由于多巴胺耗竭导致突触驱动改变,神经兴奋性的自动调节,这种变化很可能是预期的。我们通过比较对照组和单侧 6-羟多巴胺盐酸盐(6-OHDA)处理的成年小鼠脑片记录中的 BGMT 特性来解决这个问题。在 6-OHDA 处理后至少一个月,BGMT 神经元表现出高度显著的内在兴奋性增加,这主要是由于 M 型钾电流的减少。6-OHDA 处理后的 BGMT 神经元在超极化电流步骤后也显示出 T 型钙反弹尖峰的增加。对丘脑神经元的生物物理计算机建模表明,反弹尖峰的增加也可以通过 M 型钾电流的减少来解释。建模还表明,6-OHDA 处理后发现的超极化步骤中的凹陷增加可以部分但不能完全由 M 型电流的减少来解释。这些发现支持这样一种假设,即 6-OHDA 处理后 BGMT 神经特性的自动平衡变化可能会影响帕金森病中 BG 丘脑皮质网络中的信号处理。

https://cdn.ncbi.nlm.nih.gov/pmc/blobs/2456/7920540/e0a3e78d6257/SN-ENUJ210032F006.jpg
https://cdn.ncbi.nlm.nih.gov/pmc/blobs/2456/7920540/fa296c0d865d/SN-ENUJ210032F001.jpg
https://cdn.ncbi.nlm.nih.gov/pmc/blobs/2456/7920540/c9bf751e8792/SN-ENUJ210032F002.jpg
https://cdn.ncbi.nlm.nih.gov/pmc/blobs/2456/7920540/911854757e4c/SN-ENUJ210032F003.jpg
https://cdn.ncbi.nlm.nih.gov/pmc/blobs/2456/7920540/db36e30a6208/SN-ENUJ210032F004.jpg
https://cdn.ncbi.nlm.nih.gov/pmc/blobs/2456/7920540/20e519d9762f/SN-ENUJ210032F005.jpg
https://cdn.ncbi.nlm.nih.gov/pmc/blobs/2456/7920540/e0a3e78d6257/SN-ENUJ210032F006.jpg
https://cdn.ncbi.nlm.nih.gov/pmc/blobs/2456/7920540/fa296c0d865d/SN-ENUJ210032F001.jpg
https://cdn.ncbi.nlm.nih.gov/pmc/blobs/2456/7920540/c9bf751e8792/SN-ENUJ210032F002.jpg
https://cdn.ncbi.nlm.nih.gov/pmc/blobs/2456/7920540/911854757e4c/SN-ENUJ210032F003.jpg
https://cdn.ncbi.nlm.nih.gov/pmc/blobs/2456/7920540/db36e30a6208/SN-ENUJ210032F004.jpg
https://cdn.ncbi.nlm.nih.gov/pmc/blobs/2456/7920540/20e519d9762f/SN-ENUJ210032F005.jpg
https://cdn.ncbi.nlm.nih.gov/pmc/blobs/2456/7920540/e0a3e78d6257/SN-ENUJ210032F006.jpg

相似文献

1
Changes in Excitability Properties of Ventromedial Motor Thalamic Neurons in 6-OHDA Lesioned Mice.6-OHDA 损毁模型小鼠腹内侧运动丘脑神经元兴奋性的变化。
eNeuro. 2021 Feb 24;8(1). doi: 10.1523/ENEURO.0436-20.2021. Print 2021 Jan-Feb.
2
Modeling Synaptic Integration of Bursty and β Oscillatory Inputs in Ventromedial Motor Thalamic Neurons in Normal and Parkinsonian States.在正常和帕金森病状态下,对腹内侧运动丘脑神经元中突发和β振荡输入的突触整合进行建模。
eNeuro. 2023 Dec 12;10(12). doi: 10.1523/ENEURO.0237-23.2023. Print 2023 Dec.
3
Input Zone-Selective Dysrhythmia in Motor Thalamus after Dopamine Depletion.输入区选择性运动丘脑节律紊乱多巴胺耗竭后。
J Neurosci. 2021 Dec 15;41(50):10382-10404. doi: 10.1523/JNEUROSCI.1753-21.2021. Epub 2021 Nov 9.
4
Metabolic activity of cerebellar and basal ganglia-thalamic neurons is reduced in parkinsonism.帕金森病患者小脑和基底神经节 - 丘脑神经元的代谢活性降低。
Brain. 2007 Jan;130(Pt 1):265-75. doi: 10.1093/brain/awl337.
5
Dopamine depletion induced up-regulation of HCN3 enhances rebound excitability of basal ganglia output neurons.多巴胺耗竭诱导的HCN3上调增强了基底神经节输出神经元的反弹兴奋性。
Neurobiol Dis. 2009 Apr;34(1):178-88. doi: 10.1016/j.nbd.2009.01.007.
6
NMDA receptors are altered in the substantia nigra pars reticulata and their blockade ameliorates motor deficits in experimental parkinsonism.NMDA 受体在黑质网状部发生改变,其阻断可改善帕金森病动物模型的运动缺陷。
Neuropharmacology. 2020 Sep 1;174:108136. doi: 10.1016/j.neuropharm.2020.108136. Epub 2020 May 29.
7
Glutamatergic inputs to GABAergic interneurons in the motor thalamus of control and parkinsonian monkeys.谷氨酸能传入物对正常和帕金森病猴运动丘脑 GABA 能中间神经元的作用。
Eur J Neurosci. 2021 Apr;53(7):2049-2060. doi: 10.1111/ejn.14763. Epub 2020 May 16.
8
Short- and long-term dopamine depletion causes enhanced beta oscillations in the cortico-basal ganglia loop of parkinsonian rats.短期和长期多巴胺耗竭导致帕金森病大鼠皮质-基底节环路中β振荡增强。
Exp Neurol. 2016 Dec;286:124-136. doi: 10.1016/j.expneurol.2016.10.005. Epub 2016 Oct 12.
9
Vasoactive intestinal peptide (VIP) treatment of Parkinsonian rats increases thalamic gamma-aminobutyric acid (GABA) levels and alters the release of nerve growth factor (NGF) by mast cells.血管活性肠肽(VIP)治疗帕金森病大鼠增加丘脑γ-氨基丁酸(GABA)水平,并改变肥大细胞神经生长因子(NGF)的释放。
J Mol Neurosci. 2010 Jun;41(2):278-87. doi: 10.1007/s12031-009-9307-3. Epub 2009 Dec 2.
10
Development of a unilaterally-lesioned 6-OHDA mouse model of Parkinson's disease.帕金森病单侧损伤6-OHDA小鼠模型的建立。
J Vis Exp. 2012 Feb 14(60):3234. doi: 10.3791/3234.

引用本文的文献

1
Modeling Synaptic Integration of Bursty and β Oscillatory Inputs in Ventromedial Motor Thalamic Neurons in Normal and Parkinsonian States.在正常和帕金森病状态下,对腹内侧运动丘脑神经元中突发和β振荡输入的突触整合进行建模。
eNeuro. 2023 Dec 12;10(12). doi: 10.1523/ENEURO.0237-23.2023. Print 2023 Dec.
2
T-type calcium channels as therapeutic targets in essential tremor and Parkinson's disease.T 型钙通道作为特发性震颤和帕金森病的治疗靶点。
Ann Clin Transl Neurol. 2023 Apr;10(4):462-483. doi: 10.1002/acn3.51735. Epub 2023 Feb 4.
3
Oscillatory waveform sharpness asymmetry changes in motor thalamus and motor cortex in a rat model of Parkinson's disease.

本文引用的文献

1
Acute and Chronic Dopaminergic Depletion Differently Affect Motor Thalamic Function.急性和慢性多巴胺能耗竭对运动丘脑功能的影响不同。
Int J Mol Sci. 2020 Apr 15;21(8):2734. doi: 10.3390/ijms21082734.
2
Dysregulation of external globus pallidus-subthalamic nucleus network dynamics in parkinsonian mice during cortical slow-wave activity and activation.帕金森病小鼠皮层慢波活动和激活时苍白球-丘脑底核网络动力学失调。
J Physiol. 2020 May;598(10):1897-1927. doi: 10.1113/JP279232. Epub 2020 Apr 23.
3
Maladaptive Downregulation of Autonomous Subthalamic Nucleus Activity following the Loss of Midbrain Dopamine Neurons.
帕金森病大鼠模型中运动丘脑和运动皮层的振荡波形锐度不对称变化。
Exp Neurol. 2022 Aug;354:114089. doi: 10.1016/j.expneurol.2022.114089. Epub 2022 Apr 22.
4
Input Zone-Selective Dysrhythmia in Motor Thalamus after Dopamine Depletion.输入区选择性运动丘脑节律紊乱多巴胺耗竭后。
J Neurosci. 2021 Dec 15;41(50):10382-10404. doi: 10.1523/JNEUROSCI.1753-21.2021. Epub 2021 Nov 9.
5
Revisiting the "Paradox of Stereotaxic Surgery": Insights Into Basal Ganglia-Thalamic Interactions.重新审视“立体定向手术的悖论”:对基底神经节 - 丘脑相互作用的见解
Front Syst Neurosci. 2021 Aug 27;15:725876. doi: 10.3389/fnsys.2021.725876. eCollection 2021.
中脑多巴胺能神经元缺失后自主底丘脑核活动的适应性下调。
Cell Rep. 2019 Jul 23;28(4):992-1002.e4. doi: 10.1016/j.celrep.2019.06.076.
4
Experimentally-constrained biophysical models of tonic and burst firing modes in thalamocortical neurons.实验约束的丘脑皮层神经元紧张性和爆发性放电模式的生物物理模型。
PLoS Comput Biol. 2019 May 16;15(5):e1006753. doi: 10.1371/journal.pcbi.1006753. eCollection 2019 May.
5
Anterolateral Motor Cortex Connects with a Medial Subdivision of Ventromedial Thalamus through Cell Type-Specific Circuits, Forming an Excitatory Thalamo-Cortico-Thalamic Loop via Layer 1 Apical Tuft Dendrites of Layer 5B Pyramidal Tract Type Neurons.前外侧运动皮层通过细胞类型特异性回路与腹内侧丘脑的一个内侧亚区连接,通过 5B 层锥体束类型神经元的第 1 层顶树突形成兴奋性丘脑-皮质-丘脑回路。
J Neurosci. 2018 Oct 10;38(41):8787-8797. doi: 10.1523/JNEUROSCI.1333-18.2018. Epub 2018 Aug 24.
6
Loss of Hyperdirect Pathway Cortico-Subthalamic Inputs Following Degeneration of Midbrain Dopamine Neurons.中脑多巴胺神经元变性后超直接通路皮质-丘脑底核输入的丧失。
Neuron. 2017 Sep 13;95(6):1306-1318.e5. doi: 10.1016/j.neuron.2017.08.038.
7
Inhibitory Basal Ganglia Inputs Induce Excitatory Motor Signals in the Thalamus.抑制性基底神经节输入可在丘脑诱导兴奋性运动信号。
Neuron. 2017 Aug 30;95(5):1181-1196.e8. doi: 10.1016/j.neuron.2017.08.028.
8
XE991 and Linopirdine Are State-Dependent Inhibitors for Kv7/KCNQ Channels that Favor Activated Single Subunits.XE991和利诺吡啶是Kv7/KCNQ通道的状态依赖性抑制剂,它们有利于激活单个亚基。
J Pharmacol Exp Ther. 2017 Jul;362(1):177-185. doi: 10.1124/jpet.117.241679. Epub 2017 May 8.
9
Maintenance of persistent activity in a frontal thalamocortical loop.维持额叶丘脑皮质环路中的持续性活动。
Nature. 2017 May 11;545(7653):181-186. doi: 10.1038/nature22324. Epub 2017 May 3.
10
The Ca-activated chloride channel anoctamin-2 mediates spike-frequency adaptation and regulates sensory transmission in thalamocortical neurons.钙激活氯离子通道蛋白 anoctamin-2 介导丘脑中脑神经元的锋电位频率适应性并调节感觉传递。
Nat Commun. 2016 Dec 19;7:13791. doi: 10.1038/ncomms13791.