Suppr超能文献

Structural basis for selective inhibition of human serine hydroxymethyltransferase by secondary bile acid conjugate.

作者信息

Ota Tomoki, Senoo Akinobu, Shirakawa Masumi, Nonaka Hiroshi, Saito Yutaro, Ito Sho, Ueno Go, Nagatoishi Satoru, Tsumoto Kouhei, Sando Shinsuke

机构信息

Department of Chemistry and Biotechnology, Graduate School of Engineering, The University of Tokyo, 7-3-1 Hongo, Bunkyo-ku, Tokyo, 113-8656, Japan.

Graduate School of Life Science, University of Hyogo, 3-2-1 Kouto, Kamigori-cho, Ako-gun, Hyogo, 678-1297, Japan.

出版信息

iScience. 2021 Jan 6;24(2):102036. doi: 10.1016/j.isci.2021.102036. eCollection 2021 Feb 19.

Abstract

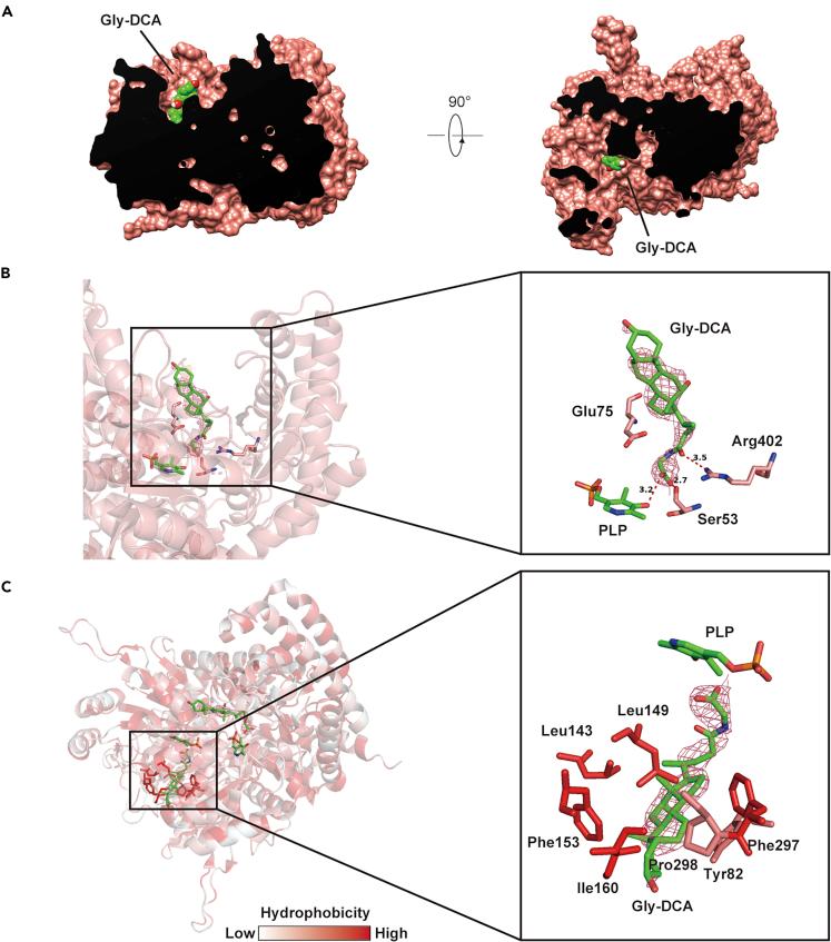
Bile acids are metabolites of cholesterol that facilitate lipid digestion and absorption in the small bowel. Bile acids work as agonists of receptors to regulate their own metabolism. Bile acids also regulate other biological systems such as sugar metabolism, intestinal multidrug resistance, and adaptive immunity. However, numerous physiological roles of bile acids remain undetermined. In this study, we solved the crystal structure of human serine hydroxymethyltransferase (hSHMT) in complex with an endogenous secondary bile acid glycine conjugate. The specific interaction between hSHMT and the ligand was demonstrated using mutational analyses, biophysical measurements, and structure-activity relationship studies, suggesting that secondary bile acid conjugates may act as modulators of SHMT activity.

摘要
https://cdn.ncbi.nlm.nih.gov/pmc/blobs/d410/7820547/98acfbe141f7/fx1.jpg

相似文献

1
Structural basis for selective inhibition of human serine hydroxymethyltransferase by secondary bile acid conjugate.
iScience. 2021 Jan 6;24(2):102036. doi: 10.1016/j.isci.2021.102036. eCollection 2021 Feb 19.
3
The crystal structure of human cytosolic serine hydroxymethyltransferase: a target for cancer chemotherapy.
Structure. 1998 Sep 15;6(9):1105-16. doi: 10.1016/s0969-2126(98)00112-9.
5
Screening and in vitro testing of antifolate inhibitors of human cytosolic serine hydroxymethyltransferase.
ChemMedChem. 2015 Mar;10(3):490-7. doi: 10.1002/cmdc.201500028. Epub 2015 Feb 10.
7
Influence of bile acid structure on bile flow and biliary lipid secretion in the hamster.
Am J Physiol. 1984 Dec;247(6 Pt 1):G736-48. doi: 10.1152/ajpgi.1984.247.6.G736.
9
Chloroplastic Serine Hydroxymethyltransferase From : A Structural Characterization.
Front Plant Sci. 2018 May 11;9:584. doi: 10.3389/fpls.2018.00584. eCollection 2018.
10
Signaling from Intestine to the Host: How Bile Acids Regulate Intestinal and Liver Immunity.
Handb Exp Pharmacol. 2019;256:95-108. doi: 10.1007/164_2019_225.

本文引用的文献

1
Microbial bile acid metabolites modulate gut RORγ regulatory T cell homeostasis.
Nature. 2020 Jan;577(7790):410-415. doi: 10.1038/s41586-019-1865-0. Epub 2019 Dec 25.
3
Novel Pyrrolo[3,2-]pyrimidine Compounds Target Mitochondrial and Cytosolic One-carbon Metabolism with Broad-spectrum Antitumor Efficacy.
Mol Cancer Ther. 2019 Oct;18(10):1787-1799. doi: 10.1158/1535-7163.MCT-19-0037. Epub 2019 Jul 9.
4
Metabolic control of BRISC-SHMT2 assembly regulates immune signalling.
Nature. 2019 Jun;570(7760):194-199. doi: 10.1038/s41586-019-1232-1. Epub 2019 May 29.
5
Structural basis of inhibition of the human serine hydroxymethyltransferase SHMT2 by antifolate drugs.
FEBS Lett. 2019 Jul;593(14):1863-1873. doi: 10.1002/1873-3468.13455. Epub 2019 Jun 10.
6
Design strategy for serine hydroxymethyltransferase probes based on retro-aldol-type reaction.
Nat Commun. 2019 Feb 20;10(1):876. doi: 10.1038/s41467-019-08833-7.
7
Crystal structure of the multidrug resistance regulator RamR complexed with bile acids.
Sci Rep. 2019 Jan 17;9(1):177. doi: 10.1038/s41598-018-36025-8.
9
Metabolic and chemical regulation of tRNA modification associated with taurine deficiency and human disease.
Nucleic Acids Res. 2018 Feb 28;46(4):1565-1583. doi: 10.1093/nar/gky068.
10
Mitochondrial translation requires folate-dependent tRNA methylation.
Nature. 2018 Feb 1;554(7690):128-132. doi: 10.1038/nature25460. Epub 2018 Jan 24.

文献AI研究员

20分钟写一篇综述,助力文献阅读效率提升50倍。

立即体验

用中文搜PubMed

大模型驱动的PubMed中文搜索引擎

马上搜索

文档翻译

学术文献翻译模型,支持多种主流文档格式。

立即体验