Suppr超能文献

PHB2 促进非小细胞肺癌中的肿瘤发生 RACK1。

PHB2 promotes tumorigenesis RACK1 in non-small cell lung cancer.

机构信息

Department of Respiratory and Critical Care Medicine, Xijing Hospital, Fourth Military Medical University, Xi'an, Shaanxi 710032, China.

Department of Immunology, Fourth Military Medical University, Xi'an, Shaanxi 710032, China.

出版信息

Theranostics. 2021 Jan 1;11(7):3150-3166. doi: 10.7150/thno.52848. eCollection 2021.

Abstract

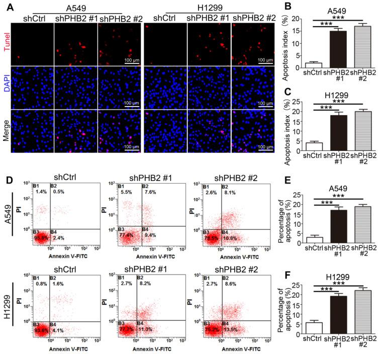
Lung cancer has the highest mortality rate among cancers worldwide, with non-small cell lung cancer (NSCLC) the most common type. Increasing evidence shows that PHB2 is highly expressed in other cancer types; however, the effects of PHB2 in NSCLC are currently poorly understood. PHB2 expression and its clinical relevance in NSCLC tumor tissues were analyzed using a tissue microarray. The biological role of PHB2 in NSCLC was investigated in vitro and in vivo using immunohistochemistry and immunofluorescence staining, gene expression knockdown and overexpression, cell proliferation assay, flow cytometry, terminal deoxynucleotidyl transferase dUTP nick end labeling (TUNEL) assay, wound healing assay, Transwell assay, western blot analysis, qRT-PCR, coimmunoprecipitation, and mass spectrometry analysis. Our major finding is that PHB2 facilitates tumorigenesis in NSCLC by interacting with and stabilizing RACK1, which further induces activation of downstream tumor-promoting effectors. PHB2 was found to be overexpressed in NSCLC tumor tissues, and its expression was correlated with clinicopathological features. Furthermore, PHB2 overexpression promoted proliferation, migration, and invasion, whereas PHB2 knockdown enhanced apoptosis in NSCLC cells. The stimulating effect of PHB2 on tumorigenesis was also verified in vivo. In addition, PHB2 interacted with RACK1 and increased its expression through posttranslational modification, which further induced activation of the Akt and FAK pathways. Our results reveal the effects of PHB2 on tumorigenesis and its regulation of RACK1 and RACK1-associated proteins and downstream signaling in NSCLC. We believe that the crosstalk between PHB2 and RACK1 provides us with a great opportunity to design and develop novel therapeutic strategies for NSCLC.

摘要

肺癌是全球癌症死亡率最高的癌症,其中非小细胞肺癌(NSCLC)最为常见。越来越多的证据表明 PHB2 在其他癌症类型中高度表达;然而,PHB2 在 NSCLC 中的作用目前知之甚少。本研究通过组织微阵列分析了 PHB2 在 NSCLC 肿瘤组织中的表达及其临床相关性。通过免疫组织化学和免疫荧光染色、基因表达敲低和过表达、细胞增殖测定、流式细胞术、末端脱氧核苷酸转移酶 dUTP 缺口末端标记(TUNEL)测定、划痕愈合测定、Transwell 测定、Western blot 分析、qRT-PCR、共免疫沉淀和质谱分析等方法,研究了 PHB2 在 NSCLC 中的生物学作用。我们的主要发现是,PHB2 通过与 RACK1 相互作用并稳定 RACK1,从而进一步诱导下游促进肿瘤的效应物的激活,促进 NSCLC 中的肿瘤发生。PHB2 在 NSCLC 肿瘤组织中过度表达,其表达与临床病理特征相关。此外,PHB2 过表达促进 NSCLC 细胞的增殖、迁移和侵袭,而 PHB2 敲低则增强了 NSCLC 细胞的凋亡。PHB2 对肿瘤发生的刺激作用也在体内得到了验证。此外,PHB2 通过翻译后修饰与 RACK1 相互作用并增加其表达,从而进一步诱导 Akt 和 FAK 通路的激活。我们的研究结果揭示了 PHB2 对肿瘤发生的影响及其对 NSCLC 中 RACK1 和 RACK1 相关蛋白及其下游信号的调节作用。我们相信,PHB2 和 RACK1 之间的相互作用为我们提供了一个很好的机会,来设计和开发针对 NSCLC 的新型治疗策略。

https://cdn.ncbi.nlm.nih.gov/pmc/blobs/6da5/7847695/e572bfdaa8c1/thnov11p3150g001.jpg

文献检索

告别复杂PubMed语法,用中文像聊天一样搜索,搜遍4000万医学文献。AI智能推荐,让科研检索更轻松。

立即免费搜索

文件翻译

保留排版,准确专业,支持PDF/Word/PPT等文件格式,支持 12+语言互译。

免费翻译文档

深度研究

AI帮你快速写综述,25分钟生成高质量综述,智能提取关键信息,辅助科研写作。

立即免费体验