Guangdong Provincial Key Laboratory of Malignant Tumor Epigenetics and Gene Regulation of Sun Yat-Sen Memorial Hospital, Guangzhou, China.
Department of Periodontology, Sun Yat-Sen Memorial Hospital of Sun Yat-Sen University, Guangzhou, China.
Cell Death Dis. 2021 Feb 1;12(2):144. doi: 10.1038/s41419-021-03415-2.
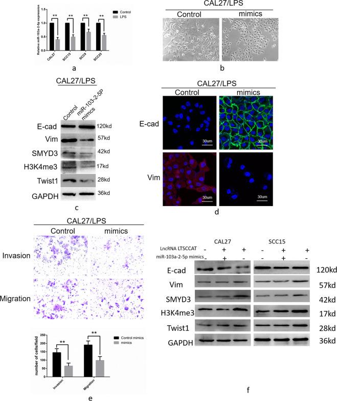
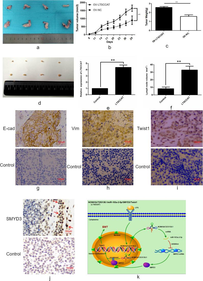
Abnormal expression of long-noncoding RNA is involved in the tumorigenesis and progression of various cancers, but the potential molecular regulatory mechanisms are unclear. Microbial flora and chronic inflammation, such as periodontitis, which is associated with oral cancer, affect the occurrence and progression of tumors. Accordingly, we stimulated the tongue squamous cell carcinoma (TSCC) cell lines CAL27 and SCC15 with a low concentration of lipopolysaccharide (LPS) from Porphyromonas gingivalis (P.g) for 6 days and then performed LncRNA sequencing on P.g-LPS-treated CAL27 cells and untreated CAL27 cells. LTSCCAT was upregulated in P.g-LPS-treated CAL27 cells compared with untreated CAL27 cells. LTSCCAT induced epithelial-mesenchymal transition and promoted the invasion and metastasis of TSCC in vitro and in vivo. LncRNA LTSCCAT was upregulated in TSCC patients with periodontitis and was correlated with metastasis and poor prognosis. We predicted through an online database and confirmed by dual-luciferase reporter assays that LTSCCAT is a competitive endogenous RNA for the regulation of miR-103a-2-5p. Another dual-luciferase reporter assay confirmed that miR-103a-2-5p has a binding site at the 3'-UTR of the histone methylation transferase SMYD3 and inhibits its translation. Chromatin immunoprecipitation experiments demonstrated that SMYD3 binds directly to the promoter region of TWIST1 and promotes its transcription, which is related to H3K4 trimethylation. The effect of pcDNA/LTSCCAT on expression was attenuated by miR-103a-2-5p mimics. The RF and SVM classifier predicts that LTSCCAT can bind to SMYD3, whereas the RNA immunoprecipitation (RIP) assay confirms that it cannot. In addition, we predicted the combination of LTSCCAT and SMYD3 through software, but the RIP assay confirmed that LTSCCAT could not be combined with SMYD3. For the first time, we showed that periodontitis promotes the invasion and metastasis of TSCC and clarified the molecular mechanism of LTSCCAT to promote invasion and metastasis of TSCC, providing a potential therapeutic target for clinical treatment of TSCC.
长链非编码 RNA 的异常表达参与了各种癌症的发生和发展,但潜在的分子调控机制尚不清楚。微生物菌群和慢性炎症,如与口腔癌相关的牙周炎,会影响肿瘤的发生和发展。因此,我们用牙龈卟啉单胞菌(P.g)的低浓度脂多糖(LPS)刺激舌鳞状细胞癌(TSCC)细胞系 CAL27 和 SCC15 6 天,然后对 P.g-LPS 处理的 CAL27 细胞和未经处理的 CAL27 细胞进行 LncRNA 测序。与未经处理的 CAL27 细胞相比,LPS 处理的 CAL27 细胞中 LTSCCAT 上调。LTSCCAT 在体外和体内诱导 TSCC 的上皮-间充质转化,并促进其侵袭和转移。牙周炎 TSCC 患者中 LncRNA LTSCCAT 上调,与转移和预后不良相关。我们通过在线数据库预测,并通过双荧光素酶报告基因实验证实,LTSCCAT 是 miR-103a-2-5p 调控的竞争性内源性 RNA。另一个双荧光素酶报告基因实验证实,miR-103a-2-5p 在组蛋白甲基转移酶 SMYD3 的 3'-UTR 上有一个结合位点,并抑制其翻译。染色质免疫沉淀实验表明,SMYD3 直接结合 TWIST1 的启动子区域并促进其转录,这与 H3K4 三甲基化有关。pcDNA/LTSCCAT 对表达的影响被 miR-103a-2-5p 模拟物减弱。RF 和 SVM 分类器预测 LTSCCAT 可以与 SMYD3 结合,而 RNA 免疫沉淀(RIP)实验证实它不能。此外,我们通过软件预测了 LTSCCAT 和 SMYD3 的结合,但 RIP 实验证实 LTSCCAT 不能与 SMYD3 结合。我们首次表明牙周炎促进了 TSCC 的侵袭和转移,并阐明了 LTSCCAT 促进 TSCC 侵袭和转移的分子机制,为临床治疗 TSCC 提供了一个潜在的治疗靶点。