Suppr超能文献

呼吸道合胞病毒(RSV)感染中先天反应途径的替代 mRNA 处理。

Alternative mRNA Processing of Innate Response Pathways in Respiratory Syncytial Virus (RSV) Infection.

机构信息

Department of Medicine, University of Wisconsin-Madison School of Medicine and Public Health (SMPH), Madison, WI 53705, USA.

Institute for Clinical and Translational Research (ICTR), University of Wisconsin-Madison, Madison, WI 53705, USA.

出版信息

Viruses. 2021 Jan 31;13(2):218. doi: 10.3390/v13020218.

Abstract

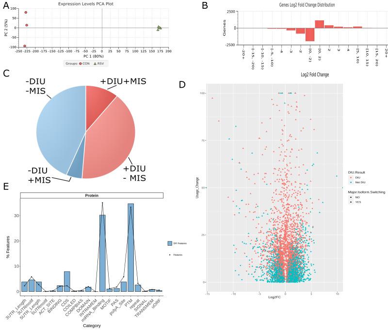
The innate immune response (IIR) involves rapid genomic expression of protective interferons (IFNs) and inflammatory cytokines triggered by intracellular viral replication. Although the transcriptional control of the innate pathway is known in substantial detail, little is understood about the complexity of alternative splicing (AS) and alternative polyadenylation (APA) of mRNAs underlying the cellular IIR. In this study, we applied single-molecule, real-time (SMRT) sequencing with mRNA quantitation using short-read mRNA sequencing to characterize changes in mRNA processing in the epithelial response to respiratory syncytial virus (RSV) replication. Mock or RSV-infected human small-airway epithelial cells (hSAECs) were profiled using SMRT sequencing and the curated transcriptome analyzed by structural and quality annotation of novel transcript isoforms (SQANTI). We identified 113,082 unique isoforms; 28,561 represented full splice matches, and 45% of genes expressed six or greater AS mRNA isoforms. Identification of differentially expressed AS isoforms was accomplished by mapping a short-read RNA sequencing expression matrix to the curated transcriptome, and 905 transcripts underwent differential polyadenylation site analysis enriched in protein secretion, translation, and mRNA degradation. We focused on 355 genes showing differential isoform utilization (DIU), indicating where a new AS isoform becomes a major fraction of mRNA isoforms expressed. In pathway and network enrichment analyses, we observed that DIU transcripts are substantially enriched in cell cycle control and IIR pathways. Interestingly, the RelA/IRF7 innate regulators showed substantial DIU where major transcripts included distinct isoforms with exon occlusion, intron inclusion, and alternative transcription start site utilization. We validated the presence of RelA and IRF7 AS isoforms as well as their induction by RSV using eight isoform-specific RT-PCR assays. These isoforms were identified in both immortalized and primary small-airway epithelial cells. We concluded that the cell cycle and IIR are differentially spliced in response to RSV. These data indicate that substantial post-transcriptional complexity regulates the antiviral response.

摘要

固有免疫反应(IIR)涉及到细胞内病毒复制触发的保护性干扰素(IFNs)和炎症细胞因子的快速基因组表达。尽管固有途径的转录控制已经有了相当详细的了解,但对于细胞内 IIR 中 mRNA 的可变剪接(AS)和可变多聚腺苷酸化(APA)的复杂性却知之甚少。在这项研究中,我们应用单分子实时(SMRT)测序,并结合短读 mRNA 测序进行 mRNA 定量,以描绘呼吸道合胞病毒(RSV)复制时上皮细胞反应中 mRNA 处理的变化。用 SMRT 测序对模拟或 RSV 感染的人小气道上皮细胞(hSAEC)进行分析,并通过对新型转录本异构体的结构和质量注释(SQANTI)对经过注释的转录组进行分析。我们鉴定出 113082 个独特的异构体;28561 个代表完全剪接匹配,45%的基因表达了 6 个或更多的 AS mRNA 异构体。通过将短读 RNA 测序表达矩阵映射到经过注释的转录组,实现了差异表达的 AS 异构体的鉴定,并且 905 个转录本进行了差异多聚腺苷酸化位点分析,这些分析主要富集在蛋白质分泌、翻译和 mRNA 降解。我们关注了 355 个显示差异异构体利用(DIU)的基因,这表明新的 AS 异构体成为表达的 mRNA 异构体的主要部分。在通路和网络富集分析中,我们观察到 DIU 转录本在细胞周期控制和 IIR 通路中显著富集。有趣的是,RelA/IRF7 固有调节因子表现出大量的 DIU,主要转录本包括具有外显子阻断、内含子包含和替代转录起始位点利用的不同异构体。我们使用八种异构体特异性 RT-PCR 检测验证了 RelA 和 IRF7 AS 异构体的存在及其对 RSV 的诱导。这些异构体在永生化和原代小气道上皮细胞中都被发现。我们的结论是,细胞周期和 IIR 对 RSV 的反应是不同的剪接的。这些数据表明,大量的转录后复杂性调节抗病毒反应。

https://cdn.ncbi.nlm.nih.gov/pmc/blobs/190b/7912025/5122913c1555/viruses-13-00218-g001.jpg

文献AI研究员

20分钟写一篇综述,助力文献阅读效率提升50倍。

立即体验

用中文搜PubMed

大模型驱动的PubMed中文搜索引擎

马上搜索

文档翻译

学术文献翻译模型,支持多种主流文档格式。

立即体验