Suppr超能文献

七氟醚诱导小鼠脑损伤中lncRNAs和mRNAs的表达特征:广泛分子网络和通路参与的意义

Expression Signature of lncRNAs and mRNAs in Sevoflurane-Induced Mouse Brain Injury: Implication of Involvement of Wide Molecular Networks and Pathways.

作者信息

Jiang Congshan, Arzua Thiago, Yan Yasheng, Bai Xiaowen

机构信息

Department of Anesthesiology, Medical College of Wisconsin, Milwaukee, WI 53226, USA.

Department of Cell Biology, Neurobiology & Anatomy, Medical College of Wisconsin, Milwaukee, WI 53226, USA.

出版信息

Int J Mol Sci. 2021 Jan 30;22(3):1389. doi: 10.3390/ijms22031389.

Abstract

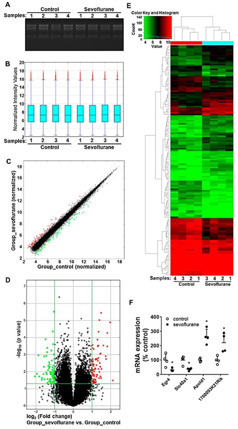
Sevoflurane, one of the most commonly used pediatric anesthetics, was found to cause developmental neurotoxicity. To understand specific risk groups and develop countermeasures, a better understanding of its mechanisms is needed. We hypothesize that, as in many other brain degeneration pathways, long non-coding RNAs (lncRNAs) are involved in the sevoflurane-induced neurotoxicity. Postnatal day 7 (PD7) mice were exposed to 3% sevoflurane for 6 h. To quantify neurotoxicity in these mice, we (1) detected neural apoptosis through analysis of caspase 3 expression level and activity and (2) assessed long-term learning ability via the Morris water maze at PD60. To elucidate specific mechanisms, profiles of 27,427 lncRNAs and 18,855 messenger RNAs (mRNAs) in mouse hippocampi were analyzed using microarray assays. Sevoflurane-induced abnormal lncRNA and mRNA expression-associated function pathways were predicted by bioinformatic analysis. We found that sevoflurane induced significant neurotoxicity, causing acute neuroapoptosis and abnormal expression of 148 mRNAs and 301 lncRNAs on PD7 in mouse hippocampus. Additionally, exposed mice exhibited impaired memory on PD60. Bioinformatic analysis predicted that the dysregulated mRNAs, which are highly correlated with their co-expressed dysregulated lncRNAs, might be involved in 34 neurodegenerative signaling pathways (e.g., brain cell apoptosis and intellectual developmental disorder). Our study reveals for the first time that neonatal exposure to 3% sevoflurane induces abnormal lncRNA and mRNA expression profiles. These dysregulated lncRNAs/mRNAs form wide molecular networks that might contribute to various functional neurological disease pathways in the hippocampus, resulting in the observed acute apoptosis and impaired long-term memory.

摘要

七氟醚是最常用的儿科麻醉剂之一,已被发现会导致发育性神经毒性。为了了解特定的风险群体并制定应对措施,需要更好地了解其作用机制。我们假设,与许多其他脑退化途径一样,长链非编码RNA(lncRNA)参与了七氟醚诱导的神经毒性。出生后第7天(PD7)的小鼠暴露于3%的七氟醚中6小时。为了量化这些小鼠的神经毒性,我们(1)通过分析半胱天冬酶3的表达水平和活性来检测神经细胞凋亡,以及(2)在PD60时通过莫里斯水迷宫评估长期学习能力。为了阐明具体机制,使用微阵列分析对小鼠海马体中的27427种lncRNA和18855种信使RNA(mRNA)进行了分析。通过生物信息学分析预测了七氟醚诱导的异常lncRNA和mRNA表达相关的功能途径。我们发现七氟醚诱导了显著的神经毒性,导致小鼠海马体在PD7时出现急性神经细胞凋亡以及148种mRNA和301种lncRNA的异常表达。此外,暴露组小鼠在PD60时表现出记忆受损。生物信息学分析预测,与共表达的失调lncRNA高度相关的失调mRNA可能参与34种神经退行性信号通路(例如,脑细胞凋亡和智力发育障碍)。我们的研究首次揭示,新生小鼠暴露于3%的七氟醚会诱导lncRNA和mRNA表达谱异常。这些失调的lncRNA/mRNA形成了广泛的分子网络,可能导致海马体中各种功能性神经疾病途径,从而导致观察到的急性凋亡和长期记忆受损。

https://cdn.ncbi.nlm.nih.gov/pmc/blobs/9ba0/7869012/bbcdaeea92d4/ijms-22-01389-g001.jpg

文献检索

告别复杂PubMed语法,用中文像聊天一样搜索,搜遍4000万医学文献。AI智能推荐,让科研检索更轻松。

立即免费搜索

文件翻译

保留排版,准确专业,支持PDF/Word/PPT等文件格式,支持 12+语言互译。

免费翻译文档

深度研究

AI帮你快速写综述,25分钟生成高质量综述,智能提取关键信息,辅助科研写作。

立即免费体验