• 文献检索
  • 文档翻译
  • 深度研究
  • 学术资讯
  • Suppr Zotero 插件Zotero 插件
  • 邀请有礼
  • 套餐&价格
  • 历史记录
应用&插件
Suppr Zotero 插件Zotero 插件浏览器插件Mac 客户端Windows 客户端微信小程序
定价
高级版会员购买积分包购买API积分包
服务
文献检索文档翻译深度研究API 文档MCP 服务
关于我们
关于 Suppr公司介绍联系我们用户协议隐私条款
关注我们

Suppr 超能文献

核心技术专利:CN118964589B侵权必究
粤ICP备2023148730 号-1Suppr @ 2026

文献检索

告别复杂PubMed语法,用中文像聊天一样搜索,搜遍4000万医学文献。AI智能推荐,让科研检索更轻松。

立即免费搜索

文件翻译

保留排版,准确专业,支持PDF/Word/PPT等文件格式,支持 12+语言互译。

免费翻译文档

深度研究

AI帮你快速写综述,25分钟生成高质量综述,智能提取关键信息,辅助科研写作。

立即免费体验

CircUSP36 knockdown 通过 miR-20a-5p/ROCK2 轴减轻氧化型低密度脂蛋白诱导的人脐静脉内皮细胞损伤和炎症反应。

CircUSP36 knockdown alleviates oxidized low‑density lipoprotein‑induced cell injury and inflammatory responses in human umbilical vein endothelial cells via the miR‑20a‑5p/ROCK2 axis.

机构信息

Department of Cardiology, Zaozhuang Municipal Hospital, Zaozhuang, Shandong 277100, P.R. China.

Department of Cardiology, Zaozhuang Hospital of Zaozhuang Mining Group, Zaozhuang, Shandong 277100, P.R. China.

出版信息

Int J Mol Med. 2021 Apr;47(4). doi: 10.3892/ijmm.2021.4873. Epub 2021 Feb 12.

DOI:10.3892/ijmm.2021.4873
PMID:33576448
原文链接:https://pmc.ncbi.nlm.nih.gov/articles/PMC7891832/
Abstract

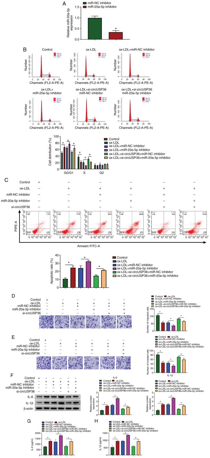
The dysfunctions of human umbilical vein endothelial cells (HUVECs) are important features of atherosclerosis (AS). Circular RNAs (circRNAs) are regulators of a wide range of human diseases, including AS. The present study aimed to investigate the role of circUSP36 in the ectopic phenotype of HUVECs and to provide evidence of the involvement of circUSP36 in the pathogenesis of AS. AS cell models were established using HUVECs exposed to oxidized low‑density lipoprotein (ox‑LDL). Cell viability, cell cycle progression and apoptosis, and cell migration and invasion were assessed by cell counting kit‑8 (CCK‑8) assay, flow cytometric assay and Transwell assay, respectively. The expression levels or releases of pro‑inflammatory factors were detected by western blot analysis or enzyme‑linked immunosorbent assay (ELISA). The mRNA expression of circUSP36, miR‑20a‑5p and Rho‑associated coiled‑coil kinase 2 (ROCK2) was detected by reverse transcription‑quantitative polymerase chain reaction (RT‑qPCR), and the protein level of ROCK2 was detected by western blot analysis. The targeted association between miR‑20a‑5p and circUSP36 or ROCK2 was verified by dual‑luciferase reporter assay and RNA immunoprecipitation (RIP) assay. The results revealed that circUSP36 was highly expressed in ox‑LDL‑exposed HUVECs. CircUSP36 knockdown attenuated ox‑LDL‑induced cell cycle arrest, cell apoptosis and inflammatory responses, and promoted cell migration and invasion which had been blocked by ox‑LDL. miR‑20a‑5p was found to be a target of circUSP36, and miR‑20a‑5p inhibition reversed the effects of circUSP36 knockdown. Moreover, miR‑20a‑5p directly bound to ROCK2, and miR‑20a‑5p inhibition aggravated ox‑LDL‑induced injury by increasing the ROCK2 level. More importantly, circUSP36 targeted miR‑20a‑5p to regulate the expression of ROCK2. On the whole, the present study demonstrates that, circUSP36 regulates ox‑LDL‑induced HUVEC injury and inflammation by modulating ROCK2 via competitively targeting miR‑20a‑5p.

摘要

人脐静脉内皮细胞(HUVEC)功能障碍是动脉粥样硬化(AS)的重要特征。环状 RNA(circRNA)是广泛涉及人类疾病的调节剂,包括 AS。本研究旨在探讨 circUSP36 在 HUVEC 异位表型中的作用,并为 circUSP36 参与 AS 发病机制提供证据。使用暴露于氧化低密度脂蛋白(ox-LDL)的 HUVEC 建立 AS 细胞模型。通过细胞计数试剂盒(CCK-8)测定、流式细胞术分析和 Transwell 测定分别评估细胞活力、细胞周期进程和细胞凋亡以及细胞迁移和侵袭。通过 Western blot 分析或酶联免疫吸附测定(ELISA)检测促炎因子的表达水平或释放。通过逆转录-定量聚合酶链反应(RT-qPCR)检测 circUSP36、miR-20a-5p 和 Rho 相关卷曲螺旋激酶 2(ROCK2)的 mRNA 表达,通过 Western blot 分析检测 ROCK2 的蛋白水平。通过双荧光素酶报告基因测定和 RNA 免疫沉淀(RIP)测定验证 miR-20a-5p 与 circUSP36 或 ROCK2 之间的靶向关联。结果表明,circUSP36 在 ox-LDL 暴露的 HUVEC 中高表达。circUSP36 敲低可减弱 ox-LDL 诱导的细胞周期阻滞、细胞凋亡和炎症反应,并促进细胞迁移和侵袭,而 ox-LDL 可阻断这些作用。发现 miR-20a-5p 是 circUSP36 的靶标,而 miR-20a-5p 抑制可逆转 circUSP36 敲低的作用。此外,miR-20a-5p 直接与 ROCK2 结合,miR-20a-5p 抑制通过增加 ROCK2 水平加剧 ox-LDL 诱导的损伤。更重要的是,circUSP36 通过竞争性靶向 miR-20a-5p 来调节 ROCK2 的表达。总之,本研究表明,circUSP36 通过调节 ROCK2 来调节 ox-LDL 诱导的 HUVEC 损伤和炎症,从而发挥作用。

https://cdn.ncbi.nlm.nih.gov/pmc/blobs/b488/7891832/a3b34df08608/IJMM-47-04-04873-g06.jpg
https://cdn.ncbi.nlm.nih.gov/pmc/blobs/b488/7891832/2362b7ec234b/IJMM-47-04-04873-g00.jpg
https://cdn.ncbi.nlm.nih.gov/pmc/blobs/b488/7891832/dcb14aa94a27/IJMM-47-04-04873-g01.jpg
https://cdn.ncbi.nlm.nih.gov/pmc/blobs/b488/7891832/809c642b09db/IJMM-47-04-04873-g02.jpg
https://cdn.ncbi.nlm.nih.gov/pmc/blobs/b488/7891832/ee7c49c2aac5/IJMM-47-04-04873-g03.jpg
https://cdn.ncbi.nlm.nih.gov/pmc/blobs/b488/7891832/f492f84da1f5/IJMM-47-04-04873-g04.jpg
https://cdn.ncbi.nlm.nih.gov/pmc/blobs/b488/7891832/a396da07ac8a/IJMM-47-04-04873-g05.jpg
https://cdn.ncbi.nlm.nih.gov/pmc/blobs/b488/7891832/a3b34df08608/IJMM-47-04-04873-g06.jpg
https://cdn.ncbi.nlm.nih.gov/pmc/blobs/b488/7891832/2362b7ec234b/IJMM-47-04-04873-g00.jpg
https://cdn.ncbi.nlm.nih.gov/pmc/blobs/b488/7891832/dcb14aa94a27/IJMM-47-04-04873-g01.jpg
https://cdn.ncbi.nlm.nih.gov/pmc/blobs/b488/7891832/809c642b09db/IJMM-47-04-04873-g02.jpg
https://cdn.ncbi.nlm.nih.gov/pmc/blobs/b488/7891832/ee7c49c2aac5/IJMM-47-04-04873-g03.jpg
https://cdn.ncbi.nlm.nih.gov/pmc/blobs/b488/7891832/f492f84da1f5/IJMM-47-04-04873-g04.jpg
https://cdn.ncbi.nlm.nih.gov/pmc/blobs/b488/7891832/a396da07ac8a/IJMM-47-04-04873-g05.jpg
https://cdn.ncbi.nlm.nih.gov/pmc/blobs/b488/7891832/a3b34df08608/IJMM-47-04-04873-g06.jpg

相似文献

1
CircUSP36 knockdown alleviates oxidized low‑density lipoprotein‑induced cell injury and inflammatory responses in human umbilical vein endothelial cells via the miR‑20a‑5p/ROCK2 axis.CircUSP36 knockdown 通过 miR-20a-5p/ROCK2 轴减轻氧化型低密度脂蛋白诱导的人脐静脉内皮细胞损伤和炎症反应。
Int J Mol Med. 2021 Apr;47(4). doi: 10.3892/ijmm.2021.4873. Epub 2021 Feb 12.
2
Oxymatrine attenuates oxidized low‑density lipoprotein‑induced HUVEC injury by inhibiting NLRP3 inflammasome‑mediated pyroptosis via the activation of the SIRT1/Nrf2 signaling pathway.氧化苦参碱通过激活 SIRT1/Nrf2 信号通路抑制 NLRP3 炎性小体介导的焦亡来减轻氧化型低密度脂蛋白诱导的 HUVEC 损伤。
Int J Mol Med. 2021 Oct;48(4). doi: 10.3892/ijmm.2021.5020. Epub 2021 Aug 9.
3
SESN1 attenuates the Ox‑LDL‑induced inflammation, apoptosis and endothelial‑mesenchymal transition of human umbilical vein endothelial cells by regulating AMPK/SIRT1/LOX1 signaling.SESN1 通过调节 AMPK/SIRT1/LOX1 信号通路抑制 Ox-LDL 诱导的人脐静脉内皮细胞炎症、凋亡及内皮-间充质转化。
Mol Med Rep. 2022 May;25(5). doi: 10.3892/mmr.2022.12678. Epub 2022 Mar 16.
4
Circ_0004104 participates in the regulation of ox-LDL-induced endothelial cells injury via miR-942-5p/ROCK2 axis.Circ_0004104 通过 miR-942-5p/ROCK2 轴参与调控 ox-LDL 诱导的内皮细胞损伤。
BMC Cardiovasc Disord. 2022 Dec 2;22(1):517. doi: 10.1186/s12872-022-02959-1.
5
CircRNA circUSP36 impairs the stability of NEDD4L mRNA through recruiting PTBP1 to enhance ULK1-mediated autophagic granulosa cell death.环状 RNA circUSP36 通过招募 PTBP1 来增强 ULK1 介导的自噬性颗粒细胞死亡,从而损害 NEDD4L mRNA 的稳定性。
J Reprod Immunol. 2022 Sep;153:103681. doi: 10.1016/j.jri.2022.103681. Epub 2022 Jul 31.
6
Knockdown of Circular Ubiquitin-specific Peptidase 9 X-Linked Alleviates Oxidized Low-density Lipoprotein-induced Injuries of Human Umbilical Vein Endothelial Cells by Mediating the miR-148b-3p/KLF5 Signaling Pathway.敲低环泛素特异性肽酶 9 X 连锁减轻氧化型低密度脂蛋白诱导的人脐静脉内皮细胞损伤,通过调控 miR-148b-3p/KLF5 信号通路。
J Cardiovasc Pharmacol. 2021 Dec 1;78(6):809-818. doi: 10.1097/FJC.0000000000001127.
7
Overexpression of hsa_circ_0001445 reverses oxLDL‑induced inhibition of HUVEC proliferation via SRSF1.hsa_circ_0001445 的过表达通过 SRSF1 逆转 oxLDL 诱导的 HUVEC 增殖抑制。
Mol Med Rep. 2021 Jul;24(1). doi: 10.3892/mmr.2021.12146. Epub 2021 May 13.
8
CircCHMP5 Contributes to Ox-LDL-induced Endothelial Cell Injury Through the Regulation of MiR-532-5p/ROCK2 axis.环状CHMP5通过调控miR-532-5p/ROCK2轴促进氧化型低密度脂蛋白诱导的内皮细胞损伤。
Cardiovasc Drugs Ther. 2023 Dec;37(6):1-12. doi: 10.1007/s10557-022-07316-0. Epub 2022 Jan 27.
9
Downregulation of microRNA‑106a‑5p alleviates ox‑LDL‑mediated endothelial cell injury by targeting STAT3.下调 microRNA-106a-5p 通过靶向 STAT3 缓解 ox-LDL 介导的内皮细胞损伤。
Mol Med Rep. 2020 Aug;22(2):783-791. doi: 10.3892/mmr.2020.11147. Epub 2020 May 14.
10
Rosuvastatin protects against oxidized low‑density lipoprotein‑induced endothelial cell injury of atherosclerosis in vitro.瑞舒伐他汀可预防氧化型低密度脂蛋白诱导的动脉粥样硬化血管内皮细胞损伤。
Mol Med Rep. 2019 Jan;19(1):432-440. doi: 10.3892/mmr.2018.9666. Epub 2018 Nov 19.

引用本文的文献

1
APEX1-STAT3 signaling mediates the force-coordinated endothelial regeneration.APEX1-STAT3信号传导介导力协调的内皮再生。
Cell Mol Life Sci. 2025 Aug 29;82(1):321. doi: 10.1007/s00018-025-05850-2.
2
Circular RNAs modulate cell death in cardiovascular diseases.环状RNA在心血管疾病中调节细胞死亡。
Cell Death Discov. 2025 May 2;11(1):214. doi: 10.1038/s41420-025-02504-x.
3
LncRNA/CircRNA-miRNA-mRNA Axis in Atherosclerotic Inflammation: Research Progress.长链非编码 RNA/环状 RNA-miRNA-mRNA 轴在动脉粥样硬化炎症中的作用:研究进展。

本文引用的文献

1
Circular RNA has_circ_0003204 inhibits oxLDL-induced vascular endothelial cell proliferation and angiogenesis.环状 RNA 抑制 oxLDL 诱导的血管内皮细胞增殖和血管生成。
Cell Signal. 2020 Jun;70:109595. doi: 10.1016/j.cellsig.2020.109595. Epub 2020 Mar 6.
2
Targeting ROCK signaling in health, malignant and non-malignant diseases.靶向 ROCK 信号在健康、恶性和非恶性疾病中的作用。
Immunol Lett. 2020 Mar;219:15-26. doi: 10.1016/j.imlet.2019.12.012. Epub 2020 Jan 3.
3
Circular RNA circ_0003204 inhibits proliferation, migration and tube formation of endothelial cell in atherosclerosis via miR-370-3p/TGFβR2/phosph-SMAD3 axis.
Curr Pharm Biotechnol. 2024;25(8):1021-1040. doi: 10.2174/0113892010267577231005102901.
4
Circular RNA as Therapeutic Targets in Atherosclerosis: Are We Running in Circles?环状RNA作为动脉粥样硬化的治疗靶点:我们在原地兜圈子吗?
J Clin Med. 2023 Jul 2;12(13):4446. doi: 10.3390/jcm12134446.
5
Circ_0004104 participates in the regulation of ox-LDL-induced endothelial cells injury via miR-942-5p/ROCK2 axis.Circ_0004104 通过 miR-942-5p/ROCK2 轴参与调控 ox-LDL 诱导的内皮细胞损伤。
BMC Cardiovasc Disord. 2022 Dec 2;22(1):517. doi: 10.1186/s12872-022-02959-1.
6
CircRnas in atherosclerosis, with special emphasis on the spongy effect of circRnas on miRnas.环状 RNA 在动脉粥样硬化中的作用,特别强调环状 RNA 对 miRNA 的海绵效应。
Cell Cycle. 2023 Mar;22(5):527-541. doi: 10.1080/15384101.2022.2133365. Epub 2022 Oct 13.
7
Study on the Mechanism of circRNA-0024103 Reducing Endothelial Cell Injury by Regulating miR-363/MMP-10.环状 RNA-0024103 通过调控 miR-363/MMP-10 减轻内皮细胞损伤的机制研究。
Contrast Media Mol Imaging. 2022 Aug 2;2022:1709325. doi: 10.1155/2022/1709325. eCollection 2022.
8
Hsa_circ_0045932 regulates the progression of colorectal cancer by regulating HK2 through sponging miR-873-5p.Hsa_circ_0045932 通过海绵吸附 miR-873-5p 调控 HK2 来调节结直肠癌的进展。
J Clin Lab Anal. 2022 Sep;36(9):e24641. doi: 10.1002/jcla.24641. Epub 2022 Aug 10.
9
Mechanisms of Oxidized LDL-Mediated Endothelial Dysfunction and Its Consequences for the Development of Atherosclerosis.氧化型低密度脂蛋白介导的内皮功能障碍机制及其对动脉粥样硬化发展的影响
Front Cardiovasc Med. 2022 Jun 1;9:925923. doi: 10.3389/fcvm.2022.925923. eCollection 2022.
10
Regulatory mechanism of miR-20a-5p expression in Cancer.癌症中miR-20a-5p表达的调控机制
Cell Death Discov. 2022 May 16;8(1):262. doi: 10.1038/s41420-022-01005-5.
环状 RNA circ_0003204 通过 miR-370-3p/TGFβR2/磷酸化-SMAD3 轴抑制动脉粥样硬化内皮细胞的增殖、迁移和管形成。
J Biomed Sci. 2020 Jan 3;27(1):11. doi: 10.1186/s12929-019-0595-9.
4
Circulating MicroRNAs as Novel Potential Biomarkers for Left Ventricular Remodeling in Postinfarction Heart Failure.循环 microRNAs 作为心肌梗死后心力衰竭左心室重构的新型潜在生物标志物。
Dis Markers. 2019 Dec 2;2019:5093803. doi: 10.1155/2019/5093803. eCollection 2019.
5
Circular RNA profile in coronary artery disease.冠状动脉疾病中的环状RNA图谱
Am J Transl Res. 2019 Nov 15;11(11):7115-7125. eCollection 2019.
6
Evaluation of the associations between circulating microRNAs and kidney function in coronary angiography patients.评估循环 microRNAs 与冠状动脉造影患者肾功能之间的关联。
Am J Physiol Renal Physiol. 2020 Feb 1;318(2):F315-F321. doi: 10.1152/ajprenal.00429.2019. Epub 2019 Dec 9.
7
LOX-1: Regulation, Signaling and Its Role in Atherosclerosis.凝集素样氧化型低密度脂蛋白受体-1:调控、信号传导及其在动脉粥样硬化中的作用
Antioxidants (Basel). 2019 Jul 11;8(7):218. doi: 10.3390/antiox8070218.
8
Circular RNA circCHFR Facilitates the Proliferation and Migration of Vascular Smooth Muscle via miR-370/FOXO1/Cyclin D1 Pathway.环状RNA circCHFR通过miR-370/FOXO1/细胞周期蛋白D1途径促进血管平滑肌的增殖和迁移。
Mol Ther Nucleic Acids. 2019 Jun 7;16:434-441. doi: 10.1016/j.omtn.2019.02.028. Epub 2019 Apr 6.
9
microRNA-338-3p promotes ox-LDL-induced endothelial cell injury through targeting BAMBI and activating TGF-β/Smad pathway.miRNA-338-3p 通过靶向 BAMBI 并激活 TGF-β/Smad 通路促进 ox-LDL 诱导的内皮细胞损伤。
J Cell Physiol. 2019 Jul;234(7):11577-11586. doi: 10.1002/jcp.27814. Epub 2018 Dec 17.
10
Distinct Roles For ROCK1 and ROCK2 in the Regulation of Oxldl-Mediated Endothelial Dysfunction.ROCK1和ROCK2在氧化低密度脂蛋白介导的内皮功能障碍调节中的不同作用。
Cell Physiol Biochem. 2018;49(2):565-577. doi: 10.1159/000492994. Epub 2018 Aug 30.