• 文献检索
  • 文档翻译
  • 深度研究
  • 学术资讯
  • Suppr Zotero 插件Zotero 插件
  • 邀请有礼
  • 套餐&价格
  • 历史记录
应用&插件
Suppr Zotero 插件Zotero 插件浏览器插件Mac 客户端Windows 客户端微信小程序
定价
高级版会员购买积分包购买API积分包
服务
文献检索文档翻译深度研究API 文档MCP 服务
关于我们
关于 Suppr公司介绍联系我们用户协议隐私条款
关注我们

Suppr 超能文献

核心技术专利:CN118964589B侵权必究
粤ICP备2023148730 号-1Suppr @ 2026

文献检索

告别复杂PubMed语法,用中文像聊天一样搜索,搜遍4000万医学文献。AI智能推荐,让科研检索更轻松。

立即免费搜索

文件翻译

保留排版,准确专业,支持PDF/Word/PPT等文件格式,支持 12+语言互译。

免费翻译文档

深度研究

AI帮你快速写综述,25分钟生成高质量综述,智能提取关键信息,辅助科研写作。

立即免费体验

PRMT5 抑制破坏胶质母细胞瘤中的剪接和干性。

PRMT5 inhibition disrupts splicing and stemness in glioblastoma.

机构信息

Developmental and Stem Cell Biology Program and Arthur and Sonia Labatt Brain Tumor Research Centre, The Hospital for Sick Children, Toronto, ON, Canada.

Structural Genomics Consortium, University of Toronto, Toronto, ON, Canada.

出版信息

Nat Commun. 2021 Feb 12;12(1):979. doi: 10.1038/s41467-021-21204-5.

DOI:10.1038/s41467-021-21204-5
PMID:33579912
原文链接:https://pmc.ncbi.nlm.nih.gov/articles/PMC7881162/
Abstract

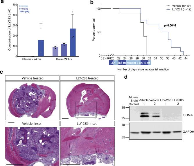
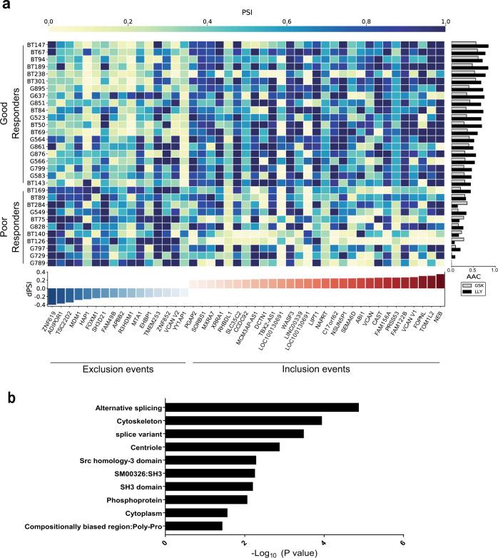
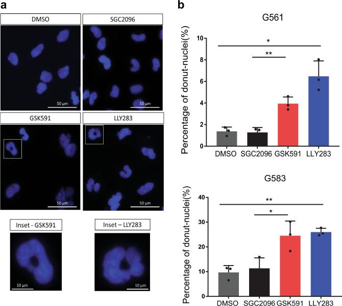
Glioblastoma (GBM) is a deadly cancer in which cancer stem cells (CSCs) sustain tumor growth and contribute to therapeutic resistance. Protein arginine methyltransferase 5 (PRMT5) has recently emerged as a promising target in GBM. Using two orthogonal-acting inhibitors of PRMT5 (GSK591 or LLY-283), we show that pharmacological inhibition of PRMT5 suppresses the growth of a cohort of 46 patient-derived GBM stem cell cultures, with the proneural subtype showing greater sensitivity. We show that PRMT5 inhibition causes widespread disruption of splicing across the transcriptome, particularly affecting cell cycle gene products. We identify a GBM splicing signature that correlates with the degree of response to PRMT5 inhibition. Importantly, we demonstrate that LLY-283 is brain-penetrant and significantly prolongs the survival of mice with orthotopic patient-derived xenografts. Collectively, our findings provide a rationale for the clinical development of brain penetrant PRMT5 inhibitors as treatment for GBM.

摘要

胶质母细胞瘤(GBM)是一种致命的癌症,其中癌症干细胞(CSCs)维持肿瘤生长并导致治疗耐药性。蛋白精氨酸甲基转移酶 5(PRMT5)最近成为 GBM 的一个有前途的靶点。使用两种正交作用的 PRMT5 抑制剂(GSK591 或 LLY-283),我们表明 PRMT5 的药理抑制抑制了 46 例患者来源的 GBM 干细胞培养物的生长,其中神经前体细胞亚型表现出更高的敏感性。我们表明 PRMT5 抑制会导致整个转录组剪接的广泛破坏,特别是影响细胞周期基因产物。我们确定了一个与 PRMT5 抑制反应程度相关的 GBM 剪接特征。重要的是,我们证明了 LLY-283 具有脑穿透性,并显著延长了荷瘤患者来源异种移植小鼠的存活时间。总之,我们的研究结果为开发脑穿透性 PRMT5 抑制剂作为 GBM 治疗提供了依据。

https://cdn.ncbi.nlm.nih.gov/pmc/blobs/df71/7881162/2b3f984e4f14/41467_2021_21204_Fig6_HTML.jpg
https://cdn.ncbi.nlm.nih.gov/pmc/blobs/df71/7881162/b8fb6c210406/41467_2021_21204_Fig1_HTML.jpg
https://cdn.ncbi.nlm.nih.gov/pmc/blobs/df71/7881162/6c4b3ae44ab0/41467_2021_21204_Fig2_HTML.jpg
https://cdn.ncbi.nlm.nih.gov/pmc/blobs/df71/7881162/a3f468a522da/41467_2021_21204_Fig3_HTML.jpg
https://cdn.ncbi.nlm.nih.gov/pmc/blobs/df71/7881162/7232f25571e3/41467_2021_21204_Fig4_HTML.jpg
https://cdn.ncbi.nlm.nih.gov/pmc/blobs/df71/7881162/cf2d225767cd/41467_2021_21204_Fig5_HTML.jpg
https://cdn.ncbi.nlm.nih.gov/pmc/blobs/df71/7881162/2b3f984e4f14/41467_2021_21204_Fig6_HTML.jpg
https://cdn.ncbi.nlm.nih.gov/pmc/blobs/df71/7881162/b8fb6c210406/41467_2021_21204_Fig1_HTML.jpg
https://cdn.ncbi.nlm.nih.gov/pmc/blobs/df71/7881162/6c4b3ae44ab0/41467_2021_21204_Fig2_HTML.jpg
https://cdn.ncbi.nlm.nih.gov/pmc/blobs/df71/7881162/a3f468a522da/41467_2021_21204_Fig3_HTML.jpg
https://cdn.ncbi.nlm.nih.gov/pmc/blobs/df71/7881162/7232f25571e3/41467_2021_21204_Fig4_HTML.jpg
https://cdn.ncbi.nlm.nih.gov/pmc/blobs/df71/7881162/cf2d225767cd/41467_2021_21204_Fig5_HTML.jpg
https://cdn.ncbi.nlm.nih.gov/pmc/blobs/df71/7881162/2b3f984e4f14/41467_2021_21204_Fig6_HTML.jpg

相似文献

1
PRMT5 inhibition disrupts splicing and stemness in glioblastoma.PRMT5 抑制破坏胶质母细胞瘤中的剪接和干性。
Nat Commun. 2021 Feb 12;12(1):979. doi: 10.1038/s41467-021-21204-5.
2
PRMT5 as a druggable target for glioblastoma therapy.PRMT5 作为胶质母细胞瘤治疗的一个有潜力的药物靶点。
Neuro Oncol. 2018 May 18;20(6):753-763. doi: 10.1093/neuonc/nox206.
3
The protein arginine methyltransferase PRMT5 confers therapeutic resistance to mTOR inhibition in glioblastoma.精氨酸甲基转移酶 PRMT5 使胶质母细胞瘤对 mTOR 抑制产生治疗抵抗。
J Neurooncol. 2019 Oct;145(1):11-22. doi: 10.1007/s11060-019-03274-0. Epub 2019 Aug 31.
4
PRMT5-PTEN molecular pathway regulates senescence and self-renewal of primary glioblastoma neurosphere cells.PRMT5-PTEN分子通路调控原发性胶质母细胞瘤神经球细胞的衰老和自我更新。
Oncogene. 2017 Jan 12;36(2):263-274. doi: 10.1038/onc.2016.199. Epub 2016 Jun 13.
5
Genetic validation of the protein arginine methyltransferase PRMT5 as a candidate therapeutic target in glioblastoma.遗传验证蛋白质精氨酸甲基转移酶 PRMT5 作为胶质母细胞瘤的候选治疗靶点。
Cancer Res. 2014 Mar 15;74(6):1752-65. doi: 10.1158/0008-5472.CAN-13-0884. Epub 2014 Jan 22.
6
Protein arginine methyltransferase 5: A novel therapeutic target for triple-negative breast cancers.蛋白精氨酸甲基转移酶 5:三阴性乳腺癌的新治疗靶点。
Cancer Med. 2019 May;8(5):2414-2428. doi: 10.1002/cam4.2114. Epub 2019 Apr 8.
7
Arsenic trioxide disrupts glioma stem cells via promoting PML degradation to inhibit tumor growth.三氧化二砷通过促进早幼粒细胞白血病蛋白(PML)降解来破坏胶质瘤干细胞,从而抑制肿瘤生长。
Oncotarget. 2015 Nov 10;6(35):37300-15. doi: 10.18632/oncotarget.5836.
8
Coordinated Splicing of Regulatory Detained Introns within Oncogenic Transcripts Creates an Exploitable Vulnerability in Malignant Glioma.致癌转录本中调控滞留内含子的协同剪接在恶性胶质瘤中产生了一个可利用的脆弱点。
Cancer Cell. 2017 Oct 9;32(4):411-426.e11. doi: 10.1016/j.ccell.2017.08.018. Epub 2017 Sep 28.
9
Inhibition of PRMT5 moderately suppresses prostate cancer growth in vivo but enhances its response to immunotherapy.抑制 PRMT5 可适度抑制体内前列腺癌的生长,但可增强其对免疫治疗的反应。
Cancer Lett. 2024 Oct 10;602:217214. doi: 10.1016/j.canlet.2024.217214. Epub 2024 Aug 31.
10
Downregulated CLIP3 induces radioresistance by enhancing stemness and glycolytic flux in glioblastoma.下调的 CLIP3 通过增强脑胶质瘤干细胞特性和糖酵解通量诱导放射抵抗。
J Exp Clin Cancer Res. 2021 Sep 6;40(1):282. doi: 10.1186/s13046-021-02077-4.

引用本文的文献

1
Integrating multi-omics approaches in acute myeloid leukemia (AML): Advancements and clinical implications.整合多组学方法用于急性髓系白血病(AML):进展与临床意义。
Clin Exp Med. 2025 Aug 31;25(1):311. doi: 10.1007/s10238-025-01858-x.
2
Epigenetic regulation of cancer stemness.癌症干性的表观遗传调控。
Signal Transduct Target Ther. 2025 Aug 1;10(1):243. doi: 10.1038/s41392-025-02340-6.
3
The PRMT5-splicing axis is a critical oncogenic vulnerability that regulates detained intron splicing.PRMT5剪接轴是一种关键的致癌易感性因素,可调节滞留内含子的剪接。

本文引用的文献

1
Anti-tumor Activity of the Type I PRMT Inhibitor, GSK3368715, Synergizes with PRMT5 Inhibition through MTAP Loss.I 型 PRMT 抑制剂 GSK3368715 的抗肿瘤活性通过 MTAP 缺失与 PRMT5 抑制协同作用。
Cancer Cell. 2019 Jul 8;36(1):100-114.e25. doi: 10.1016/j.ccell.2019.05.014. Epub 2019 Jun 27.
2
A chemical toolbox for the study of bromodomains and epigenetic signaling.溴结构域和表观遗传信号研究的化学工具包。
Nat Commun. 2019 Apr 23;10(1):1915. doi: 10.1038/s41467-019-09672-2.
3
Genome-Wide CRISPR-Cas9 Screens Expose Genetic Vulnerabilities and Mechanisms of Temozolomide Sensitivity in Glioblastoma Stem Cells.
iScience. 2025 Jun 20;28(7):112965. doi: 10.1016/j.isci.2025.112965. eCollection 2025 Jul 18.
4
PRMT5 activity sustains histone production to maintain genome integrity.蛋白精氨酸甲基转移酶5(PRMT5)的活性维持组蛋白生成以保持基因组完整性。
bioRxiv. 2025 Jul 7:2025.07.03.663002. doi: 10.1101/2025.07.03.663002.
5
Epigenetic Alterations in Glioblastoma Multiforme as Novel Therapeutic Targets: A Scoping Review.多形性胶质母细胞瘤中的表观遗传改变作为新型治疗靶点:一项范围综述
Int J Mol Sci. 2025 Jun 12;26(12):5634. doi: 10.3390/ijms26125634.
6
Epigenetic regulation of histone modifications in glioblastoma: recent advances and therapeutic insights.胶质母细胞瘤中组蛋白修饰的表观遗传调控:最新进展与治疗见解
Biomark Res. 2025 May 31;13(1):80. doi: 10.1186/s40364-025-00788-w.
7
Discovery and Mechanism of 16-19F, a Novel Synthetic Lethal Inhibitor of the PRMT5•MTA Complex in MTAP-Deleted Cancer Cells.16-19F的发现及其作用机制,一种在MTAP缺失癌细胞中对PRMT5•MTA复合物具有合成致死抑制作用的新型抑制剂
ACS Chem Biol. 2025 Jun 20;20(6):1333-1346. doi: 10.1021/acschembio.5c00160. Epub 2025 May 29.
8
Protein Arginine Methyltransferases from Regulatory Function to Clinical Implication in Central Nervous System.从调节功能到中枢神经系统临床意义的蛋白质精氨酸甲基转移酶
Cell Mol Neurobiol. 2025 May 14;45(1):41. doi: 10.1007/s10571-025-01546-0.
9
Virtual High-Throughput Screening of Ligands for Disrupting PRMT5/pICLn Interaction in Prostate Cancer Cells.用于破坏前列腺癌细胞中PRMT5/pICLn相互作用的配体的虚拟高通量筛选
ACS Med Chem Lett. 2025 Apr 25;16(5):875-879. doi: 10.1021/acsmedchemlett.5c00126. eCollection 2025 May 8.
10
Regulation of protein arginine methyltransferase in osteoporosis: a narrative review.蛋白质精氨酸甲基转移酶在骨质疏松症中的调控:一篇叙述性综述。
Front Cell Dev Biol. 2025 Apr 24;13:1453624. doi: 10.3389/fcell.2025.1453624. eCollection 2025.
全基因组 CRISPR-Cas9 筛选揭示胶质母细胞瘤干细胞对替莫唑胺敏感性的遗传脆弱性和机制。
Cell Rep. 2019 Apr 16;27(3):971-986.e9. doi: 10.1016/j.celrep.2019.03.047.
4
A chemical biology toolbox to study protein methyltransferases and epigenetic signaling.研究蛋白质甲基转移酶和表观遗传信号的化学生物学工具包。
Nat Commun. 2019 Jan 3;10(1):19. doi: 10.1038/s41467-018-07905-4.
5
The PRIDE database and related tools and resources in 2019: improving support for quantification data.PRIDE 数据库及相关工具和资源在 2019 年的进展:提高定量数据支持。
Nucleic Acids Res. 2019 Jan 8;47(D1):D442-D450. doi: 10.1093/nar/gky1106.
6
LLY-283, a Potent and Selective Inhibitor of Arginine Methyltransferase 5, PRMT5, with Antitumor Activity.LLY-283,一种精氨酸甲基转移酶5(PRMT5)的强效选择性抑制剂,具有抗肿瘤活性。
ACS Med Chem Lett. 2018 Apr 23;9(7):612-617. doi: 10.1021/acsmedchemlett.8b00014. eCollection 2018 Jul 12.
7
Activation of the p53-MDM4 regulatory axis defines the anti-tumour response to PRMT5 inhibition through its role in regulating cellular splicing.p53-MDM4 调控轴的激活通过其在调节细胞剪接中的作用定义了对 PRMT5 抑制的抗肿瘤反应。
Sci Rep. 2018 Jun 26;8(1):9711. doi: 10.1038/s41598-018-28002-y.
8
Ki-67: more than a proliferation marker.Ki-67:不止是一个增殖标志物。
Chromosoma. 2018 Jun;127(2):175-186. doi: 10.1007/s00412-018-0659-8. Epub 2018 Jan 10.
9
PRMT5 Is a Critical Regulator of Breast Cancer Stem Cell Function via Histone Methylation and FOXP1 Expression.PRMT5 通过组蛋白甲基化和 FOXP1 表达调控乳腺癌干细胞功能。
Cell Rep. 2017 Dec 19;21(12):3498-3513. doi: 10.1016/j.celrep.2017.11.096.
10
PRMT5 as a druggable target for glioblastoma therapy.PRMT5 作为胶质母细胞瘤治疗的一个有潜力的药物靶点。
Neuro Oncol. 2018 May 18;20(6):753-763. doi: 10.1093/neuonc/nox206.