Suppr超能文献

GAB1 缺陷型血管内皮细胞中增强的自噬促进动脉粥样硬化进展。

Enhanced Autophagy in GAB1-Deficient Vascular Endothelial Cells Is Responsible for Atherosclerosis Progression.

作者信息

Qian Xin, Wang Han, Wang Yuli, Chen Jiaquan, Guo Xiangjiang, Deng Haoyu

机构信息

Department of Vascular Surgery, Renji Hospital, School of Medicine, Shanghai Jiao Tong University, Shanghai, China.

出版信息

Front Physiol. 2021 Feb 2;11:559396. doi: 10.3389/fphys.2020.559396. eCollection 2020.

Abstract

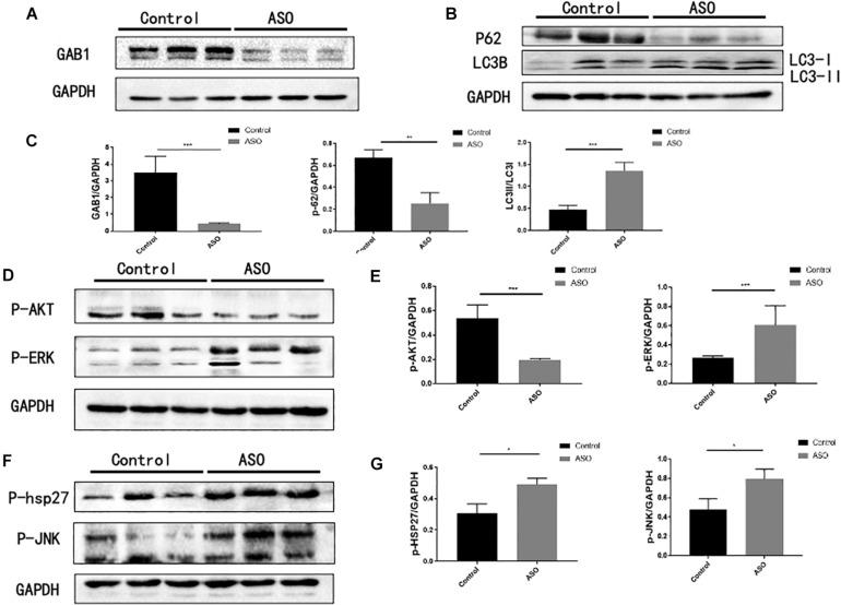
Autophagy is a host machinery that controls cellular health. Dysfunction of autophagy is responsible for the pathogenesis of many human diseases that include atherosclerosis obliterans (ASO). Physiologically, host autophagy removes aging organelles and delays the formation of atherosclerotic plaque. However, in ischemia event, dysregulated autophagy can be induced to trigger autosis, leading to an inevitable cellular death. Grb2-associated binder 1 (GAB1) is a docking/scaffolding adaptor protein that regulates many cell processes including autophagy. Our study first reported that the protein expression of GAB1 significantly decreased in ASO. Mechanically, our results showed that inhibition of Akt (protein kinase B), the upstream of mTOR (mechanistic target of rapamycin), significantly enhanced autophagy by demonstrating the downregulation of p62/Sequestosome 1 expression and the upregulation of the ratio of LC3II/LC3I. Conversely, we found that the inhibition of ERK1/2 (extracellular signal-regulated kinases1/2), p38, and JNK (c-Jun N-terminal kinase) signaling pathway, respectively, significantly inhibited autophagy by demonstrating the upregulation of p62 expression and the downregulation of the ratio of LC3II/LC3I. Further, we demonstrated that knockdown of GAB1 significantly increased autophagy in HUVECs (human umbilical vein endothelial cells) activation of MAPK (mitogen-activated protein kinase) pathways that include ERK1/2, p38, and JNK. Moreover, we found that knockdown of GAB1 profoundly inhibited HUVEC proliferation, migration, and tube formation. Taken together, this study first suggests that GAB1 is a key regulator of autophagy in HUVECs. Targeting GAB1 may serve as a potential strategy for the atherosclerosis treatment.

摘要

自噬是一种控制细胞健康的宿主机制。自噬功能障碍是许多人类疾病发病机制的原因,其中包括闭塞性动脉硬化症(ASO)。生理上,宿主自噬可清除衰老细胞器并延缓动脉粥样硬化斑块的形成。然而,在缺血事件中,自噬失调可被诱导引发自噬性细胞死亡,导致不可避免的细胞死亡。Grb2相关结合蛋白1(GAB1)是一种对接/支架衔接蛋白,可调节包括自噬在内的许多细胞过程。我们的研究首次报道,ASO中GAB1的蛋白表达显著降低。从机制上讲,我们的结果表明,抑制雷帕霉素机制靶点(mTOR)的上游蛋白Akt(蛋白激酶B),通过显示p62/聚集体蛋白1表达下调和LC3II/LC3I比值上调,显著增强了自噬。相反,我们发现分别抑制细胞外信号调节激酶1/2(ERK1/2)、p38和c-Jun氨基末端激酶(JNK)信号通路,通过显示p62表达上调和LC3II/LC3I比值下调,显著抑制了自噬。此外,我们证明敲低GAB1可显著增加人脐静脉内皮细胞(HUVECs)中包括ERK1/2、p38和JNK在内的丝裂原活化蛋白激酶(MAPK)通路的自噬激活。此外,我们发现敲低GAB1可显著抑制HUVEC的增殖、迁移和管腔形成。综上所述,本研究首次表明GAB1是HUVECs自噬的关键调节因子。靶向GAB1可能是一种治疗动脉粥样硬化的潜在策略。

https://cdn.ncbi.nlm.nih.gov/pmc/blobs/b555/7877249/853f263fb1b6/fphys-11-559396-g001.jpg

文献AI研究员

20分钟写一篇综述,助力文献阅读效率提升50倍。

立即体验

用中文搜PubMed

大模型驱动的PubMed中文搜索引擎

马上搜索

文档翻译

学术文献翻译模型,支持多种主流文档格式。

立即体验