Suppr超能文献

肿瘤浸润调节性 T 细胞的乳酸代谢支持。

Metabolic support of tumour-infiltrating regulatory T cells by lactic acid.

机构信息

Department of Immunology, University of Pittsburgh, Pittsburgh, PA, USA.

Tumor Microenvironment Center, UPMC Hillman Cancer Center, Pittsburgh, PA, USA.

出版信息

Nature. 2021 Mar;591(7851):645-651. doi: 10.1038/s41586-020-03045-2. Epub 2021 Feb 15.

Abstract

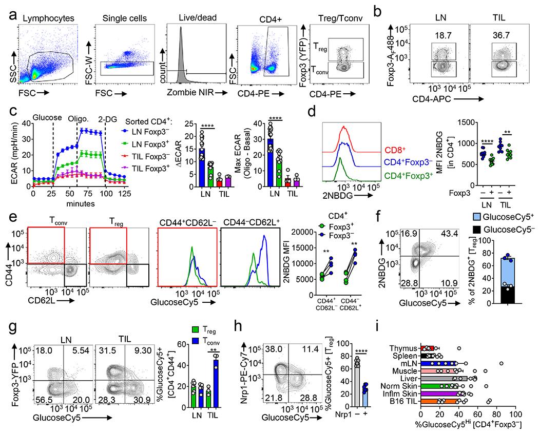
Regulatory T (T) cells, although vital for immune homeostasis, also represent a major barrier to anti-cancer immunity, as the tumour microenvironment (TME) promotes the recruitment, differentiation and activity of these cells. Tumour cells show deregulated metabolism, leading to a metabolite-depleted, hypoxic and acidic TME, which places infiltrating effector T cells in competition with the tumour for metabolites and impairs their function. At the same time, T cells maintain a strong suppression of effector T cells within the TME. As previous studies suggested that T cells possess a distinct metabolic profile from effector T cells, we hypothesized that the altered metabolic landscape of the TME and increased activity of intratumoral T cells are linked. Here we show that T cells display broad heterogeneity in their metabolism of glucose within normal and transformed tissues, and can engage an alternative metabolic pathway to maintain suppressive function and proliferation. Glucose uptake correlates with poorer suppressive function and long-term instability, and high-glucose conditions impair the function and stability of T cells in vitro. T cells instead upregulate pathways involved in the metabolism of the glycolytic by-product lactic acid. T cells withstand high-lactate conditions, and treatment with lactate prevents the destabilizing effects of high-glucose conditions, generating intermediates necessary for proliferation. Deletion of MCT1-a lactate transporter-in T cells reveals that lactate uptake is dispensable for the function of peripheral T cells but required intratumorally, resulting in slowed tumour growth and an increased response to immunotherapy. Thus, T cells are metabolically flexible: they can use 'alternative' metabolites in the TME to maintain their suppressive identity. Further, our results suggest that tumours avoid destruction by not only depriving effector T cells of nutrients, but also metabolically supporting regulatory populations.

摘要

调节性 T (T) 细胞对于免疫稳态至关重要,但它们也代表了抗肿瘤免疫的主要障碍,因为肿瘤微环境 (TME) 促进了这些细胞的募集、分化和活性。肿瘤细胞表现出代谢失调,导致代谢物耗竭、缺氧和酸性的 TME,使浸润的效应 T 细胞与肿瘤争夺代谢物,并损害其功能。与此同时,T 细胞在 TME 中对效应 T 细胞保持强烈的抑制作用。由于先前的研究表明 T 细胞具有与效应 T 细胞不同的代谢特征,我们假设 TME 中改变的代谢景观和肿瘤内 T 细胞活性的增加是相关的。在这里,我们表明 T 细胞在正常和转化组织中对葡萄糖的代谢表现出广泛的异质性,并且可以通过替代代谢途径来维持抑制功能和增殖。葡萄糖摄取与较差的抑制功能和长期不稳定性相关,高葡萄糖条件会损害 T 细胞在体外的功能和稳定性。T 细胞转而上调参与糖酵解副产物乳酸代谢的途径。T 细胞耐受高乳酸条件,并且用乳酸处理可防止高葡萄糖条件的不稳定作用,产生增殖所需的中间产物。在 T 细胞中敲除乳酸转运体 MCT1-a 表明,乳酸摄取对于外周 T 细胞的功能不是必需的,但在肿瘤内是必需的,导致肿瘤生长缓慢和对免疫疗法的反应增强。因此,T 细胞具有代谢灵活性:它们可以在 TME 中使用“替代”代谢物来维持其抑制特性。此外,我们的结果表明,肿瘤不仅通过剥夺效应 T 细胞的营养物质来避免破坏,而且还通过代谢支持调节性群体来避免破坏。

https://cdn.ncbi.nlm.nih.gov/pmc/blobs/1c9c/7990682/797c48374c90/nihms-1637915-f0005.jpg

文献AI研究员

20分钟写一篇综述,助力文献阅读效率提升50倍。

立即体验

用中文搜PubMed

大模型驱动的PubMed中文搜索引擎

马上搜索

文档翻译

学术文献翻译模型,支持多种主流文档格式。

立即体验