• 文献检索
  • 文档翻译
  • 深度研究
  • 学术资讯
  • Suppr Zotero 插件Zotero 插件
  • 邀请有礼
  • 套餐&价格
  • 历史记录
应用&插件
Suppr Zotero 插件Zotero 插件浏览器插件Mac 客户端Windows 客户端微信小程序
定价
高级版会员购买积分包购买API积分包
服务
文献检索文档翻译深度研究API 文档MCP 服务
关于我们
关于 Suppr公司介绍联系我们用户协议隐私条款
关注我们

Suppr 超能文献

核心技术专利:CN118964589B侵权必究
粤ICP备2023148730 号-1Suppr @ 2026

文献检索

告别复杂PubMed语法,用中文像聊天一样搜索,搜遍4000万医学文献。AI智能推荐,让科研检索更轻松。

立即免费搜索

文件翻译

保留排版,准确专业,支持PDF/Word/PPT等文件格式,支持 12+语言互译。

免费翻译文档

深度研究

AI帮你快速写综述,25分钟生成高质量综述,智能提取关键信息,辅助科研写作。

立即免费体验

细丝蛋白-1:角质细胞中 DNA 损伤反应和修复机制的新型调节因子。

Profilin-1; a novel regulator of DNA damage response and repair machinery in keratinocytes.

机构信息

Department of Biomedical Science, School of Life Science, CHA University, Seongnam-si, Gyunggi-do, South Korea.

Department of Dermatology, CHA Bundang Medical Center, CHA University, Seongnam-si, Gyunggi-do, South Korea.

出版信息

Mol Biol Rep. 2021 Feb;48(2):1439-1452. doi: 10.1007/s11033-021-06210-6. Epub 2021 Feb 15.

DOI:10.1007/s11033-021-06210-6
PMID:33590416
原文链接:https://pmc.ncbi.nlm.nih.gov/articles/PMC7925496/
Abstract

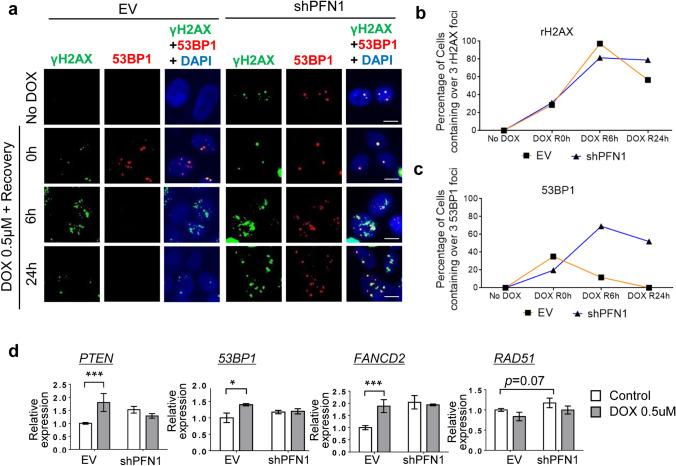
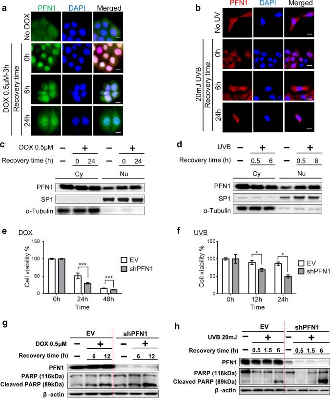
Profilin-1 (PFN1) regulates actin polymerization and cytoskeletal growth. Despite the essential roles of PFN1 in cell integration, its subcellular function in keratinocyte has not been elucidated yet. Here we characterize the specific regulation of PFN1 in DNA damage response and repair machinery. PFN1 depletion accelerated DNA damage-mediated apoptosis exhibiting PTEN loss of function instigated by increased phosphorylated inactivation followed by high levels of AKT activation. PFN1 changed its predominant cytoplasmic localization to the nucleus upon DNA damage and subsequently restored the cytoplasmic compartment during the recovery time. Even though γH2AX was recruited at the sites of DNA double strand breaks in response to DNA damage, PFN1-deficient cells failed to recruit DNA repair factors, whereas control cells exhibited significant increases of these genes. Additionally, PFN1 depletion resulted in disruption of PTEN-AKT cascade upon DNA damage and CHK1-mediated cell cycle arrest was not recovered even after the recovery time exhibiting γH2AX accumulation. This might suggest PFN1 roles in regulating DNA damage response and repair machinery to protect cells from DNA damage. Future studies addressing the crosstalk and regulation of PTEN-related DNA damage sensing and repair pathway choice by PFN1 may further aid to identify new mechanistic insights for various DNA repair disorders.

摘要

丝状肌动蛋白结合蛋白 1(PFN1)调节肌动蛋白聚合和细胞骨架生长。尽管 PFN1 在细胞整合中起着至关重要的作用,但它在角质形成细胞中的亚细胞功能尚未阐明。在这里,我们描述了 PFN1 在 DNA 损伤反应和修复机制中的特异性调节。PFN1 耗竭加速了 DNA 损伤诱导的细胞凋亡,表现为 AKT 激活水平升高导致的磷酸化失活增加,从而引发 PTEN 功能丧失。DNA 损伤后,PFN1 将其主要的细胞质定位改变为细胞核,随后在恢复期间恢复细胞质区室。尽管 γH2AX 在 DNA 双链断裂部位被募集以响应 DNA 损伤,但 PFN1 缺陷细胞未能募集 DNA 修复因子,而对照细胞则显著增加了这些基因的表达。此外,PFN1 耗竭导致 DNA 损伤后 PTEN-AKT 级联的破坏,即使在恢复时间后,细胞周期阻滞也无法恢复,表现为 γH2AX 积累。这可能表明 PFN1 在调节 DNA 损伤反应和修复机制方面发挥作用,以保护细胞免受 DNA 损伤。未来研究解决 PFN1 对 PTEN 相关 DNA 损伤感应和修复途径选择的相互作用和调节,可能有助于进一步确定各种 DNA 修复障碍的新机制见解。

https://cdn.ncbi.nlm.nih.gov/pmc/blobs/ce58/7925496/91d715827034/11033_2021_6210_Fig5_HTML.jpg
https://cdn.ncbi.nlm.nih.gov/pmc/blobs/ce58/7925496/25d0ab843b25/11033_2021_6210_Fig1_HTML.jpg
https://cdn.ncbi.nlm.nih.gov/pmc/blobs/ce58/7925496/dcbaaed21065/11033_2021_6210_Fig2_HTML.jpg
https://cdn.ncbi.nlm.nih.gov/pmc/blobs/ce58/7925496/7ca136001d04/11033_2021_6210_Fig3_HTML.jpg
https://cdn.ncbi.nlm.nih.gov/pmc/blobs/ce58/7925496/b8afd40be2af/11033_2021_6210_Fig4_HTML.jpg
https://cdn.ncbi.nlm.nih.gov/pmc/blobs/ce58/7925496/91d715827034/11033_2021_6210_Fig5_HTML.jpg
https://cdn.ncbi.nlm.nih.gov/pmc/blobs/ce58/7925496/25d0ab843b25/11033_2021_6210_Fig1_HTML.jpg
https://cdn.ncbi.nlm.nih.gov/pmc/blobs/ce58/7925496/dcbaaed21065/11033_2021_6210_Fig2_HTML.jpg
https://cdn.ncbi.nlm.nih.gov/pmc/blobs/ce58/7925496/7ca136001d04/11033_2021_6210_Fig3_HTML.jpg
https://cdn.ncbi.nlm.nih.gov/pmc/blobs/ce58/7925496/b8afd40be2af/11033_2021_6210_Fig4_HTML.jpg
https://cdn.ncbi.nlm.nih.gov/pmc/blobs/ce58/7925496/91d715827034/11033_2021_6210_Fig5_HTML.jpg

相似文献

1
Profilin-1; a novel regulator of DNA damage response and repair machinery in keratinocytes.细丝蛋白-1:角质细胞中 DNA 损伤反应和修复机制的新型调节因子。
Mol Biol Rep. 2021 Feb;48(2):1439-1452. doi: 10.1007/s11033-021-06210-6. Epub 2021 Feb 15.
2
Profilin-1 overexpression upregulates PTEN and suppresses AKT activation in breast cancer cells.丝切蛋白-1过表达上调乳腺癌细胞中PTEN的表达并抑制AKT激活。
J Cell Physiol. 2009 Feb;218(2):436-43. doi: 10.1002/jcp.21618.
3
Structure-based virtual screening identifies a small-molecule inhibitor of the profilin 1-actin interaction.基于结构的虚拟筛选鉴定出一种原肌球蛋白 1-肌动蛋白相互作用的小分子抑制剂。
J Biol Chem. 2018 Feb 16;293(7):2606-2616. doi: 10.1074/jbc.M117.809137. Epub 2017 Dec 27.
4
Subcellular localization and Ser-137 phosphorylation regulate tumor-suppressive activity of profilin-1.亚细胞定位和丝氨酸137磷酸化调节原肌球蛋白-1的肿瘤抑制活性。
J Biol Chem. 2015 Apr 3;290(14):9075-86. doi: 10.1074/jbc.M114.619874. Epub 2015 Feb 13.
5
Familial Amyotrophic Lateral Sclerosis-linked Mutations in Profilin 1 Exacerbate TDP-43-induced Degeneration in the Retina of Drosophila melanogaster through an Increase in the Cytoplasmic Localization of TDP-43.与家族性肌萎缩侧索硬化症相关的丝切蛋白1突变通过增加TDP - 43的细胞质定位,加剧果蝇视网膜中TDP - 43诱导的变性。
J Biol Chem. 2016 Nov 4;291(45):23464-23476. doi: 10.1074/jbc.M116.729152. Epub 2016 Sep 15.
6
Visualizing molecules of functional profilin.可视化功能蛋白丝的分子。
Elife. 2022 Jun 6;11:e76485. doi: 10.7554/eLife.76485.
7
Threonine 89 Is an Important Residue of Profilin-1 That Is Phosphorylatable by Protein Kinase A.苏氨酸89是原肌球蛋白-1的一个重要残基,可被蛋白激酶A磷酸化。
PLoS One. 2016 May 26;11(5):e0156313. doi: 10.1371/journal.pone.0156313. eCollection 2016.
8
Profilin 1 with the amyotrophic lateral sclerosis associated mutation T109M displays unaltered actin binding and does not affect the actin cytoskeleton.携带与肌萎缩侧索硬化相关突变T109M的丝切蛋白1表现出未改变的肌动蛋白结合能力,且不影响肌动蛋白细胞骨架。
BMC Neurosci. 2015 Nov 16;16:77. doi: 10.1186/s12868-015-0214-y.
9
Silencing profilin-1 inhibits gastric cancer progression via integrin β1/focal adhesion kinase pathway modulation.沉默原肌球蛋白-1通过整合素β1/粘着斑激酶途径调节抑制胃癌进展。
World J Gastroenterol. 2015 Feb 28;21(8):2323-35. doi: 10.3748/wjg.v21.i8.2323.
10
Profilin 1 delivery tunes cytoskeletal dynamics toward CNS axon regeneration.原肌球蛋白 1 的传递使细胞骨架动力学向中枢神经系统轴突再生方向调整。
J Clin Invest. 2020 Apr 1;130(4):2024-2040. doi: 10.1172/JCI125771.

引用本文的文献

1
MAIT Cells with High PFN1 Expression Mediate Immune Activation and Metabolic Reprogramming in Psoriasis.具有高表达PFN1的黏膜相关恒定T细胞在银屑病中介导免疫激活和代谢重编程。
Clin Cosmet Investig Dermatol. 2025 Sep 9;18:2243-2257. doi: 10.2147/CCID.S535795. eCollection 2025.
2
Targeting CHEK1: Ginsenosides-Rh2 and Cu2O@G-Rh2 nanoparticles in thyroid cancer.靶向CHEK1:人参皂苷-Rh2与Cu2O@G-Rh2纳米颗粒在甲状腺癌中的应用
Cell Biol Toxicol. 2025 Jan 14;41(1):30. doi: 10.1007/s10565-024-09961-7.
3
Cancer therapy by cyclin-dependent kinase inhibitors (CDKIs): bench to bedside.

本文引用的文献

1
Structural insights into the critical DNA damage sensors DNA-PKcs, ATM and ATR.DNA-PKcs、ATM 和 ATR 这三个关键 DNA 损伤传感器的结构见解。
Prog Biophys Mol Biol. 2019 Oct;147:4-16. doi: 10.1016/j.pbiomolbio.2019.06.003. Epub 2019 Jun 27.
2
Nuclear Actin and Actin-Binding Proteins in DNA Repair.核纤层蛋白和 DNA 修复中的肌动蛋白结合蛋白。
Trends Cell Biol. 2019 Jun;29(6):462-476. doi: 10.1016/j.tcb.2019.02.010. Epub 2019 Apr 4.
3
Profilin-1 deficiency leads to SMAD3 upregulation and impaired 3D outgrowth of breast cancer cells.
细胞周期蛋白依赖性激酶抑制剂(CDKIs)用于癌症治疗:从 bench 到 bedside。 (注:“bench to bedside”直译为“从实验室到临床应用”,这里保留英文表述更能体现原文专业性和特定语境含义)
EXCLI J. 2024 Jun 4;23:862-882. doi: 10.17179/excli2024-7076. eCollection 2024.
4
Proteomics in Patients with Fibromyalgia Syndrome: A Systematic Review of Observational Studies.纤维肌痛综合征患者的蛋白质组学:观察性研究的系统评价。
Curr Pain Headache Rep. 2024 Jul;28(7):565-586. doi: 10.1007/s11916-024-01244-4. Epub 2024 Apr 23.
5
Phytol and α-Bisabolol Synergy Induces Autophagy and Apoptosis in A549 Cells and Additional Molecular Insights through Comprehensive Proteome Analysis Nano LC-MS/MS.植物醇和 α- 胡萝卜素协同作用通过全面蛋白质组分析诱导 A549 细胞自噬和凋亡 Nano LC-MS/MS
Anticancer Agents Med Chem. 2024;24(10):773-788. doi: 10.2174/0118715206289038240214102951.
6
Global genetic diversity, introgression, and evolutionary adaptation of indicine cattle revealed by whole genome sequencing.全基因组重测序揭示了瘤牛的全球遗传多样性、基因渐渗和进化适应。
Nat Commun. 2023 Nov 28;14(1):7803. doi: 10.1038/s41467-023-43626-z.
7
Profilin1 is required for prevention of mitotic catastrophe in murine and human glomerular diseases.原肌球蛋白 1 对于预防鼠类和人类肾小球疾病中的有丝分裂灾难是必需的。
J Clin Invest. 2023 Dec 15;133(24):e171237. doi: 10.1172/JCI171237.
8
Profilin1 Promotes Renal Tubular Epithelial Cell Apoptosis in Diabetic Nephropathy Through the Hedgehog Signaling Pathway.丝切蛋白1通过刺猬信号通路促进糖尿病肾病中肾小管上皮细胞凋亡。
Diabetes Metab Syndr Obes. 2023 Jun 9;16:1731-1743. doi: 10.2147/DMSO.S411781. eCollection 2023.
肌动蛋白结合蛋白-1 缺乏导致 SMAD3 上调和乳腺癌细胞 3D 生长受损。
Br J Cancer. 2018 Oct;119(9):1106-1117. doi: 10.1038/s41416-018-0284-6. Epub 2018 Oct 15.
4
Profilin 1 induces drug resistance through Beclin1 complex-mediated autophagy in multiple myeloma.抑瘤素 M1 诱导多发性骨髓瘤自噬耐药及其机制的研究
Cancer Sci. 2018 Sep;109(9):2706-2716. doi: 10.1111/cas.13711. Epub 2018 Jul 27.
5
Nuclear F-actin and myosins drive relocalization of heterochromatic breaks.核 F-肌动蛋白和肌球蛋白驱动异染色质断裂的重定位。
Nature. 2018 Jul;559(7712):54-60. doi: 10.1038/s41586-018-0242-8. Epub 2018 Jun 20.
6
Downregulation of Profilin-1 Expression Attenuates Cardiomyocytes Hypertrophy and Apoptosis Induced by Advanced Glycation End Products in H9c2 Cells.下调原肌球蛋白-1 表达可减轻晚期糖基化终产物诱导的 H9c2 心肌细胞肥大和凋亡。
Biomed Res Int. 2017;2017:9716087. doi: 10.1155/2017/9716087. Epub 2017 Nov 7.
7
A balanced level of profilin-1 promotes stemness and tumor-initiating potential of breast cancer cells.一种平衡水平的 Profilin-1 可促进乳腺癌细胞的干性和肿瘤起始能力。
Cell Cycle. 2017;16(24):2366-2373. doi: 10.1080/15384101.2017.1346759.
8
Actin-Based Adhesion Modules Mediate Cell Interactions with the Extracellular Matrix and Neighboring Cells.基于肌动蛋白的黏附模块介导细胞与细胞外基质及相邻细胞的相互作用。
Cold Spring Harb Perspect Biol. 2017 Jul 5;9(7):a023234. doi: 10.1101/cshperspect.a023234.
9
A Drosophila model of ALS reveals a partial loss of function of causative human PFN1 mutants.肌萎缩侧索硬化症的果蝇模型揭示了致病性人类PFN1突变体的部分功能丧失。
Hum Mol Genet. 2017 Jun 1;26(11):2146-2155. doi: 10.1093/hmg/ddx112.
10
Contribution of classical end-joining to PTEN inactivation in p53-mediated glioblastoma formation and drug-resistant survival.经典末端连接对 p53 介导的胶质母细胞瘤形成和耐药性存活中 PTEN 失活的贡献。
Nat Commun. 2017 Jan 17;8:14013. doi: 10.1038/ncomms14013.