Suppr超能文献

TNF-α 对人诱导多能干细胞衍生心肌细胞的功能和分子影响。

Functional and molecular effects of TNF-α on human iPSC-derived cardiomyocytes.

机构信息

Department of Medicine, Emory University School of Medicine, Atlanta, GA 30322, USA; Department of Pediatrics, Emory University School of Medicine and Children's Healthcare of Atlanta, Atlanta, GA 30322, USA; University of Pittsburgh, Department of Medicine and Pediatrics and McGowan Regenerative Institute, 200 Lothorop Street, PUH, Pittsburgh, PA 15213, USA.

Department of Pediatrics, Emory University School of Medicine and Children's Healthcare of Atlanta, Atlanta, GA 30322, USA.

出版信息

Stem Cell Res. 2021 Apr;52:102218. doi: 10.1016/j.scr.2021.102218. Epub 2021 Feb 1.

Abstract

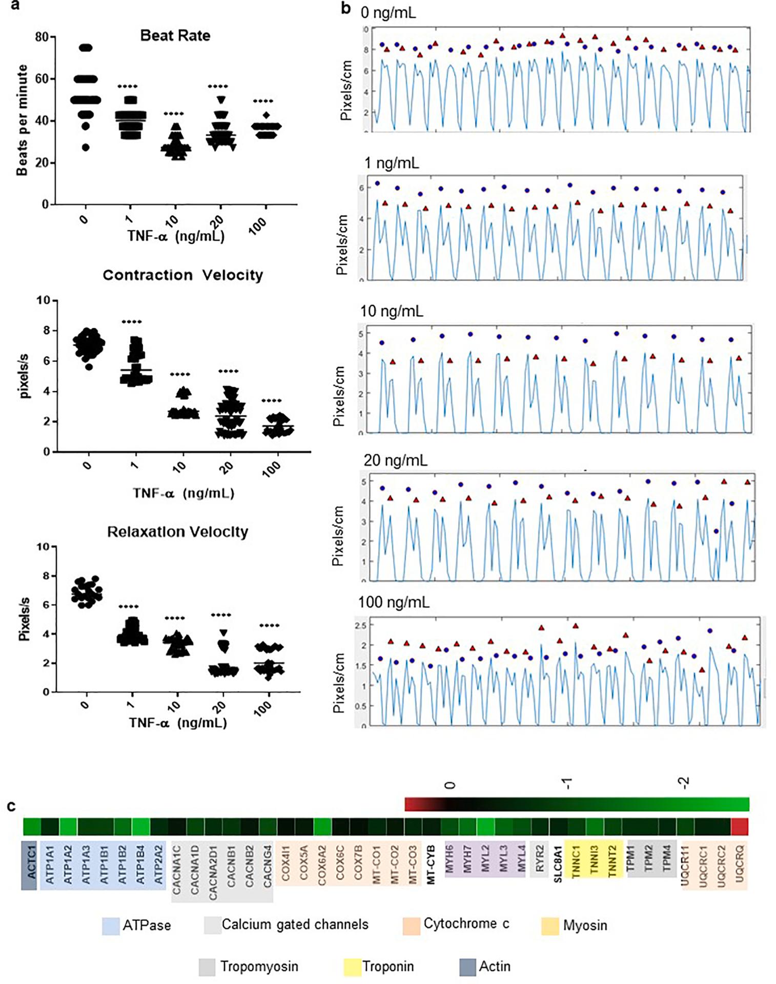
Proinflammatory molecule tumor necrosis factor alpha (TNF-α) is predominantly elevated in cytokine storm as well as worsening cardiac function. Here we model the molecular and functional effects of TNF-α in cardiomyocytes (CMs) derived from human induced pluripotent stem cells (hiPSC). We found that treatment of hiPSC-CMs with TNF-α increased reactive oxygen species (ROS) and caspase 3/7 activity and caused cell death and apoptosis. TNF-α treatment also resulted in dysregulation of cardiomyocyte function with respect to the increased abnormal calcium handling, calcium wave propagation between cells and excitation-contraction coupling. We also uncovered significant changes in gene expression and protein localization caused by TNF-α treatment. Notably, TNF-α treatment altered the expression of ion channels, dysregulated cadherins, and affected the localization of gap-junction protein connexin-43. In addition, TNF-α treatment up-regulated IL-32 (a human specific cytokine, not present in rodents and an inducer of TNF-α) and IL-34 and down-regulated glutamate receptors and cardiomyocyte contractile proteins. These findings provide insights into the molecular and functional consequences from the exposure of human cardiomyocytes to TNF-α. Our study provides a model to incorporate inflammatory factors into hiPSC-CM-based studies to evaluate mechanistic aspects of heart disease.

摘要

促炎分子肿瘤坏死因子-α(TNF-α)在细胞因子风暴以及心功能恶化中明显升高。在此,我们构建了源自人诱导多能干细胞(hiPSC)的心肌细胞(CMs)中 TNF-α的分子和功能效应模型。我们发现,TNF-α处理可增加 hiPSC-CMs 中的活性氧(ROS)和半胱天冬酶 3/7 活性,并导致细胞死亡和凋亡。TNF-α处理还导致心肌细胞功能失调,表现在异常钙处理、细胞间钙波传播和兴奋-收缩偶联的增加。此外,TNF-α处理还导致基因表达和蛋白定位的显著变化。值得注意的是,TNF-α处理改变了离子通道的表达,使钙粘蛋白失调,并影响间隙连接蛋白 connexin-43 的定位。此外,TNF-α处理上调了白细胞介素-32(一种人类特异性细胞因子,在啮齿动物中不存在,是 TNF-α的诱导剂)和白细胞介素-34,下调了谷氨酸受体和心肌细胞收缩蛋白。这些发现为人类心肌细胞暴露于 TNF-α后所产生的分子和功能后果提供了新的认识。我们的研究提供了一种模型,可将炎症因子纳入基于 hiPSC-CM 的研究中,以评估心脏病的机制方面。

https://cdn.ncbi.nlm.nih.gov/pmc/blobs/0476/8080119/ae339e64394f/nihms-1688924-f0001.jpg

文献AI研究员

20分钟写一篇综述,助力文献阅读效率提升50倍。

立即体验

用中文搜PubMed

大模型驱动的PubMed中文搜索引擎

马上搜索

文档翻译

学术文献翻译模型,支持多种主流文档格式。

立即体验