Department of Pathophysiology, Shihezi University School of Medicine/The Key Laboratory of Xinjiang Endemic and Ethnic Diseases.
The First Affiliated Hospital, Shihezi University School of Medicine, Shihezi, XinJiang, PR China.
Medicine (Baltimore). 2021 Feb 5;100(5):e23207. doi: 10.1097/MD.0000000000023207.
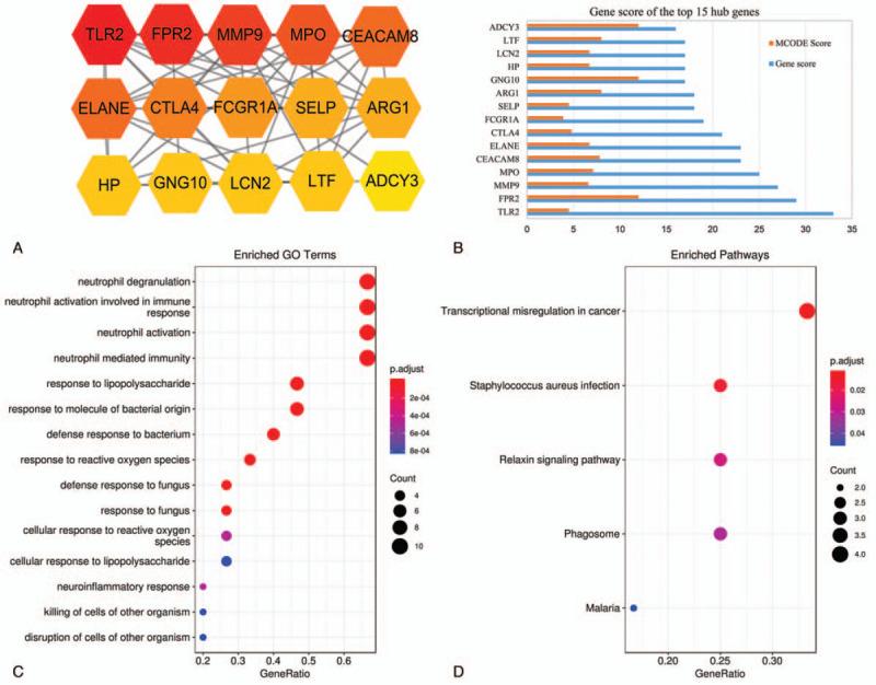
Tuberculosis (TB) is one of the leading causes of childhood morbidity and death globally. Lack of rapid, effective non-sputum diagnosis and prediction methods for TB in children are some of the challenges currently faced. In recent years, blood transcriptional profiling has provided a fresh perspective on the diagnosis and predicting the progression of tuberculosis. Meanwhile, combined with bioinformatics analysis can help to identify the differentially expressed genes (DEGs) and functional pathways involved in the different clinical stages of TB. Therefore, this study investigated potential diagnostic markers for use in distinguishing between latent tuberculosis infection (LTBI) and active TB using children's blood transcriptome data.From the Gene Expression Omnibus database, we downloaded two gene expression profile datasets (GSE39939 and GSE39940) of whole blood-derived RNA sequencing samples, reflecting transcriptional signatures between latent and active tuberculosis in children. GEO2R tool was used to screen for DEGs in LTBI and active TB in children. Database for Annotation, Visualization and Integrated Discovery tools were used to perform Gene Ontology enrichment and Kyoto Encyclopedia of Genes and Genomes pathway analysis. STRING and Cytoscape analyzed the protein-protein interaction network and the top 15 hub genes respectively. Receiver operating characteristics curve was used to estimate the diagnostic value of the hub genes.A total of 265 DEGs were identified, including 79 upregulated and 186 downregulated DEGs. Further, 15 core genes were picked and enrichment analysis revealed that they were highly correlated with neutrophil activation and degranulation, neutrophil-mediated immunity and in defense response. Among them TLR2, FPR2, MMP9, MPO, CEACAM8, ELANE, FCGR1A, SELP, ARG1, GNG10, HP, LCN2, LTF, ADCY3 had significant discriminatory power between LTBI and active TB, with area under the curves of 0.84, 0.84, 0.84, 0.80, 0.87, 0.78, 0.88, 0.84, 0.86, 0.82, 0.85, 0.85, 0.79, and 0.88 respectively.Our research provided several genes with high potential to be candidate gene markers for developing non-sputum diagnostic tools for childhood Tuberculosis.
结核病(TB)是全球儿童发病和死亡的主要原因之一。目前面临的挑战之一是缺乏快速、有效的儿童结核病非痰诊断和预测方法。近年来,血液转录谱分析为结核病的诊断和预测提供了新的视角。同时,结合生物信息学分析可以帮助识别不同临床阶段结核病中涉及的差异表达基因(DEGs)和功能途径。因此,本研究使用儿童血液转录组数据,研究了潜在的诊断标志物,用于区分潜伏性结核感染(LTBI)和活动性 TB。从基因表达综合数据库中,我们下载了两个全血衍生 RNA 测序样本的基因表达谱数据集(GSE39939 和 GSE39940),反映了儿童潜伏性和活动性结核病之间的转录特征。使用 GEO2R 工具筛选儿童 LTBI 和活动性 TB 中的差异表达基因。数据库注释、可视化和综合发现工具用于进行基因本体论富集和京都基因与基因组百科全书通路分析。STRING 和 Cytoscape 分别分析了蛋白质-蛋白质相互作用网络和前 15 个枢纽基因。使用受试者工作特征曲线评估了枢纽基因的诊断价值。总共鉴定出 265 个差异表达基因,包括 79 个上调和 186 个下调的差异表达基因。进一步选择了 15 个核心基因,富集分析表明它们与中性粒细胞激活和脱颗粒、中性粒细胞介导的免疫和防御反应高度相关。其中 TLR2、FPR2、MMP9、MPO、CEACAM8、ELANE、FCGR1A、SEL P、ARG1、GNG10、HP、LCN2、LTF、ADCY3 在 LTBI 和活动性 TB 之间具有显著的鉴别能力,曲线下面积分别为 0.84、0.84、0.84、0.80、0.87、0.78、0.88、0.84、0.86、0.82、0.85、0.85、0.79 和 0.88。我们的研究提供了一些具有高潜力的基因,可以作为开发儿童结核病非痰诊断工具的候选基因标记。