Suppr超能文献

YM101:一种同时靶向 TGF-β和 PD-L1 的双特异性抗体的构建、表达及增强的抗肿瘤活性。

The construction, expression, and enhanced anti-tumor activity of YM101: a bispecific antibody simultaneously targeting TGF-β and PD-L1.

机构信息

Department of Oncology, Tongji Hospital of Tongji Medical College, Huazhong University of Science and Technology, 1095 Jiefang Avenue, Wuhan, 430030, People's Republic of China.

Wuhan YZY Biopharma Co., Ltd, Biolake, C2-1, No.666 Gaoxin Road, Wuhan, 430075, People's Republic of China.

出版信息

J Hematol Oncol. 2021 Feb 16;14(1):27. doi: 10.1186/s13045-021-01045-x.

Abstract

BACKGROUND

Therapeutic antibodies targeting programmed cell death protein 1 (PD-1)/programmed death-ligand 1 (PD-L1) axis induce potent and durable anti-tumor responses in multiple types of cancers. However, only a subset of patients benefits from anti-PD-1/PD-L1 therapies. As a negative regulator of anti-tumor immunity, TGF-β impairs the efficacy of anti-PD-1/PD-L1 and induces drug resistance. Developing a novel treatment strategy to simultaneously block PD-1/PD-L1 and TGF-β would be valuable to enhance the effect of anti-PD-1/PD-L1 and relieve drug resistance.

METHODS

Based on the Check-BODY™ technology platform, we developed an anti-TGF-β/PD-L1 bispecific antibody YM101. The bioactivity of the anti-TGF-β moiety was determined by Smad-luciferase reporter assay, transwell assay, western blotting, CCK-8, and flow cytometry. The bioactivity of the anti-PD-L1 moiety was measured by T cell activation assays. EMT-6, CT26, and 3LL tumor models were used to investigate the anti-tumor activity of YM101 in vivo. RNA-seq, immunohistochemical staining, and flow cytometry were utilized to analyze the effect of YM101 on the tumor microenvironment.

RESULTS

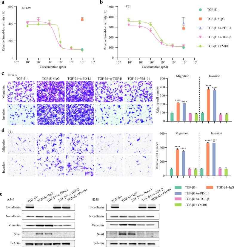
YM101 could bind to TGF-β and PD-L1 specifically. In vitro experiments showed that YM101 effectively counteracted the biological effects of TGF-β and PD-1/PD-L1 pathway, including activating Smad signaling, inducing epithelial-mesenchymal transition, and immunosuppression. Besides, in vivo experiments indicated the anti-tumor activity of YM101 was superior to anti-TGF-β and anti-PD-L1 monotherapies. Mechanistically, YM101 promoted the formation of 'hot tumor': increasing the numbers of tumor infiltrating lymphocytes and dendritic cells, elevating the ratio of M1/M2, and enhancing cytokine production in T cells. This normalized tumor immune microenvironment and enhanced anti-tumor immune response might contribute to the robust anti-tumor effect of YM101.

CONCLUSION

Our results demonstrated that YM101 could simultaneously block TGF-β and PD-L1 pathways and had a superior anti-tumor effect compared to the monotherapies.

摘要

背景

靶向细胞程序性死亡蛋白 1(PD-1)/程序性死亡配体 1(PD-L1)轴的治疗性抗体在多种类型的癌症中诱导强大而持久的抗肿瘤反应。然而,只有一部分患者从抗 PD-1/PD-L1 治疗中获益。作为抗肿瘤免疫的负调节剂,TGF-β 会损害抗 PD-1/PD-L1 的疗效并诱导耐药性。开发一种同时阻断 PD-1/PD-L1 和 TGF-β 的新型治疗策略将有助于提高抗 PD-1/PD-L1 的疗效并缓解耐药性。

方法

基于 Check-BODY™技术平台,我们开发了一种抗 TGF-β/PD-L1 双特异性抗体 YM101。通过 Smad-荧光素酶报告基因检测、transwell 检测、western blot、CCK-8 和流式细胞术测定抗 TGF-β 片段的生物活性。通过 T 细胞激活实验测定抗 PD-L1 片段的生物活性。使用 EMT-6、CT26 和 3LL 肿瘤模型在体内研究 YM101 的抗肿瘤活性。利用 RNA-seq、免疫组织化学染色和流式细胞术分析 YM101 对肿瘤微环境的影响。

结果

YM101 可以特异性地结合 TGF-β 和 PD-L1。体外实验表明,YM101 能有效拮抗 TGF-β 和 PD-1/PD-L1 通路的生物学效应,包括激活 Smad 信号、诱导上皮-间充质转化和免疫抑制。此外,体内实验表明 YM101 的抗肿瘤活性优于抗 TGF-β 和抗 PD-L1 单药治疗。机制上,YM101 促进了“热肿瘤”的形成:增加肿瘤浸润淋巴细胞和树突状细胞的数量,提高 M1/M2 的比值,并增强 T 细胞中的细胞因子产生。这使肿瘤免疫微环境正常化,并增强了抗肿瘤免疫反应,这可能是 YM101 强大抗肿瘤作用的原因。

结论

我们的研究结果表明,YM101 可以同时阻断 TGF-β 和 PD-L1 通路,与单药治疗相比具有更好的抗肿瘤效果。

https://cdn.ncbi.nlm.nih.gov/pmc/blobs/4373/7885589/095bd41c0025/13045_2021_1045_Fig1_HTML.jpg

文献检索

告别复杂PubMed语法,用中文像聊天一样搜索,搜遍4000万医学文献。AI智能推荐,让科研检索更轻松。

立即免费搜索

文件翻译

保留排版,准确专业,支持PDF/Word/PPT等文件格式,支持 12+语言互译。

免费翻译文档

深度研究

AI帮你快速写综述,25分钟生成高质量综述,智能提取关键信息,辅助科研写作。

立即免费体验