Suppr超能文献

成纤维细胞生长因子 21 通过 AMPK/NAD+依赖性方式促进糖尿病状态下的缺血性血管生成和内皮祖细胞功能。

FGF21 promotes ischaemic angiogenesis and endothelial progenitor cells function under diabetic conditions in an AMPK/NAD+-dependent manner.

机构信息

Chinese-American Research Institute for Diabetic Complications, Department of Pharmacy, Wenzhou Medical University, Wenzhou, China.

The Second School of Medicine, Wenzhou Medical University, Wenzhou, China.

出版信息

J Cell Mol Med. 2021 Mar;25(6):3091-3102. doi: 10.1111/jcmm.16369. Epub 2021 Feb 17.

Abstract

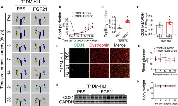
Diabetic vascular complications are closely associated with long-term vascular dysfunction and poor neovascularization. Endothelial progenitor cells (EPCs) play pivotal roles in maintaining vascular homeostasis and triggering angiogenesis, and EPC dysfunction contributes to defective angiogenesis and resultant diabetic vascular complications. Fibroblast growth factor 21 (FGF21) has received substantial attention as a potential therapeutic agent for diabetes via regulating glucose and lipid metabolism. However, the effects of FGF21 on diabetic vascular complications remain unclear. In the present study, the in vivo results showed that FGF21 efficiently improved blood perfusion and ischaemic angiogenesis in both type 1 and type 2 diabetic mice, and these effects were accompanied by enhanced EPC mobilization and infiltration into ischaemic muscle tissues and increases in plasma stromal cell-derived factor-1 concentration. The in vitro results revealed that FGF21 directly prevented EPC damage induced by high glucose, and the mechanistic studies demonstrated that nicotinamide adenine dinucleotide (NAD ) was dramatically decreased in EPCs challenged with high glucose, whereas FGF21 treatment significantly increased NAD content in an AMPK-dependent manner, resulting in improved angiogenic capability of EPCs. These results indicate that FGF21 promotes ischaemic angiogenesis and the angiogenic ability of EPCs under diabetic conditions by activating the AMPK/NAD pathway.

摘要

糖尿病血管并发症与长期血管功能障碍和新生血管形成不良密切相关。内皮祖细胞 (EPCs) 在维持血管稳态和触发血管生成方面发挥着关键作用,而 EPC 功能障碍导致血管生成缺陷和糖尿病血管并发症。成纤维细胞生长因子 21 (FGF21) 通过调节葡萄糖和脂质代谢,作为治疗糖尿病的潜在治疗剂受到了广泛关注。然而,FGF21 对糖尿病血管并发症的影响尚不清楚。在本研究中,体内结果表明,FGF21 有效地改善了 1 型和 2 型糖尿病小鼠的血液灌注和缺血性血管生成,这些作用伴随着 EPC 动员和浸润到缺血性肌肉组织的增加,以及血浆基质细胞衍生因子-1 浓度的增加。体外结果表明,FGF21 直接防止了高糖诱导的 EPC 损伤,机制研究表明,EPC 在高糖刺激下,烟酰胺腺嘌呤二核苷酸 (NAD) 显著减少,而 FGF21 处理以 AMPK 依赖的方式显著增加 NAD 含量,从而提高 EPC 的血管生成能力。这些结果表明,FGF21 通过激活 AMPK/NAD 途径促进糖尿病条件下的缺血性血管生成和 EPC 的血管生成能力。

https://cdn.ncbi.nlm.nih.gov/pmc/blobs/695f/7957202/854ad079acdd/JCMM-25-3091-g001.jpg

文献检索

告别复杂PubMed语法,用中文像聊天一样搜索,搜遍4000万医学文献。AI智能推荐,让科研检索更轻松。

立即免费搜索

文件翻译

保留排版,准确专业,支持PDF/Word/PPT等文件格式,支持 12+语言互译。

免费翻译文档

深度研究

AI帮你快速写综述,25分钟生成高质量综述,智能提取关键信息,辅助科研写作。

立即免费体验