School of Pharmaceutical Science, Wenzhou Medical University, Wenzhou 325035, China.
Wenzhou TCM Hospital Affiliated to Zhejiang, Wenzhou 325000, China.
Int J Mol Sci. 2022 Oct 18;23(20):12466. doi: 10.3390/ijms232012466.
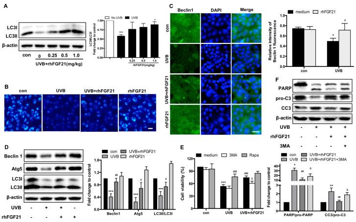
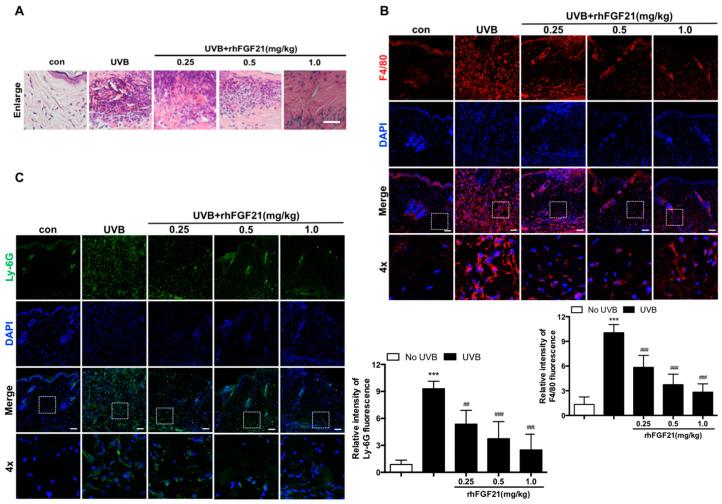
Ultraviolet irradiation, especially ultraviolet B (UVB) irradiation, increases the risks of various skin diseases, such as sunburn, photo-aging and cancer. However, few drugs are available to treat skin lesions. Therefore, the discovery of drugs to improve the health of irradiated skin is urgently needed. Fibroblast growth factor 21 (FGF21) is a metabolic factor that plays an important role in the protection and repair of various types of pathological damage. The effects of FGF21 on skin injury caused by UVB-irradiation were the focus of this study. We found that UVB irradiation promoted the expression of FGF21 protein in mouse epidermal cells, and exogenous recombinant human FGF21 (rhFGF21) protected mouse skin tissue against UVB-induced injury. RhFGF21 inhibited the inflammatory responses and epidermal cell apoptosis as well as promotion of autophagy in UVB-irradiated mice. Moreover, we found that rhFGF21 protected HaCaT cells against UVB-induced apoptosis, and the protective effect was enhanced by treatment with an autophagy activator (rapamycin) but was inhibited by treatment with an autophagy inhibitor (3-methyladenine, 3MA). AMP-activated protein kinase (AMPK), as a cellular energy sensor, regulates autophagy. RhFGF21 increased the expression of p-AMPK protein in epidermal cells irradiated with UVB in vivo and in vitro. Moreover, rhFGF21 increased autophagy levels and the viability were diminished by treatment with an AMPK inhibitor (compound C). RhFGF21 protects epidermal cells against UVB-induced apoptosis by inducing AMPK-mediated autophagy.
紫外线照射,特别是紫外线 B(UVB)照射,会增加各种皮肤疾病的风险,如晒伤、光老化和癌症。然而,目前可用的治疗皮肤损伤的药物很少。因此,急需发现改善受照皮肤健康的药物。成纤维细胞生长因子 21(FGF21)是一种代谢因子,在各种类型的病理损伤的保护和修复中起着重要作用。本研究关注的是 FGF21 对 UVB 照射引起的皮肤损伤的影响。我们发现,UVB 照射促进了小鼠表皮细胞中 FGF21 蛋白的表达,外源性重组人 FGF21(rhFGF21)可保护小鼠皮肤组织免受 UVB 诱导的损伤。rhFGF21 抑制了 UVB 照射小鼠的炎症反应、表皮细胞凋亡和自噬的促进。此外,我们发现 rhFGF21 可保护 HaCaT 细胞免受 UVB 诱导的凋亡,并且自噬激活剂(雷帕霉素)的处理增强了其保护作用,而自噬抑制剂(3-甲基腺嘌呤,3MA)则抑制了其保护作用。AMP 激活的蛋白激酶(AMPK)作为细胞能量感受器,调节自噬。rhFGF21 增加了体内和体外 UVB 照射的表皮细胞中 p-AMPK 蛋白的表达。此外,rhFGF21 通过增加自噬水平来提高细胞活力,而 AMPK 抑制剂(compound C)则降低了细胞活力。rhFGF21 通过诱导 AMPK 介导的自噬来保护表皮细胞免受 UVB 诱导的凋亡。