RCI Regensburg Centre for Interventional Immunology, University and Department of Hematology/Oncology, University Medical Centre of Regensburg, Regensburg, Germany.
Translational Immunology Department, German Cancer Research Centre, Heidelberg, Germany.
Nat Commun. 2021 Feb 18;12(1):1119. doi: 10.1038/s41467-021-21297-y.
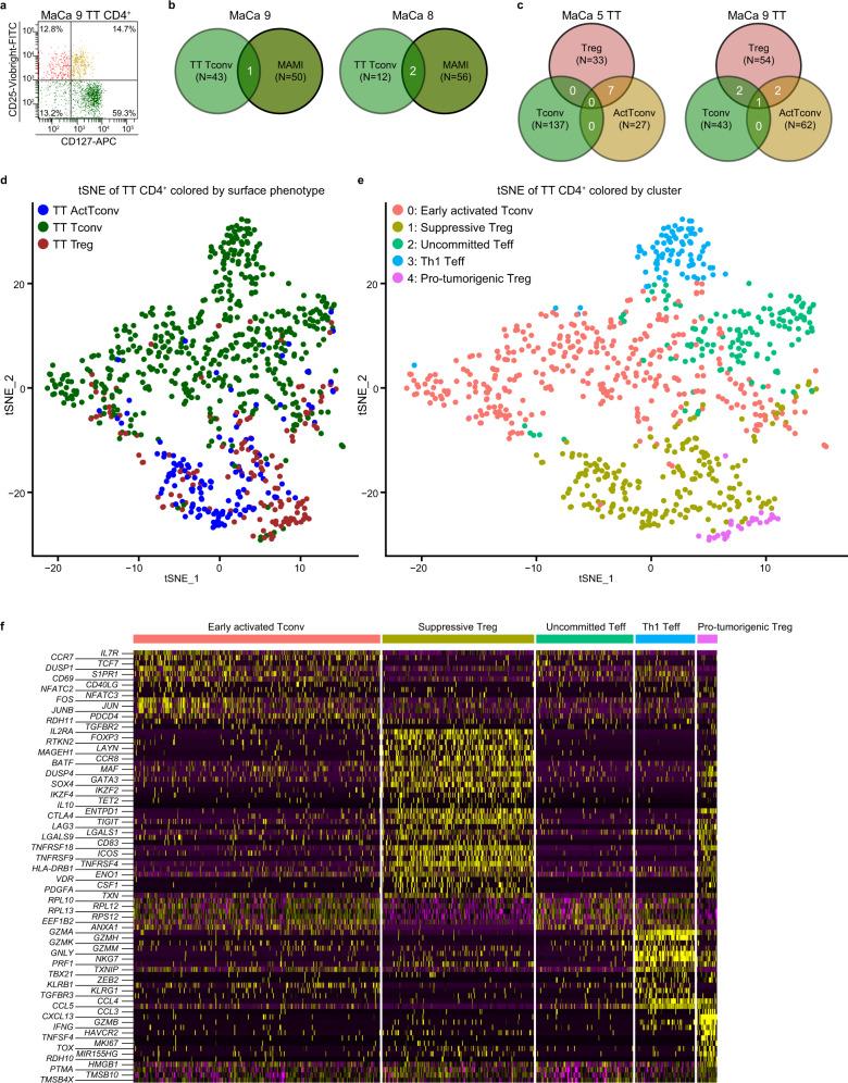
Regulatory CD4 T cells (Treg) prevent tumor clearance by conventional T cells (Tconv) comprising a major obstacle of cancer immune-surveillance. Hitherto, the mechanisms of Treg repertoire formation in human cancers remain largely unclear. Here, we analyze Treg clonal origin in breast cancer patients using T-Cell Receptor and single-cell transcriptome sequencing. While Treg in peripheral blood and breast tumors are clonally distinct, Tconv clones, including tumor-antigen reactive effectors (Teff), are detected in both compartments. Tumor-infiltrating CD4 cells accumulate into distinct transcriptome clusters, including early activated Tconv, uncommitted Teff, Th1 Teff, suppressive Treg and pro-tumorigenic Treg. Trajectory analysis suggests early activated Tconv differentiation either into Th1 Teff or into suppressive and pro-tumorigenic Treg. Importantly, Tconv, activated Tconv and Treg share highly-expanded clones contributing up to 65% of intratumoral Treg. Here we show that Treg in human breast cancer may considerably stem from antigen-experienced Tconv converting into secondary induced Treg through intratumoral activation.
调节性 CD4 T 细胞(Treg)通过常规 T 细胞(Tconv)防止肿瘤清除,这是癌症免疫监视的主要障碍。迄今为止,人类癌症中 Treg 库形成的机制在很大程度上仍不清楚。在这里,我们使用 T 细胞受体和单细胞转录组测序分析乳腺癌患者的 Treg 克隆起源。虽然外周血和乳腺癌肿瘤中的 Treg 在克隆上是不同的,但在这两个部位都检测到 Tconv 克隆,包括肿瘤抗原反应性效应物(Teff)。肿瘤浸润性 CD4 细胞积累成不同的转录组簇,包括早期激活的 Tconv、未分化的 Teff、Th1 Teff、抑制性 Treg 和促肿瘤性 Treg。轨迹分析表明,早期激活的 Tconv 分化为 Th1 Teff 或抑制性和促肿瘤性 Treg。重要的是,Tconv、激活的 Tconv 和 Treg 具有高度扩展的克隆,占肿瘤内 Treg 的 65%。在这里,我们表明人类乳腺癌中的 Treg 可能主要来自于抗原经验的 Tconv 通过肿瘤内激活转化为继发性诱导的 Treg。