Suppr超能文献

MiR-143-3p通过靶向KLF5并使Wnt/β-连环蛋白信号通路失活来抑制人牙周膜细胞的成骨分化。

MiR-143-3p Inhibits Osteogenic Differentiation of Human Periodontal Ligament Cells by Targeting KLF5 and Inactivating the Wnt/β-Catenin Pathway.

作者信息

Wangzhou Kaixin, Lai Zhiying, Lu Zishao, Fu Wanren, Liu Cheng, Liang Zhengeng, Tan Yi, Li Conghui, Hao Chunbo

机构信息

School of Management, Hainan Medical University, Haikou, China.

College of Stomatology, Hainan Medical University, Haikou, China.

出版信息

Front Physiol. 2021 Feb 2;11:606967. doi: 10.3389/fphys.2020.606967. eCollection 2020.

Abstract

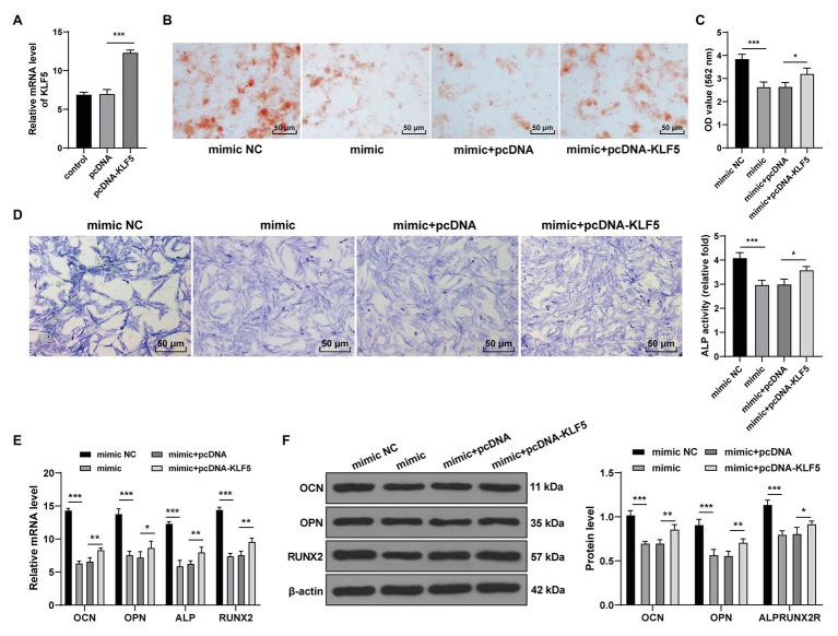
Human periodontal ligament cells (hPDLCs) play a vital role in cell regeneration and tissue repair with multi-directional differentiation potential. microRNAs (miRs) are implicated in the osteogenesis of hPDLCs. This study explored the mechanism of miR-143-3p in osteogenesis of hPDLCs. Osteogenic differentiation of isolated hPDLCs was induced. KLF5 expression during osteogenic differentiation of hPDLCs was detected and then silenced in hPDLCs. Binding relationship between KLF5 and miR-143-3p was predicted and verified. hPDLCs were treated with miR-143-3p mimic or overexpressing KLF5, and then osteogenic specific markers and mineralized nodules were measured. The key factors of the Wnt/β-catenin pathway during osteogenesis of hPDLCs were measured. KLF5 expression was upregulated during osteogenesis of hPDLCs. KLF5 silencing or miR-143-3p mimic reduced osteogenic specific markers and mineralized nodules. Overexpression of KLF5 could reverse the inhibitory effect of miR-143-3p on osteogenic differentiation. miR-143-3p mimic and KLF5 silencing inactivated the Wnt/β-catenin pathway. Activation of the Wnt/β-catenin pathway reversed the repression effect of miR-143-3p mimic on osteogenesis of hPDLCs. In conclusion, miR-143-3p inhibited osteogenic differentiation of hPDLCs by targeting KLF5 and inactivating the Wnt/β-catenin pathway.

摘要

人牙周膜细胞(hPDLCs)在细胞再生和组织修复中发挥着至关重要的作用,具有多向分化潜能。微小RNA(miRs)与hPDLCs的成骨作用有关。本研究探讨了miR-143-3p在hPDLCs成骨过程中的作用机制。诱导分离的hPDLCs进行成骨分化。检测hPDLCs成骨分化过程中KLF5的表达,然后在hPDLCs中使其沉默。预测并验证KLF5与miR-143-3p之间的结合关系。用miR-143-3p模拟物或过表达KLF5处理hPDLCs,然后检测成骨特异性标志物和矿化结节。检测hPDLCs成骨过程中Wnt/β-连环蛋白通路的关键因子。hPDLCs成骨过程中KLF5表达上调。KLF5沉默或miR-143-3p模拟物降低了成骨特异性标志物和矿化结节。过表达KLF5可逆转miR-143-3p对成骨分化的抑制作用。miR-143-3p模拟物和KLF5沉默使Wnt/β-连环蛋白通路失活。激活Wnt/β-连环蛋白通路可逆转miR-143-3p模拟物对hPDLCs成骨的抑制作用。总之,miR-143-3p通过靶向KLF5并使Wnt/β-连环蛋白通路失活来抑制hPDLCs的成骨分化。

https://cdn.ncbi.nlm.nih.gov/pmc/blobs/5eb3/7884451/0d80e91cd90d/fphys-11-606967-g001.jpg

文献检索

告别复杂PubMed语法,用中文像聊天一样搜索,搜遍4000万医学文献。AI智能推荐,让科研检索更轻松。

立即免费搜索

文件翻译

保留排版,准确专业,支持PDF/Word/PPT等文件格式,支持 12+语言互译。

免费翻译文档

深度研究

AI帮你快速写综述,25分钟生成高质量综述,智能提取关键信息,辅助科研写作。

立即免费体验