Suppr超能文献

hsa_circ_0038383 介导的复发性植入失败中的竞争性内源性 RNA 网络。

Hsa_circ_0038383-mediated competitive endogenous RNA network in recurrent implantation failure.

机构信息

Reproductive Medicine Centre, The Affiliated Yantai Yuhuangding Hospital of Qingdao University, Yantai, China.

Department of Breast Surgery, The Affiliated Yantai Yuhuangding Hospital of Qingdao University, Yantai, China.

出版信息

Aging (Albany NY). 2021 Feb 20;13(4):6076-6090. doi: 10.18632/aging.202590.

Abstract

BACKGROUND

Inadequate endometrial receptivity contributes to recurrent implantation failure (RIF) during IVF-embryo transfer. Though multiple circRNAs have been confirmed differentially expression in RIF, the potential function of novel circRNAs needed to be detected.

RESULTS

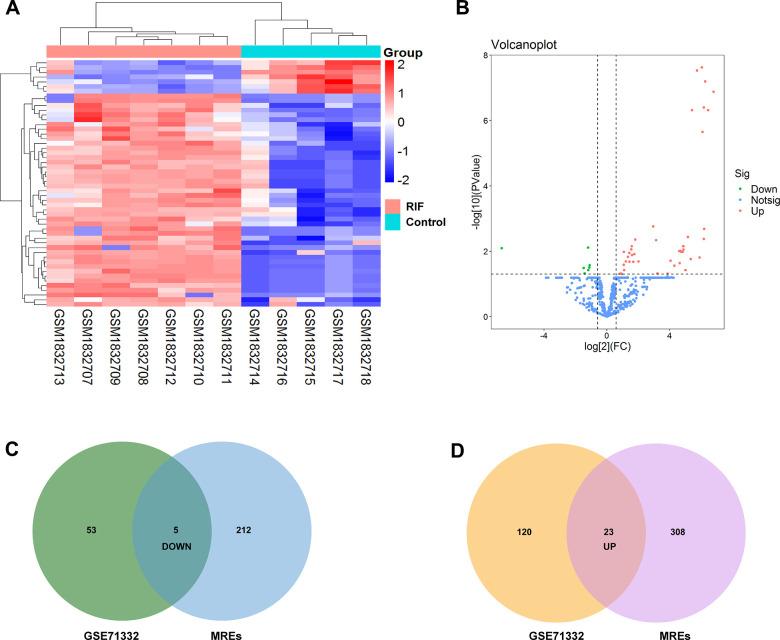
The top ten DEcircRNAs were selected as initial candidates. A ceRNA network was conducted on the basis of circRNA-miRNA-mRNA potential interaction, consisting of 10 DEcircRNAs, 28 DEmiRNAs and 59 DEmRNAs. Three down-regulation circRNAs with high degree of connectivity were verified by RT-qPCR, and results suggested that only hsa_circ_0038383 was significantly downregulation in RIF compared with control group. Subsequently, three hub genes (HOXA3, HOXA9 and PBX1) were identified as hub genes. Ultimately, a subnetwork was determined based on one DEcircRNA (hsa_circ_0038383), two DEmiRNAs (has-miR-196b-5p and has-miR-424-5p), and three DEmRNAs (HOXA3, HOXA9 and PBX1). Following verification, hsa_circ_0038383/miR-196b-5p/HOXA9 axis may be a key pathway in affecting RIF.

CONCLUSION

In summary, a hsa_circ_0038383-mediated ceRNA network related to RIF was proposed. This network provided new insight into exploring potential biomarkers for diagnosis and clinical treatment of RIF.

METHODS

We retrieved the expression profiles of RIF from GEO databases (circRNA, microRNA and mRNA) and constructed a competing endogenous RNAs (ceRNA) network based on predicted circRNA-miRNA and miRNA-mRNA pairs. The expression levels of three hub DEcircRNAs identified by cytoscape were validated by RT-qPCR.

摘要

背景

子宫内膜容受性不足导致体外受精-胚胎移植过程中反复着床失败(RIF)。虽然已经有多个 circRNA 在 RIF 中被证实存在差异表达,但仍需要检测新的 circRNA 的潜在功能。

结果

选择了前 10 个差异表达的 circRNAs 作为初始候选物。基于 circRNA-miRNA-mRNA 潜在相互作用构建了 ceRNA 网络,该网络包含 10 个差异表达的 circRNA、28 个差异表达的 miRNA 和 59 个差异表达的 mRNA。通过 RT-qPCR 验证了三个具有高连接度的下调 circRNA,结果表明,与对照组相比,只有 hsa_circ_0038383 在 RIF 中显著下调。随后,鉴定出三个 hub 基因(HOXA3、HOXA9 和 PBX1)作为 hub 基因。最终,基于一个差异表达的 circRNA(hsa_circ_0038383)、两个差异表达的 miRNA(has-miR-196b-5p 和 has-miR-424-5p)和三个差异表达的 mRNA(HOXA3、HOXA9 和 PBX1)确定了一个子网络。经过验证,hsa_circ_0038383/miR-196b-5p/HOXA9 轴可能是影响 RIF 的关键途径。

结论

总之,提出了一个与 RIF 相关的 hsa_circ_0038383 介导的 ceRNA 网络。该网络为探索 RIF 的诊断和临床治疗的潜在生物标志物提供了新的见解。

方法

我们从 GEO 数据库中检索了 RIF 的表达谱(circRNA、miRNA 和 mRNA),并基于预测的 circRNA-miRNA 和 miRNA-mRNA 对构建了竞争内源性 RNA(ceRNA)网络。通过 Cytoscape 鉴定的三个 hub DEcircRNAs 的表达水平通过 RT-qPCR 进行验证。

https://cdn.ncbi.nlm.nih.gov/pmc/blobs/626c/7950293/2067c6b53de9/aging-13-202590-g001.jpg

文献AI研究员

20分钟写一篇综述,助力文献阅读效率提升50倍。

立即体验

用中文搜PubMed

大模型驱动的PubMed中文搜索引擎

马上搜索

文档翻译

学术文献翻译模型,支持多种主流文档格式。

立即体验