Suppr超能文献

基于生物信息学方法的银屑病核心基因鉴定及免疫浸润分析

Identification of Hub Genes and Immune Infiltration in Psoriasis by Bioinformatics Method.

作者信息

Su Wenxing, Wei Yuqian, Huang Biao, Ji Jiang

机构信息

Department of Dermatology, The Second Affiliated Hospital of Soochow University, Suzhou, China.

Department of Medicine, Soochow University, Suzhou, China.

出版信息

Front Genet. 2021 Feb 3;12:606065. doi: 10.3389/fgene.2021.606065. eCollection 2021.

Abstract

BACKGROUND

Psoriasis is a chronic, prolonged, and recurrent skin inflammatory disease. However, the pathogenesis of psoriasis is not completely clear, thus we aimed to explore potential molecular basis of it.

METHODS

Two datasets were downloaded from the Gene Expression Omnibus database. After identifying the differentially expressed genes of psoriasis skin lesion samples and healthy controls, three kinds of analyses, namely functional annotation, protein-protein interaction (PPI) network, and immune infiltration analyses, were performed.

RESULTS

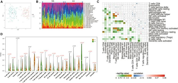
A total of 152 up-regulated genes and 38 down-regulated genes were selected for subsequent analyses. Evaluation of the PPI network identified the most important module containing 13 hub genes. Gene ontology analysis showed that the hub genes have a significant enrichment effect on positive regulation of cell migration, defense response to the other organism and epithelial cell differentiation. KEGG signaling pathway analysis showed that the hub genes were significantly enriched in chemokine signaling, Toll-like receptor signaling pathway, and IL-17 signaling pathway. Compared with the normal control sample, naive B cells, CD8 T cells, activated memory CD4 T cells, follicular helper T cells, gamma delta T cells, resting NK cells, monocytes, M0 macrophages, M1 macrophages, activated dendritic cells and neutrophils infiltrated more, while memory B cells, naive CD4 T cells, regulatory T cells (Tregs), activated NK cells, resting mast cells, and eosinophils infiltrated less.

CONCLUSION

To conclude, the hub genes and pathways identified from psoriasis lesions and normal controls along with the immune infiltration profile may provide new insights into the study of psoriasis.

摘要

背景

银屑病是一种慢性、病程迁延且反复发作的皮肤炎症性疾病。然而,银屑病的发病机制尚未完全明确,因此我们旨在探索其潜在的分子基础。

方法

从基因表达综合数据库下载了两个数据集。在确定银屑病皮肤病变样本和健康对照的差异表达基因后,进行了三种分析,即功能注释、蛋白质-蛋白质相互作用(PPI)网络分析和免疫浸润分析。

结果

共选择了152个上调基因和38个下调基因进行后续分析。对PPI网络的评估确定了包含13个枢纽基因的最重要模块。基因本体分析表明,枢纽基因对细胞迁移的正向调节、对其他生物体的防御反应和上皮细胞分化具有显著的富集作用。KEGG信号通路分析表明,枢纽基因在趋化因子信号通路、Toll样受体信号通路和IL-17信号通路中显著富集。与正常对照样本相比,初始B细胞、CD8 T细胞、活化记忆CD4 T细胞、滤泡辅助性T细胞、γδ T细胞、静息NK细胞、单核细胞、M0巨噬细胞、M1巨噬细胞、活化树突状细胞和中性粒细胞浸润较多,而记忆B细胞、初始CD4 T细胞、调节性T细胞(Tregs)、活化NK细胞、静息肥大细胞和嗜酸性粒细胞浸润较少。

结论

总之,从银屑病病变和正常对照中鉴定出的枢纽基因和通路以及免疫浸润谱可能为银屑病的研究提供新的见解。

https://cdn.ncbi.nlm.nih.gov/pmc/blobs/6c68/7886814/b5a138247f94/fgene-12-606065-g001.jpg

文献检索

告别复杂PubMed语法,用中文像聊天一样搜索,搜遍4000万医学文献。AI智能推荐,让科研检索更轻松。

立即免费搜索

文件翻译

保留排版,准确专业,支持PDF/Word/PPT等文件格式,支持 12+语言互译。

免费翻译文档

深度研究

AI帮你快速写综述,25分钟生成高质量综述,智能提取关键信息,辅助科研写作。

立即免费体验