Suppr超能文献

OsmiR396/growth regulating factor 通过直接调控胚特异性 miR408 来调节水稻粒大小。

OsmiR396/growth regulating factor modulate rice grain size through direct regulation of embryo-specific miR408.

机构信息

Key Laboratory of Insect Developmental and Evolutionary Biology, CAS Center for Excellence in Molecular Plant Sciences, Shanghai Institute of Plant Physiology and Ecology, Chinese Academy of Sciences, Shanghai 200032, China.

University of Chinese Academy of Sciences, Shanghai 200032, China.

出版信息

Plant Physiol. 2021 May 27;186(1):519-533. doi: 10.1093/plphys/kiab084.

Abstract

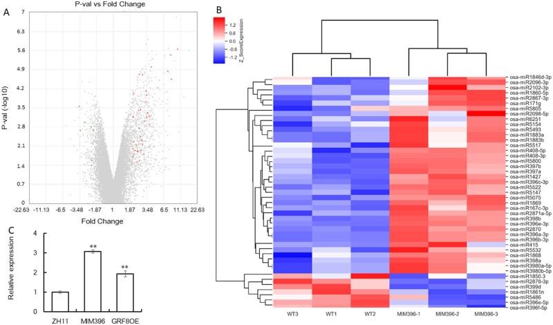
microRNAs (miRNAs) are promising targets for crop improvement of complex agricultural traits. Coordinated activity between/among different miRNAs may fine-tune specific developmental processes in diverse organisms. Grain size is a main factor determining rice (Oryza sativa L.) crop yield, but the network of miRNAs influencing this trait remains uncharacterized. Here we show that sequestering OsmiR396 through target mimicry (MIM396) can substantially increase grain size in several japonica and indica rice subspecies and in plants with excessive tillers and a high panicle density. Thus, OsmiR396 has a major role related to the regulation of rice grain size. The grain shape of Growth Regulating Factor8 (OsGRF8)-overexpressing transgenic plants was most similar to that of MIM396 plants, suggesting OsGRF8 is a major mediator of OsmiR396 in grain size regulation. A miRNA microarray analysis revealed changes to the expression of many miRNAs, including OsmiR408, in the MIM396 plants. Analyses of gene expression patterns and functions indicated OsmiR408 is an embryo-specific miRNA that positively regulates grain size. Silencing OsmiR408 expression (miR408KO) using CRISPR technology resulted in small grains. Moreover, we revealed the direct regulatory effects of OsGRF8 on OsMIR408 expression. A genetic analysis further showed that the large-grain phenotype of MIM396 plants could be complemented by miR408KO. Also, several hormone signaling pathways might be involved in the OsmiR396/GRF-meditated grain size regulation. Our findings suggest that genetic regulatory networks comprising various miRNAs, such as OsmiR396 and OsmiR408, may be crucial for controlling rice grain size. Furthermore, the OsmiR396/GRF module may be important for breeding new high-yielding rice varieties.

摘要

microRNAs (miRNAs) 是作物改良复杂农业性状的有前途的靶标。不同 miRNAs 之间的协调活动可能会微调不同生物体内特定的发育过程。粒型是决定水稻(Oryza sativa L.)作物产量的主要因素,但影响该性状的 miRNAs 网络仍未被描述。在这里,我们表明通过靶标模拟(MIM396)将 OsmiR396 隔离可以显著增加几个粳稻和籼稻亚种以及分蘖过多和穗密度高的植物的粒型。因此,OsmiR396 在调节水稻粒型方面起着主要作用。生长调节因子 8(OsGRF8)过表达转基因植物的粒形与 MIM396 植物的粒形最相似,表明 OsGRF8 是 OsmiR396 调节粒型的主要介质。miRNA 微阵列分析显示,MIM396 植物中包括 OsmiR408 在内的许多 miRNAs 的表达发生了变化。基因表达模式和功能分析表明,OsmiR408 是一种正向调节粒型的胚胎特异性 miRNA。使用 CRISPR 技术沉默 OsmiR408 表达(miR408KO)导致粒型变小。此外,我们揭示了 OsGRF8 对 OsMIR408 表达的直接调控作用。遗传分析进一步表明,MIM396 植物的大粒表型可以通过 miR408KO 来互补。此外,几种激素信号通路可能参与了 OsmiR396/GRF 介导的粒型调控。我们的研究结果表明,由各种 miRNAs 组成的遗传调控网络,如 OsmiR396 和 OsmiR408,可能对控制水稻粒型至关重要。此外,OsmiR396/GRF 模块可能对培育新的高产水稻品种很重要。

https://cdn.ncbi.nlm.nih.gov/pmc/blobs/8b95/8154042/331df932f316/kiab084f1.jpg

文献AI研究员

20分钟写一篇综述,助力文献阅读效率提升50倍。

立即体验

用中文搜PubMed

大模型驱动的PubMed中文搜索引擎

马上搜索

文档翻译

学术文献翻译模型,支持多种主流文档格式。

立即体验