• 文献检索
  • 文档翻译
  • 深度研究
  • 学术资讯
  • Suppr Zotero 插件Zotero 插件
  • 邀请有礼
  • 套餐&价格
  • 历史记录
应用&插件
Suppr Zotero 插件Zotero 插件浏览器插件Mac 客户端Windows 客户端微信小程序
定价
高级版会员购买积分包购买API积分包
服务
文献检索文档翻译深度研究API 文档MCP 服务
关于我们
关于 Suppr公司介绍联系我们用户协议隐私条款
关注我们

Suppr 超能文献

核心技术专利:CN118964589B侵权必究
粤ICP备2023148730 号-1Suppr @ 2026

文献检索

告别复杂PubMed语法,用中文像聊天一样搜索,搜遍4000万医学文献。AI智能推荐,让科研检索更轻松。

立即免费搜索

文件翻译

保留排版,准确专业,支持PDF/Word/PPT等文件格式,支持 12+语言互译。

免费翻译文档

深度研究

AI帮你快速写综述,25分钟生成高质量综述,智能提取关键信息,辅助科研写作。

立即免费体验

miR-506 通过抑制 Skp2 癌蛋白对骨肉瘤细胞发挥抗肿瘤作用。

MiR-506 exerts antineoplastic effects on osteosarcoma cells via inhibition of the Skp2 oncoprotein.

机构信息

Postdoctoral Research Center on Public Health and Preventive Medicine, Xinjiang Medical University, Xinjiang, China.

Fifth Affiliated Hospital, Xinjiang Medical University, Xinjiang, China.

出版信息

Aging (Albany NY). 2021 Feb 17;13(5):6724-6739. doi: 10.18632/aging.202530.

DOI:10.18632/aging.202530
PMID:33621206
原文链接:https://pmc.ncbi.nlm.nih.gov/articles/PMC7993745/
Abstract

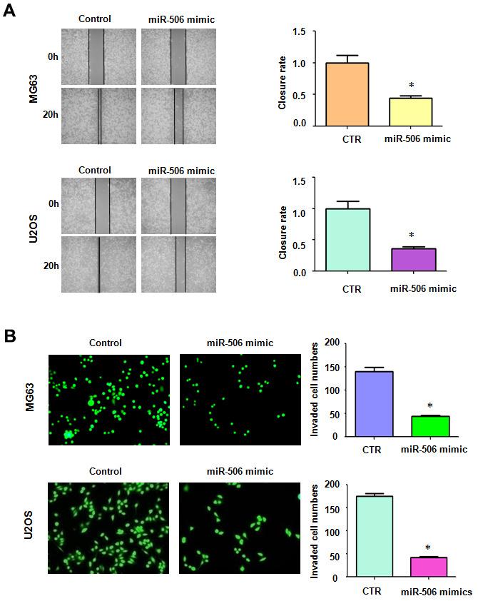
S-phase kinase-associated protein 2 (Skp2) performs oncogenic functions in cancers; however, how Skp2 is regulated post-transcriptionally is elusive in osteosarcoma. Therefore, we determined whether miR-506 could directly target Skp2 in osteosarcoma to perform its tumor suppressive functions. Here, we found that miR-506 mimics suppressed cell viability, induced apoptosis, and attenuated migration and invasion in osteosarcoma cells. Moreover, upregulation of Skp2 accelerated cell viability and motility and rescued the tumor suppressive effect of miR-506 in osteosarcoma cells. Moreover, downregulation of Skp2 inhibited cell viability and decreased cell motility, which enhanced the antitumor activity induced by miR-506 mimic transfection in osteosarcoma cells. Our western blotting results implied that miR-506 inhibited Skp2 expression and subsequently upregulated Foxo1 and p57 in OS cells. In summary, miR-506 performs an anticancer activity via directly targeting Skp2 in osteosarcoma cells, indicating that inactivation of Skp2 by miR-506 might be an alternative strategy for treating osteosarcoma.

摘要

S 期激酶相关蛋白 2(Skp2)在癌症中发挥致癌作用;然而,Skp2 在成骨肉瘤中如何被转录后调控仍不清楚。因此,我们确定 miR-506 是否可以在成骨肉瘤中直接靶向 Skp2 来发挥其肿瘤抑制功能。在这里,我们发现 miR-506 模拟物抑制细胞活力,诱导细胞凋亡,并减弱成骨肉瘤细胞的迁移和侵袭。此外,Skp2 的上调加速了细胞活力和运动,并挽救了 miR-506 在成骨肉瘤细胞中的肿瘤抑制作用。此外,下调 Skp2 抑制细胞活力并降低细胞运动性,从而增强 miR-506 模拟物转染在成骨肉瘤细胞中诱导的抗肿瘤活性。我们的 Western blot 结果表明,miR-506 抑制 Skp2 的表达,随后上调 OS 细胞中的 Foxo1 和 p57。总之,miR-506 通过直接靶向成骨肉瘤细胞中的 Skp2 发挥抗癌活性,表明通过 miR-506 失活 Skp2 可能是治疗成骨肉瘤的一种替代策略。

https://cdn.ncbi.nlm.nih.gov/pmc/blobs/a812/7993745/1422c629b4e5/aging-13-202530-g009.jpg
https://cdn.ncbi.nlm.nih.gov/pmc/blobs/a812/7993745/9a6e39091614/aging-13-202530-g001.jpg
https://cdn.ncbi.nlm.nih.gov/pmc/blobs/a812/7993745/594c82a3ff53/aging-13-202530-g002.jpg
https://cdn.ncbi.nlm.nih.gov/pmc/blobs/a812/7993745/a4557a9798bb/aging-13-202530-g003.jpg
https://cdn.ncbi.nlm.nih.gov/pmc/blobs/a812/7993745/6ac64062db77/aging-13-202530-g004.jpg
https://cdn.ncbi.nlm.nih.gov/pmc/blobs/a812/7993745/f97a6cf33878/aging-13-202530-g005.jpg
https://cdn.ncbi.nlm.nih.gov/pmc/blobs/a812/7993745/292284a57e56/aging-13-202530-g006.jpg
https://cdn.ncbi.nlm.nih.gov/pmc/blobs/a812/7993745/0cd5dcf2a1d3/aging-13-202530-g007.jpg
https://cdn.ncbi.nlm.nih.gov/pmc/blobs/a812/7993745/e21de9c554ca/aging-13-202530-g008.jpg
https://cdn.ncbi.nlm.nih.gov/pmc/blobs/a812/7993745/1422c629b4e5/aging-13-202530-g009.jpg
https://cdn.ncbi.nlm.nih.gov/pmc/blobs/a812/7993745/9a6e39091614/aging-13-202530-g001.jpg
https://cdn.ncbi.nlm.nih.gov/pmc/blobs/a812/7993745/594c82a3ff53/aging-13-202530-g002.jpg
https://cdn.ncbi.nlm.nih.gov/pmc/blobs/a812/7993745/a4557a9798bb/aging-13-202530-g003.jpg
https://cdn.ncbi.nlm.nih.gov/pmc/blobs/a812/7993745/6ac64062db77/aging-13-202530-g004.jpg
https://cdn.ncbi.nlm.nih.gov/pmc/blobs/a812/7993745/f97a6cf33878/aging-13-202530-g005.jpg
https://cdn.ncbi.nlm.nih.gov/pmc/blobs/a812/7993745/292284a57e56/aging-13-202530-g006.jpg
https://cdn.ncbi.nlm.nih.gov/pmc/blobs/a812/7993745/0cd5dcf2a1d3/aging-13-202530-g007.jpg
https://cdn.ncbi.nlm.nih.gov/pmc/blobs/a812/7993745/e21de9c554ca/aging-13-202530-g008.jpg
https://cdn.ncbi.nlm.nih.gov/pmc/blobs/a812/7993745/1422c629b4e5/aging-13-202530-g009.jpg

相似文献

1
MiR-506 exerts antineoplastic effects on osteosarcoma cells via inhibition of the Skp2 oncoprotein.miR-506 通过抑制 Skp2 癌蛋白对骨肉瘤细胞发挥抗肿瘤作用。
Aging (Albany NY). 2021 Feb 17;13(5):6724-6739. doi: 10.18632/aging.202530.
2
S-phase kinase-associated protein 2 promotes cell growth and motility in osteosarcoma cells.S期激酶相关蛋白2促进骨肉瘤细胞的生长和迁移。
Cell Cycle. 2017 Aug 18;16(16):1547-1555. doi: 10.1080/15384101.2017.1346760. Epub 2017 Aug 3.
3
Inhibition of Skp2 suppresses the proliferation and invasion of osteosarcoma cells.抑制 Skp2 可抑制骨肉瘤细胞的增殖和侵袭。
Oncol Rep. 2017 Aug;38(2):933-940. doi: 10.3892/or.2017.5713. Epub 2017 Jun 12.
4
Curcumin suppresses cell growth and invasion and induces apoptosis by down-regulation of Skp2 pathway in glioma cells.姜黄素通过下调胶质瘤细胞中的Skp2途径抑制细胞生长和侵袭并诱导细胞凋亡。
Oncotarget. 2015 Jul 20;6(20):18027-37. doi: 10.18632/oncotarget.4090.
5
LncRNA MEG3 negatively modified osteosarcoma development through regulation of miR-361-5p and FoxM1.长链非编码 RNA MEG3 通过调控 miR-361-5p 和 FoxM1 负向修饰骨肉瘤的发生发展。
J Cell Physiol. 2019 Aug;234(8):13464-13480. doi: 10.1002/jcp.28026. Epub 2019 Jan 9.
6
Circular RNA circMRPS35 represses malignant progression in osteosarcoma cells via targeting miR-105-5p/FOXO1.环状 RNA circMRPS35 通过靶向 miR-105-5p/FOXO1 抑制骨肉瘤细胞的恶性进展。
Aging (Albany NY). 2024 Aug 5;16(15):11568-11576. doi: 10.18632/aging.206022.
7
MicroRNA-196a overexpression promotes cell proliferation and inhibits cell apoptosis through PTEN/Akt/FOXO1 pathway.微小RNA-196a过表达通过PTEN/Akt/FOXO1通路促进细胞增殖并抑制细胞凋亡。
Int J Clin Exp Pathol. 2015 Mar 1;8(3):2461-72. eCollection 2015.
8
LncRNA SNHG16 promotes proliferation, migration and invasion of osteosarcoma cells by targeting miR-1301/BCL9 axis.长链非编码 RNA SNHG16 通过靶向 miR-1301/BCL9 轴促进骨肉瘤细胞的增殖、迁移和侵袭。
Biomed Pharmacother. 2019 Jun;114:108798. doi: 10.1016/j.biopha.2019.108798. Epub 2019 Mar 22.
9
MiR-221 increases osteosarcoma cell proliferation, invasion and migration partly through the downregulation of PTEN.微小RNA-221通过下调PTEN部分地增加骨肉瘤细胞的增殖、侵袭和迁移能力。
Int J Mol Med. 2015 Nov;36(5):1377-83. doi: 10.3892/ijmm.2015.2352. Epub 2015 Sep 22.
10
MiR-135b promotes proliferation and invasion of osteosarcoma cells via targeting FOXO1.微小RNA-135b通过靶向叉头框蛋白O1促进骨肉瘤细胞的增殖和侵袭。
Mol Cell Biochem. 2015 Feb;400(1-2):245-52. doi: 10.1007/s11010-014-2281-2. Epub 2014 Nov 22.

引用本文的文献

1
Therapeutic potential of microRNA-506 in cancer treatment: mechanisms and therapeutic implications.微小RNA-506在癌症治疗中的治疗潜力:作用机制及治疗意义
Front Oncol. 2025 Apr 3;15:1524763. doi: 10.3389/fonc.2025.1524763. eCollection 2025.
2
LncRNA HOXA-AS3 promotes cell proliferation and invasion via targeting miR-218-5p/FOXP1 axis in osteosarcoma.长链非编码RNA HOXA-AS3通过靶向微小RNA-218-5p/叉头框蛋白P1轴促进骨肉瘤细胞增殖和侵袭。
Sci Rep. 2024 Jul 17;14(1):16581. doi: 10.1038/s41598-024-67596-4.
3
Efficacy of ifosfamide combined with liposome doxorubicin on osteosarcoma and its effects on serum IL-10, TNF-α, and IFN-γ in patients with osteosarcoma.

本文引用的文献

1
MicroRNAs signatures, bioinformatics analysis of miRNAs, miRNA mimics and antagonists, and miRNA therapeutics in osteosarcoma.骨肉瘤中的微小RNA特征、微小RNA的生物信息学分析、微小RNA模拟物和拮抗剂以及微小RNA治疗
Cancer Cell Int. 2020 Jun 17;20:254. doi: 10.1186/s12935-020-01342-4. eCollection 2020.
2
Radiopharmaceuticals for Treatment of Osteosarcoma.放射性药物治疗骨肉瘤。
Adv Exp Med Biol. 2020;1257:45-53. doi: 10.1007/978-3-030-43032-0_4.
3
CircUBAP2 promotes SEMA6D expression to enhance the cisplatin resistance in osteosarcoma through sponging miR-506-3p by activating Wnt/β-catenin signaling pathway.
异环磷酰胺联合脂质体阿霉素治疗骨肉瘤的疗效及其对骨肉瘤患者血清白细胞介素-10、肿瘤坏死因子-α和干扰素-γ的影响。
Am J Transl Res. 2022 Feb 15;14(2):1288-1296. eCollection 2022.
4
Long Noncoding RNA LAMTOR5-AS1 Interference Affects MicroRNA-506-3p/E2F6-Mediated Behavior of Non-Small Cell Lung Cancer Cells.长链非编码 RNA LAMTOR5-AS1 干扰影响非小细胞肺癌细胞的行为 miRNA-506-3p/E2F6 介导的。
Oncol Res. 2022 Jan 31;28(9):945-959. doi: 10.3727/096504021X16328213967104. Epub 2021 Sep 29.
环状泛素相关蛋白2通过激活Wnt/β-连环蛋白信号通路,吸附微小RNA-506-3p,促进骨肉瘤中SEMA6D表达,增强顺铂耐药性。
J Mol Histol. 2020 Aug;51(4):329-340. doi: 10.1007/s10735-020-09883-8. Epub 2020 May 29.
4
Long noncoding RNA RHPN1-AS1 exerts pro-oncogenic actions in osteosarcoma by functioning as a molecular sponge of miR-506 to positively regulate SNAI2 expression.长链非编码 RNA RHPN1-AS1 通过作为 miR-506 的分子海绵发挥致癌作用,正向调控 SNAI2 表达,从而促进骨肉瘤的发生。
Cell Cycle. 2020 Jun;19(12):1517-1529. doi: 10.1080/15384101.2020.1762039. Epub 2020 May 13.
5
Epidemiology and Risk Factors of Osteosarcoma.骨肉瘤的流行病学和危险因素。
Cancer Invest. 2020 May;38(5):259-269. doi: 10.1080/07357907.2020.1768401. Epub 2020 Jun 1.
6
Skp2 in the ubiquitin-proteasome system: A comprehensive review.Skp2 在泛素-蛋白酶体系统中的作用:全面综述。
Med Res Rev. 2020 Sep;40(5):1920-1949. doi: 10.1002/med.21675. Epub 2020 May 11.
7
The efficacy and safety comparison of first-line chemotherapeutic agents (high-dose methotrexate, doxorubicin, cisplatin, and ifosfamide) for osteosarcoma: a network meta-analysis.一线化疗药物(高剂量甲氨蝶呤、阿霉素、顺铂和异环磷酰胺)治疗骨肉瘤的疗效和安全性比较:一项网络荟萃分析。
J Orthop Surg Res. 2020 Feb 13;15(1):51. doi: 10.1186/s13018-020-1576-0.
8
The Skp2 Pathway: A Critical Target for Cancer Therapy.Skp2 通路:癌症治疗的关键靶点。
Semin Cancer Biol. 2020 Dec;67(Pt 2):16-33. doi: 10.1016/j.semcancer.2020.01.013. Epub 2020 Feb 1.
9
MicroRNA-506-3p inhibits proliferation and promotes apoptosis in ovarian cancer cell via targeting SIRT1/AKT/FOXO3a signaling pathway.miRNA-506-3p 通过靶向 SIRT1/AKT/FOXO3a 信号通路抑制卵巢癌细胞增殖并促进其凋亡。
Neoplasma. 2020 Mar;67(2):344-353. doi: 10.4149/neo_2020_190517N441. Epub 2020 Jan 21.
10
Biology and pathogenesis of human osteosarcoma.人类骨肉瘤的生物学与发病机制
Oncol Lett. 2020 Feb;19(2):1099-1116. doi: 10.3892/ol.2019.11229. Epub 2019 Dec 18.