Suppr超能文献

Atg15 在 中包含两个具有不同功能的结构域。

Atg15 in consists of two functionally distinct domains.

机构信息

Department of Integrated Biosciences, University of Tokyo, Kashiwa, Chiba 277-8562, Japan.

Life Science Data Research Center, Graduate School of Frontier Sciences, University of Tokyo, Kashiwa, Chiba 277-8562, Japan.

出版信息

Mol Biol Cell. 2021 Apr 15;32(8):645-663. doi: 10.1091/mbc.E20-07-0500. Epub 2021 Feb 24.

Abstract

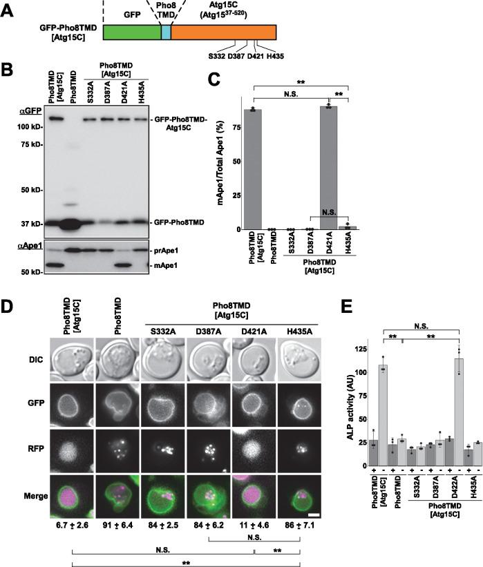
Autophagy is a cellular degradation system widely conserved among eukaryotes. During autophagy, cytoplasmic materials fated for degradation are compartmentalized in double membrane-bound organelles called autophagosomes. After fusing with the vacuole, their inner membrane-bound structures are released into the vacuolar lumen to become autophagic bodies and eventually degraded by vacuolar hydrolases. Atg15 is a lipase that is essential for disintegration of autophagic body membranes and has a transmembrane domain at the N-terminus and a lipase domain at the C-terminus. However, the roles of the two domains in vivo are not well understood. In this study, we found that the N-terminal domain alone can travel to the vacuole via the multivesicular body pathway, and that targeting of the C-terminal lipase domain to the vacuole is required for degradation of autophagic bodies. Moreover, we found that the C-terminal domain could disintegrate autophagic bodies when it was transported to the vacuole via the Pho8 pathway instead of the multivesicular body pathway. Finally, we identified H435 as one of the residues composing the putative catalytic triad and W466 as an important residue for degradation of autophagic bodies. This study may provide a clue to how the C-terminal lipase domain recognizes autophagic bodies to degrade them.

摘要

自噬是一种广泛存在于真核生物中的细胞降解系统。在自噬过程中,细胞质中待降解的物质被包裹在双层膜结构的细胞器中,称为自噬体。自噬体与液泡融合后,其内膜结构被释放到液泡腔中,成为自噬体,并最终被液泡水解酶降解。Atg15 是一种脂酶,对于自噬体膜的解体是必需的,它在 N 端有一个跨膜结构域,在 C 端有一个脂酶结构域。然而,这两个结构域在体内的作用还不是很清楚。在本研究中,我们发现单独的 N 端结构域可以通过多泡体途径运输到液泡,而 C 端脂酶结构域靶向液泡是自噬体降解所必需的。此外,我们发现当 C 端结构域通过 Pho8 途径而不是多泡体途径运输到液泡时,它可以分解自噬体。最后,我们鉴定出 H435 是组成假定的催化三联体的残基之一,W466 是降解自噬体的重要残基。本研究可能为 C 端脂酶结构域如何识别自噬体并将其降解提供线索。

https://cdn.ncbi.nlm.nih.gov/pmc/blobs/086e/8108511/98db6d158a22/mbc-32-645-g001.jpg

文献检索

告别复杂PubMed语法,用中文像聊天一样搜索,搜遍4000万医学文献。AI智能推荐,让科研检索更轻松。

立即免费搜索

文件翻译

保留排版,准确专业,支持PDF/Word/PPT等文件格式,支持 12+语言互译。

免费翻译文档

深度研究

AI帮你快速写综述,25分钟生成高质量综述,智能提取关键信息,辅助科研写作。

立即免费体验