Suppr超能文献

橄榄叶提取物 (OLE) 通过激活钙敏感受体损害了血管加压素诱导的水通道蛋白-2 转运。

Olive Leaf Extract (OLE) impaired vasopressin-induced aquaporin-2 trafficking through the activation of the calcium-sensing receptor.

机构信息

Department of Bioscience, Biotechnology and Biopharmaceutics, University of Bari Aldo Moro, Via Orabona 4, 70125, Bari, Italy.

Department of Clinical Medicine, Aarhus University, Aarhus, Denmark.

出版信息

Sci Rep. 2021 Feb 25;11(1):4537. doi: 10.1038/s41598-021-83850-5.

Abstract

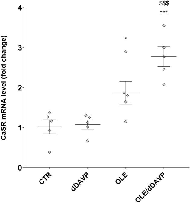
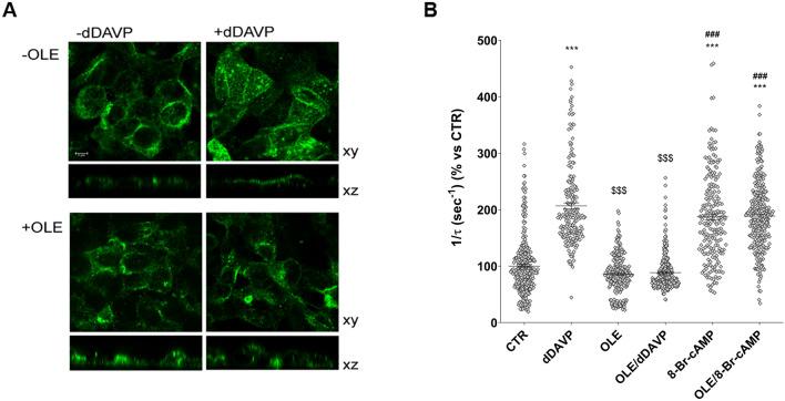
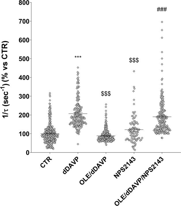
Vasopressin (AVP) increases water permeability in the renal collecting duct through the regulation of aquaporin-2 (AQP2) trafficking. Several disorders, including hypertension and inappropriate antidiuretic hormone secretion (SIADH), are associated with abnormalities in water homeostasis. It has been shown that certain phytocompounds are beneficial to human health. Here, the effects of the Olive Leaf Extract (OLE) have been evaluated using in vitro and in vivo models. Confocal studies showed that OLE prevents the vasopressin induced AQP2 translocation to the plasma membrane in MCD4 cells and rat kidneys. Incubation with OLE decreases the AVP-dependent increase of the osmotic water permeability coefficient (Pf). To elucidate the possible effectors of OLE, intracellular calcium was evaluated. OLE increases the intracellular calcium through the activation of the Calcium Sensing Receptor (CaSR). NPS2143, a selective CaSR inhibitor, abolished the inhibitory effect of OLE on AVP-dependent water permeability. In vivo experiments revealed that treatment with OLE increases the expression of the CaSR mRNA and decreases AQP2 mRNA paralleled by an increase of the AQP2-targeting miRNA-137. Together, these findings suggest that OLE antagonizes vasopressin action through stimulation of the CaSR indicating that this extract may be beneficial to attenuate disorders characterized by abnormal CaSR signaling and affecting renal water reabsorption.

摘要

加压素 (AVP) 通过调节水通道蛋白-2 (AQP2) 的运输来增加肾集合管的水通透性。几种疾病,包括高血压和不适当的抗利尿激素分泌 (SIADH),与水稳态的异常有关。已经表明,某些植物化合物对人类健康有益。在这里,使用体外和体内模型评估了橄榄叶提取物 (OLE) 的作用。共聚焦研究表明,OLE 可防止加压素诱导的 MCD4 细胞和大鼠肾脏中 AQP2 向质膜的易位。孵育 OLE 可降低 AVP 依赖性渗透压水通透性系数 (Pf) 的增加。为了阐明 OLE 的可能作用物,评估了细胞内钙。OLE 通过激活钙敏感受体 (CaSR) 增加细胞内钙。NPS2143,一种选择性的 CaSR 抑制剂,消除了 OLE 对 AVP 依赖性水通透性的抑制作用。体内实验表明,OLE 处理可增加 CaSR mRNA 的表达,并平行降低 AQP2 mRNA,同时增加 AQP2 靶向 miRNA-137。总之,这些发现表明,OLE 通过刺激 CaSR 拮抗加压素作用,表明这种提取物可能有助于减轻以异常 CaSR 信号传导和影响肾脏水重吸收为特征的疾病。

https://cdn.ncbi.nlm.nih.gov/pmc/blobs/8d26/7907100/983709893780/41598_2021_83850_Fig1_HTML.jpg

文献AI研究员

20分钟写一篇综述,助力文献阅读效率提升50倍。

立即体验

用中文搜PubMed

大模型驱动的PubMed中文搜索引擎

马上搜索

文档翻译

学术文献翻译模型,支持多种主流文档格式。

立即体验