• 文献检索
  • 文档翻译
  • 深度研究
  • 学术资讯
  • Suppr Zotero 插件Zotero 插件
  • 邀请有礼
  • 套餐&价格
  • 历史记录
应用&插件
Suppr Zotero 插件Zotero 插件浏览器插件Mac 客户端Windows 客户端微信小程序
定价
高级版会员购买积分包购买API积分包
服务
文献检索文档翻译深度研究API 文档MCP 服务
关于我们
关于 Suppr公司介绍联系我们用户协议隐私条款
关注我们

Suppr 超能文献

核心技术专利:CN118964589B侵权必究
粤ICP备2023148730 号-1Suppr @ 2026

文献检索

告别复杂PubMed语法,用中文像聊天一样搜索,搜遍4000万医学文献。AI智能推荐,让科研检索更轻松。

立即免费搜索

文件翻译

保留排版,准确专业,支持PDF/Word/PPT等文件格式,支持 12+语言互译。

免费翻译文档

深度研究

AI帮你快速写综述,25分钟生成高质量综述,智能提取关键信息,辅助科研写作。

立即免费体验

腺苷A受体激动剂BAY60 - 6583对大鼠短暂性局灶性脑缺血的保护作用

Protective Effect of Adenosine A Receptor Agonist, BAY60-6583, Against Transient Focal Brain Ischemia in Rat.

作者信息

Dettori Ilaria, Gaviano Lisa, Ugolini Filippo, Lana Daniele, Bulli Irene, Magni Giada, Rossi Francesca, Giovannini Maria Grazia, Pedata Felicita

机构信息

Department of Neuroscience, Psychology, Drug Research and Child Health (NEUROFARBA), Division of Pharmacology and Toxicology, University of Florence, Florence, Italy.

Department of Health Sciences, Section of Clinical Pharmacology and Oncology, University of Florence, Florence, Italy.

出版信息

Front Pharmacol. 2021 Feb 11;11:588757. doi: 10.3389/fphar.2020.588757. eCollection 2020.

DOI:10.3389/fphar.2020.588757
PMID:33643036
原文链接:https://pmc.ncbi.nlm.nih.gov/articles/PMC7905306/
Abstract

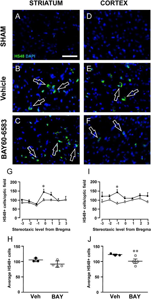
Cerebral ischemia is a multifactorial pathology characterized first by an acute injury, due to excitotoxicity, followed by a secondary brain injury that develops hours to days after ischemia. During ischemia, adenosine acts as an endogenous neuroprotectant. Few studies have investigated the role of A receptor in brain ischemia because of the low potency of adenosine for it and the few selective ligands developed so far. A receptors are scarcely but widely distributed in the brain on neurons, glial and endothelial cells and on hematopoietic cells, lymphocytes and neutrophils, where they exert mainly anti-inflammatory effects, inhibiting vascular adhesion and inflammatory cells migration. Aim of this work was to verify whether chronic administration of the A agonist, BAY60-6583 (0.1 mg/kg i.p., twice/day), starting 4 h after focal ischemia induced by transient (1 h) Middle Cerebral Artery occlusion (tMCAo) in the rat, was protective after the ischemic insult. BAY60-6583 improved the neurological deficit up to 7 days after tMCAo. Seven days after ischemia BAY60-6583 reduced significantly the ischemic brain damage in cortex and striatum, counteracted ischemia-induced neuronal death, reduced microglia activation and astrocytes alteration. Moreover, it decreased the expression of TNF-α and increased that of IL-10 in peripheral plasma. Two days after ischemia BAY60-6583 reduced blood cell infiltration in the ischemic cortex. The present study indicates that A receptors stimulation can attenuate the neuroinflammation that develops after ischemia, suggesting that A receptors may represent a new interesting pharmacological target to protect from degeneration after brain ischemia.

摘要

脑缺血是一种多因素病理状态,其首先表现为由于兴奋性毒性导致的急性损伤,随后是在缺血数小时至数天后发生的继发性脑损伤。在缺血期间,腺苷作为内源性神经保护剂发挥作用。由于腺苷对A受体的亲和力低以及目前开发的选择性配体较少,很少有研究探讨A受体在脑缺血中的作用。A受体在脑内神经元、胶质细胞、内皮细胞以及造血细胞、淋巴细胞和中性粒细胞上分布稀少但广泛,在这些细胞上它们主要发挥抗炎作用,抑制血管黏附和炎症细胞迁移。本研究的目的是验证在大鼠短暂性(1小时)大脑中动脉闭塞(tMCAo)诱导局灶性缺血4小时后开始慢性给予A受体激动剂BAY60 - 6583(0.1mg/kg腹腔注射,每天两次),在缺血性损伤后是否具有保护作用。BAY60 - 6583改善了tMCAo后长达7天的神经功能缺损。缺血7天后,BAY60 - 6583显著减少了皮质和纹状体的缺血性脑损伤,抵消了缺血诱导的神经元死亡,减少了小胶质细胞活化和星形胶质细胞改变。此外,它降低了外周血浆中TNF-α的表达并增加了IL-10的表达。缺血2天后,BAY60 - 6583减少了缺血皮质中的血细胞浸润。本研究表明,A受体刺激可减轻缺血后发生的神经炎症,提示A受体可能是脑缺血后防止神经元变性的一个新的有趣的药理学靶点。

https://cdn.ncbi.nlm.nih.gov/pmc/blobs/4e7e/7905306/872b1e7349e0/fphar-11-588757-g008.jpg
https://cdn.ncbi.nlm.nih.gov/pmc/blobs/4e7e/7905306/fffc6e03708f/fphar-11-588757-g001.jpg
https://cdn.ncbi.nlm.nih.gov/pmc/blobs/4e7e/7905306/f1443d506a89/fphar-11-588757-g002.jpg
https://cdn.ncbi.nlm.nih.gov/pmc/blobs/4e7e/7905306/0c6942e1a688/fphar-11-588757-g003.jpg
https://cdn.ncbi.nlm.nih.gov/pmc/blobs/4e7e/7905306/bfaf99c93aa9/fphar-11-588757-g004.jpg
https://cdn.ncbi.nlm.nih.gov/pmc/blobs/4e7e/7905306/f5210c80679e/fphar-11-588757-g005.jpg
https://cdn.ncbi.nlm.nih.gov/pmc/blobs/4e7e/7905306/1459429e0a43/fphar-11-588757-g006.jpg
https://cdn.ncbi.nlm.nih.gov/pmc/blobs/4e7e/7905306/29903e74b214/fphar-11-588757-g007.jpg
https://cdn.ncbi.nlm.nih.gov/pmc/blobs/4e7e/7905306/872b1e7349e0/fphar-11-588757-g008.jpg
https://cdn.ncbi.nlm.nih.gov/pmc/blobs/4e7e/7905306/fffc6e03708f/fphar-11-588757-g001.jpg
https://cdn.ncbi.nlm.nih.gov/pmc/blobs/4e7e/7905306/f1443d506a89/fphar-11-588757-g002.jpg
https://cdn.ncbi.nlm.nih.gov/pmc/blobs/4e7e/7905306/0c6942e1a688/fphar-11-588757-g003.jpg
https://cdn.ncbi.nlm.nih.gov/pmc/blobs/4e7e/7905306/bfaf99c93aa9/fphar-11-588757-g004.jpg
https://cdn.ncbi.nlm.nih.gov/pmc/blobs/4e7e/7905306/f5210c80679e/fphar-11-588757-g005.jpg
https://cdn.ncbi.nlm.nih.gov/pmc/blobs/4e7e/7905306/1459429e0a43/fphar-11-588757-g006.jpg
https://cdn.ncbi.nlm.nih.gov/pmc/blobs/4e7e/7905306/29903e74b214/fphar-11-588757-g007.jpg
https://cdn.ncbi.nlm.nih.gov/pmc/blobs/4e7e/7905306/872b1e7349e0/fphar-11-588757-g008.jpg

相似文献

1
Protective Effect of Adenosine A Receptor Agonist, BAY60-6583, Against Transient Focal Brain Ischemia in Rat.腺苷A受体激动剂BAY60 - 6583对大鼠短暂性局灶性脑缺血的保护作用
Front Pharmacol. 2021 Feb 11;11:588757. doi: 10.3389/fphar.2020.588757. eCollection 2020.
2
A Selective Histamine H Receptor Antagonist, JNJ7777120, Is Protective in a Rat Model of Transient Cerebral Ischemia.一种选择性组胺H受体拮抗剂JNJ7777120在大鼠短暂性脑缺血模型中具有保护作用。
Front Pharmacol. 2018 Oct 29;9:1231. doi: 10.3389/fphar.2018.01231. eCollection 2018.
3
BAY60-6583 acts as a partial agonist at adenosine A2B receptors.BAY60-6583 在腺苷 A2B 受体上作为部分激动剂起作用。
J Pharmacol Exp Ther. 2014 Jun;349(3):427-36. doi: 10.1124/jpet.113.210849. Epub 2014 Mar 14.
4
[Role of adenosine A2b receptors in pulmonary microvascular endothelial inflammation induced by lipopolysaccharide].腺苷A2b受体在脂多糖诱导的肺微血管内皮炎症中的作用
Zhonghua Wei Zhong Bing Ji Jiu Yi Xue. 2019 Dec;31(12):1485-1490. doi: 10.3760/cma.j.issn.2095-4352.2019.12.010.
5
The Selective Antagonism of Adenosine A Receptors Reduces the Synaptic Failure and Neuronal Death Induced by Oxygen and Glucose Deprivation in Rat CA1 Hippocampus .腺苷 A 受体的选择性拮抗作用可减少大鼠海马 CA1 区氧糖剥夺诱导的突触功能障碍和神经元死亡。
Front Pharmacol. 2018 Apr 24;9:399. doi: 10.3389/fphar.2018.00399. eCollection 2018.
6
Low doses of the selective adenosine A2A receptor agonist CGS21680 are protective in a rat model of transient cerebral ischemia.低剂量的选择性腺苷A2A受体激动剂CGS21680对短暂性脑缺血大鼠模型具有保护作用。
Brain Res. 2014 Mar 10;1551:59-72. doi: 10.1016/j.brainres.2014.01.014. Epub 2014 Jan 20.
7
Purinergic signalling in brain ischemia.脑缺血中的嘌呤能信号传导
Neuropharmacology. 2016 May;104:105-30. doi: 10.1016/j.neuropharm.2015.11.007. Epub 2015 Nov 12.
8
Time-course of protection by the selective A2A receptor antagonist SCH58261 after transient focal cerebral ischemia.短暂性局灶性脑缺血后选择性A2A受体拮抗剂SCH58261的保护时间进程。
Neurol Sci. 2015 Aug;36(8):1441-8. doi: 10.1007/s10072-015-2160-y. Epub 2015 Mar 25.
9
Lentivirus-mediated overexpression of OTULIN ameliorates microglia activation and neuroinflammation by depressing the activation of the NF-κB signaling pathway in cerebral ischemia/reperfusion rats.慢病毒介导的 OTULIN 过表达通过抑制 NF-κB 信号通路的激活减轻脑缺血/再灌注大鼠小胶质细胞的激活和神经炎症。
J Neuroinflammation. 2018 Mar 15;15(1):83. doi: 10.1186/s12974-018-1117-5.
10
Sphingosine 1-phosphate receptor subtype 3 (S1P) contributes to brain injury after transient focal cerebral ischemia via modulating microglial activation and their M1 polarization.鞘氨醇 1-磷酸受体亚型 3(S1P)通过调节小胶质细胞的激活及其 M1 极化,参与短暂性局灶性脑缺血后的脑损伤。
J Neuroinflammation. 2018 Oct 10;15(1):284. doi: 10.1186/s12974-018-1323-1.

引用本文的文献

1
Endothelial -targeted CD39 is protective in a mouse model of global forebrain ischaemia.内皮靶向性CD39在全脑缺血小鼠模型中具有保护作用。
J Neuroinflammation. 2025 Apr 21;22(1):115. doi: 10.1186/s12974-025-03394-7.
2
Ligand and Residue Free Energy Perturbations Solve the Dual Binding Mode Proposal for an AAR Partial Agonist.配体和残基自由能扰动解决了AAR部分激动剂的双重结合模式问题。
J Phys Chem B. 2025 Jan 23;129(3):886-899. doi: 10.1021/acs.jpcb.4c07391. Epub 2025 Jan 8.
3
MRS3997, a dual adenosine A/A receptor agonist, reduces brain ischemic damage and alleviates neuroinflammation in rats.

本文引用的文献

1
Research progress on adenosine in central nervous system diseases.腺苷在中枢神经系统疾病中的研究进展。
CNS Neurosci Ther. 2019 Sep;25(9):899-910. doi: 10.1111/cns.13190. Epub 2019 Jul 23.
2
A Selective Histamine H Receptor Antagonist, JNJ7777120, Is Protective in a Rat Model of Transient Cerebral Ischemia.一种选择性组胺H受体拮抗剂JNJ7777120在大鼠短暂性脑缺血模型中具有保护作用。
Front Pharmacol. 2018 Oct 29;9:1231. doi: 10.3389/fphar.2018.01231. eCollection 2018.
3
Pharmacology of Adenosine Receptors: The State of the Art.腺苷受体药理学:最新进展。
MRS3997,一种双重腺苷 A/A 受体激动剂,可减少大鼠脑缺血损伤并减轻神经炎症。
Neuropharmacology. 2025 Jan 1;262:110214. doi: 10.1016/j.neuropharm.2024.110214. Epub 2024 Nov 9.
4
A adenosine receptor signaling and regulation.A 腺苷受体信号传导与调节。
Purinergic Signal. 2025 Apr;21(2):201-220. doi: 10.1007/s11302-024-10025-y. Epub 2024 Jun 4.
5
Pharmacology of Adenosine Receptors: Recent Advancements.腺苷受体药理学:最新进展
Biomolecules. 2023 Sep 14;13(9):1387. doi: 10.3390/biom13091387.
6
The role of the ATP-adenosine axis in ischemic stroke.三磷酸腺苷-腺苷轴在缺血性卒中中的作用。
Semin Immunopathol. 2023 May;45(3):347-365. doi: 10.1007/s00281-023-00987-3. Epub 2023 Mar 14.
7
Purinergic signaling: a potential therapeutic target for ischemic stroke.嘌呤能信号转导:缺血性脑卒中的潜在治疗靶点。
Purinergic Signal. 2023 Mar;19(1):173-183. doi: 10.1007/s11302-022-09905-y. Epub 2022 Nov 12.
8
The Protective Effect of CBD in a Model of In Vitro Ischemia May Be Mediated by Agonism on TRPV2 Channel and Microglia Activation.CBD 在体外缺血模型中的保护作用可能通过 TRPV2 通道激动剂和小胶质细胞激活介导。
Int J Mol Sci. 2022 Oct 12;23(20):12144. doi: 10.3390/ijms232012144.
9
Selective block of adenosine A receptors prevents ischaemic-like effects induced by oxygen and glucose deprivation in rat medium spiny neurons.选择性阻断腺苷 A 受体可预防氧葡萄糖剥夺诱导的大鼠中脑神经元缺血样效应。
Br J Pharmacol. 2022 Oct;179(20):4844-4856. doi: 10.1111/bph.15922. Epub 2022 Jul 27.
10
Blocking the A adenosine receptor alleviates myocardial damage by inhibiting spleen-derived MDSC mobilisation after acute myocardial infarction.阻断 A 腺苷受体通过抑制急性心肌梗死后脾脏来源的 MDSC 迁移减轻心肌损伤。
Ann Med. 2022 Dec;54(1):1616-1626. doi: 10.1080/07853890.2022.2084153.
Physiol Rev. 2018 Jul 1;98(3):1591-1625. doi: 10.1152/physrev.00049.2017.
4
The Selective Antagonism of Adenosine A Receptors Reduces the Synaptic Failure and Neuronal Death Induced by Oxygen and Glucose Deprivation in Rat CA1 Hippocampus .腺苷 A 受体的选择性拮抗作用可减少大鼠海马 CA1 区氧糖剥夺诱导的突触功能障碍和神经元死亡。
Front Pharmacol. 2018 Apr 24;9:399. doi: 10.3389/fphar.2018.00399. eCollection 2018.
5
Inhibition of tPA-induced hemorrhagic transformation involves adenosine A2b receptor activation after cerebral ischemia.脑缺血后腺苷 A2b 受体的激活抑制了 tPA 诱导的出血性转化。
Neurobiol Dis. 2017 Dec;108:173-182. doi: 10.1016/j.nbd.2017.08.011. Epub 2017 Aug 19.
6
The neuron-astrocyte-microglia triad in CA3 after chronic cerebral hypoperfusion in the rat: Protective effect of dipyridamole.大鼠慢性脑灌注不足后CA3区的神经元-星形胶质细胞-小胶质细胞三联体:双嘧达莫的保护作用
Exp Gerontol. 2017 Oct 1;96:46-62. doi: 10.1016/j.exger.2017.06.006. Epub 2017 Jun 9.
7
The neuron-astrocyte-microglia triad involvement in neuroinflammaging mechanisms in the CA3 hippocampus of memory-impaired aged rats.神经元-星形胶质细胞-小胶质细胞三联体参与记忆受损老年大鼠海马CA3区的神经炎症衰老机制。
Exp Gerontol. 2016 Oct;83:71-88. doi: 10.1016/j.exger.2016.07.011. Epub 2016 Jul 25.
8
Frontal white matter hyperintensities, clasmatodendrosis and gliovascular abnormalities in ageing and post-stroke dementia.衰老和中风后痴呆中的额叶白质高信号、轴索断裂和胶质血管异常
Brain. 2016 Jan;139(Pt 1):242-58. doi: 10.1093/brain/awv328. Epub 2015 Dec 14.
9
Purinergic signalling in brain ischemia.脑缺血中的嘌呤能信号传导
Neuropharmacology. 2016 May;104:105-30. doi: 10.1016/j.neuropharm.2015.11.007. Epub 2015 Nov 12.
10
A novel SPECT-based approach reveals early mechanisms of central and peripheral inflammation after cerebral ischemia.一种基于单光子发射计算机断层扫描(SPECT)的新方法揭示了脑缺血后中枢和外周炎症的早期机制。
J Cereb Blood Flow Metab. 2015 Dec;35(12):1921-9. doi: 10.1038/jcbfm.2015.174. Epub 2015 Jul 29.