• 文献检索
  • 文档翻译
  • 深度研究
  • 学术资讯
  • Suppr Zotero 插件Zotero 插件
  • 邀请有礼
  • 套餐&价格
  • 历史记录
应用&插件
Suppr Zotero 插件Zotero 插件浏览器插件Mac 客户端Windows 客户端微信小程序
定价
高级版会员购买积分包购买API积分包
服务
文献检索文档翻译深度研究API 文档MCP 服务
关于我们
关于 Suppr公司介绍联系我们用户协议隐私条款
关注我们

Suppr 超能文献

核心技术专利:CN118964589B侵权必究
粤ICP备2023148730 号-1Suppr @ 2026

文献检索

告别复杂PubMed语法,用中文像聊天一样搜索,搜遍4000万医学文献。AI智能推荐,让科研检索更轻松。

立即免费搜索

文件翻译

保留排版,准确专业,支持PDF/Word/PPT等文件格式,支持 12+语言互译。

免费翻译文档

深度研究

AI帮你快速写综述,25分钟生成高质量综述,智能提取关键信息,辅助科研写作。

立即免费体验

BMPER通过抑制肾小管去分化和成纤维细胞活化来改善肾纤维化。

BMPER Ameliorates Renal Fibrosis by Inhibiting Tubular Dedifferentiation and Fibroblast Activation.

作者信息

Xie Ting, Xia Zunen, Wang Wei, Zhou Xiangjun, Xu Changgeng

机构信息

Department of Woman's Health Care, Maternal and Child Health Hospital of Hubei Province, Wuhan, China.

Department of Clinical Laboratory, Renmin Hospital of Wuhan University, Wuhan, China.

出版信息

Front Cell Dev Biol. 2021 Feb 11;9:608396. doi: 10.3389/fcell.2021.608396. eCollection 2021.

DOI:10.3389/fcell.2021.608396
PMID:33644047
原文链接:https://pmc.ncbi.nlm.nih.gov/articles/PMC7905093/
Abstract

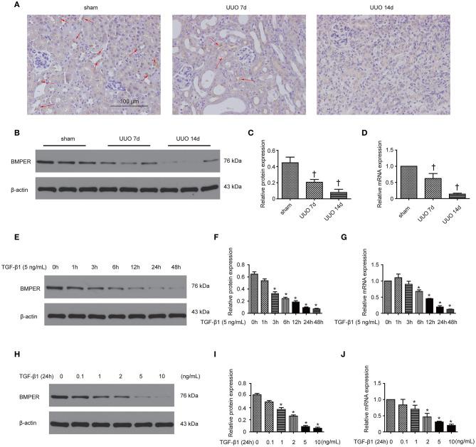
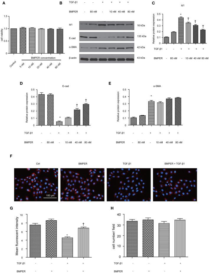
Tubulointerstitial fibrosis is both a pathological manifestation of chronic kidney disease and a driving force for the progression of kidney disease. A previous study has shown that bone morphogenetic protein-binding endothelial cell precursor-derived regulator (BMPER) is involved in lung fibrogenesis. However, the role of BMPER in renal fibrosis remains unknown. In the present study, the expression of BMPER was examined by real-time PCR, Western blot and immunohistochemical staining. The effects of BMPER on tubular dedifferentiation and fibroblast activation were analyzed in cultured HK-2 and NRK-49F cells. The effects of BMPER were dissected in unilateral ureteral obstruction (UUO) mice by delivery of BMPER gene via systemic administration of plasmid vector. We reported that the expression of BMPER decreased in the kidneys of UUO mice and HK-2 cells. TGF-β1 increased inhibitor of differentiation-1 (Id-1) and induced epithelial mesenchymal transition in HK-2 cells, and knockdown of BMPER aggravated Id-1 up-regulation, E-cadherin loss, and tubular dedifferentiation. On the contrary, exogenous BMPER inhibited Id-1 up-regulation, prevented E-cadherin loss and tubular dedifferentiation after TGF-β1 exposure. In addition, exogenous BMPER suppressed fibroblast activation by hindering Erk1/2 phosphorylation. Knockdown of low-density lipoprotein receptor-related protein 1 abolished the inhibitory effect of BMPER on Erk1/2 phosphorylation and fibroblast activation. Moreover, delivery of BMPER gene improved renal tubular damage and interstitial fibrosis in UUO mice. Therefore, BMPER inhibits TGF-β1-induced tubular dedifferentiation and fibroblast activation and may hold therapeutic potential for tubulointerstitial fibrosis.

摘要

肾小管间质纤维化既是慢性肾脏病的一种病理表现,也是肾脏病进展的驱动因素。先前的一项研究表明,骨形态发生蛋白结合内皮细胞前体衍生调节剂(BMPER)参与肺纤维化的发生。然而,BMPER在肾纤维化中的作用仍不清楚。在本研究中,通过实时PCR、蛋白质免疫印迹和免疫组织化学染色检测了BMPER的表达。在培养的HK-2和NRK-49F细胞中分析了BMPER对肾小管去分化和成纤维细胞活化的影响。通过经质粒载体全身给药递送BMPER基因,在单侧输尿管梗阻(UUO)小鼠中剖析了BMPER的作用。我们报道,UUO小鼠肾脏和HK-2细胞中BMPER的表达降低。TGF-β1增加分化抑制因子-1(Id-1)并诱导HK-2细胞发生上皮-间质转化,而敲低BMPER会加重Id-1上调、E-钙黏蛋白丢失和肾小管去分化。相反,外源性BMPER抑制Id-1上调,防止TGF-β1刺激后E-钙黏蛋白丢失和肾小管去分化。此外,外源性BMPER通过阻碍Erk1/2磷酸化抑制成纤维细胞活化。敲低低密度脂蛋白受体相关蛋白1消除了BMPER对Erk1/2磷酸化和成纤维细胞活化的抑制作用。此外,递送BMPER基因改善了UUO小鼠的肾小管损伤和间质纤维化。因此,BMPER抑制TGF-β1诱导的肾小管去分化和成纤维细胞活化,并可能对肾小管间质纤维化具有治疗潜力。

https://cdn.ncbi.nlm.nih.gov/pmc/blobs/bba6/7905093/6101c2d8e5e0/fcell-09-608396-g0009.jpg
https://cdn.ncbi.nlm.nih.gov/pmc/blobs/bba6/7905093/903d593ab186/fcell-09-608396-g0001.jpg
https://cdn.ncbi.nlm.nih.gov/pmc/blobs/bba6/7905093/3f181e8ba631/fcell-09-608396-g0002.jpg
https://cdn.ncbi.nlm.nih.gov/pmc/blobs/bba6/7905093/8a8212aec4ca/fcell-09-608396-g0003.jpg
https://cdn.ncbi.nlm.nih.gov/pmc/blobs/bba6/7905093/cf3831e0d913/fcell-09-608396-g0004.jpg
https://cdn.ncbi.nlm.nih.gov/pmc/blobs/bba6/7905093/507eae667c19/fcell-09-608396-g0005.jpg
https://cdn.ncbi.nlm.nih.gov/pmc/blobs/bba6/7905093/b13c476e8c63/fcell-09-608396-g0006.jpg
https://cdn.ncbi.nlm.nih.gov/pmc/blobs/bba6/7905093/60245508ab81/fcell-09-608396-g0007.jpg
https://cdn.ncbi.nlm.nih.gov/pmc/blobs/bba6/7905093/94c2d9da1253/fcell-09-608396-g0008.jpg
https://cdn.ncbi.nlm.nih.gov/pmc/blobs/bba6/7905093/6101c2d8e5e0/fcell-09-608396-g0009.jpg
https://cdn.ncbi.nlm.nih.gov/pmc/blobs/bba6/7905093/903d593ab186/fcell-09-608396-g0001.jpg
https://cdn.ncbi.nlm.nih.gov/pmc/blobs/bba6/7905093/3f181e8ba631/fcell-09-608396-g0002.jpg
https://cdn.ncbi.nlm.nih.gov/pmc/blobs/bba6/7905093/8a8212aec4ca/fcell-09-608396-g0003.jpg
https://cdn.ncbi.nlm.nih.gov/pmc/blobs/bba6/7905093/cf3831e0d913/fcell-09-608396-g0004.jpg
https://cdn.ncbi.nlm.nih.gov/pmc/blobs/bba6/7905093/507eae667c19/fcell-09-608396-g0005.jpg
https://cdn.ncbi.nlm.nih.gov/pmc/blobs/bba6/7905093/b13c476e8c63/fcell-09-608396-g0006.jpg
https://cdn.ncbi.nlm.nih.gov/pmc/blobs/bba6/7905093/60245508ab81/fcell-09-608396-g0007.jpg
https://cdn.ncbi.nlm.nih.gov/pmc/blobs/bba6/7905093/94c2d9da1253/fcell-09-608396-g0008.jpg
https://cdn.ncbi.nlm.nih.gov/pmc/blobs/bba6/7905093/6101c2d8e5e0/fcell-09-608396-g0009.jpg

相似文献

1
BMPER Ameliorates Renal Fibrosis by Inhibiting Tubular Dedifferentiation and Fibroblast Activation.BMPER通过抑制肾小管去分化和成纤维细胞活化来改善肾纤维化。
Front Cell Dev Biol. 2021 Feb 11;9:608396. doi: 10.3389/fcell.2021.608396. eCollection 2021.
2
Dihydroquercetin protects against renal fibrosis by activating the Nrf2 pathway.二氢槲皮素通过激活 Nrf2 通路来防治肾纤维化。
Phytomedicine. 2020 Apr;69:153185. doi: 10.1016/j.phymed.2020.153185. Epub 2020 Feb 19.
3
Adenovirus-mediated P311 ameliorates renal fibrosis through inhibition of epithelial-mesenchymal transition via TGF-β1-Smad-ILK pathway in unilateral ureteral obstruction rats.腺病毒介导的 P311 通过 TGF-β1-Smad-ILK 通路抑制上皮间质转化改善单侧输尿管梗阻大鼠的肾纤维化。
Int J Mol Med. 2018 May;41(5):3015-3023. doi: 10.3892/ijmm.2018.3485. Epub 2018 Feb 12.
4
Cilomilast Ameliorates Renal Tubulointerstitial Fibrosis by Inhibiting the TGF-β1-Smad2/3 Signaling Pathway.西洛司特通过抑制TGF-β1-Smad2/3信号通路改善肾小管间质纤维化。
Front Med (Lausanne). 2021 Jan 21;7:626140. doi: 10.3389/fmed.2020.626140. eCollection 2020.
5
Tumor suppressor ataxia telangiectasia mutated functions downstream of TGF-β1 in orchestrating profibrotic responses.肿瘤抑制因子共济失调毛细血管扩张症突变基因在协调促纤维化反应中于转化生长因子-β1下游发挥作用。
FASEB J. 2015 Apr;29(4):1258-68. doi: 10.1096/fj.14-262527. Epub 2014 Dec 5.
6
Inhibition of SIRT2 Alleviates Fibroblast Activation and Renal Tubulointerstitial Fibrosis via MDM2.沉默调节蛋白2的抑制通过小鼠双微体2减轻成纤维细胞活化和肾小管间质纤维化。
Cell Physiol Biochem. 2018;46(2):451-460. doi: 10.1159/000488613. Epub 2018 Mar 26.
7
Tamoxifen ameliorates renal tubulointerstitial fibrosis by modulation of estrogen receptor α-mediated transforming growth factor-β1/Smad signaling pathway.他莫昔芬通过调节雌激素受体 α 介导的转化生长因子-β1/Smad 信号通路改善肾间质纤维化。
Nephrol Dial Transplant. 2014 Nov;29(11):2043-53. doi: 10.1093/ndt/gfu240. Epub 2014 Jul 16.
8
The glucagon-like peptide-1 (GLP-1) analog liraglutide attenuates renal fibrosis.胰高血糖素样肽-1(GLP-1)类似物利拉鲁肽可减轻肾纤维化。
Pharmacol Res. 2018 May;131:102-111. doi: 10.1016/j.phrs.2018.03.004. Epub 2018 Mar 9.
9
MAD2B promotes tubular epithelial-to-mesenchymal transition and renal tubulointerstitial fibrosis via Skp2.MAD2B通过Skp2促进肾小管上皮-间充质转化和肾小管间质纤维化。
J Mol Med (Berl). 2016 Nov;94(11):1297-1307. doi: 10.1007/s00109-016-1448-6. Epub 2016 Aug 3.
10
Inhibition of spleen tyrosine kinase (syk) suppresses renal fibrosis through anti-inflammatory effects and down regulation of the MAPK-p38 pathway.抑制脾酪氨酸激酶(syk)可通过抗炎作用和下调丝裂原活化蛋白激酶p38(MAPK-p38)信号通路来抑制肾纤维化。
Int J Biochem Cell Biol. 2016 May;74:135-44. doi: 10.1016/j.biocel.2016.03.001. Epub 2016 Mar 3.

引用本文的文献

1
NAD(P)H: quinone oxidoreductase 1 attenuates oxidative stress and apoptosis by regulating Sirt1 in diabetic nephropathy.NAD(P)H:醌氧化还原酶 1 通过调节 Sirt1 减轻糖尿病肾病中的氧化应激和细胞凋亡。
J Transl Med. 2022 Jan 28;20(1):44. doi: 10.1186/s12967-021-03197-3.

本文引用的文献

1
Targeting the progression of chronic kidney disease.靶向慢性肾病的进展。
Nat Rev Nephrol. 2020 May;16(5):269-288. doi: 10.1038/s41581-019-0248-y. Epub 2020 Feb 14.
2
Dysregulated mesenchymal PDGFR-β drives kidney fibrosis.间充质中失调的血小板衍生生长因子受体-β(PDGFR-β)会引发肾纤维化。
EMBO Mol Med. 2020 Mar 6;12(3):e11021. doi: 10.15252/emmm.201911021. Epub 2020 Jan 14.
3
Anti-fibrotic effects of synthetic TGF-β1 and Smad oligodeoxynucleotide on kidney fibrosis in vivo and in vitro through inhibition of both epithelial dedifferentiation and endothelial-mesenchymal transitions.
通过抑制上皮去分化和内皮-间充质转化,合成 TGF-β1 和 Smad 寡核苷酸在体内和体外对肾脏纤维化具有抗纤维化作用。
FASEB J. 2020 Jan;34(1):333-349. doi: 10.1096/fj.201901307RR. Epub 2019 Nov 22.
4
Nicotinamide reduces renal interstitial fibrosis by suppressing tubular injury and inflammation.烟酰胺通过抑制肾小管损伤和炎症来减少肾间质纤维化。
J Cell Mol Med. 2019 Jun;23(6):3995-4004. doi: 10.1111/jcmm.14285. Epub 2019 Apr 16.
5
The MEK Inhibitor Trametinib Ameliorates Kidney Fibrosis by Suppressing ERK1/2 and mTORC1 Signaling.MEK 抑制剂曲美替尼通过抑制 ERK1/2 和 mTORC1 信号通路改善肾脏纤维化。
J Am Soc Nephrol. 2019 Jan;30(1):33-49. doi: 10.1681/ASN.2018020209. Epub 2018 Dec 10.
6
Renal tubular epithelial cells: the neglected mediator of tubulointerstitial fibrosis after injury.肾管状上皮细胞:损伤后小管间质性纤维化的被忽视的中介。
Cell Death Dis. 2018 Nov 13;9(11):1126. doi: 10.1038/s41419-018-1157-x.
7
Extracellular bone morphogenetic protein modulator BMPER and twisted gastrulation homolog 1 preserve arterial-venous specification in zebrafish blood vessel development and regulate Notch signaling in endothelial cells.细胞外骨形态发生蛋白调节剂 BMPER 和扭曲胚层同源物 1 可维持斑马鱼血管发育中的动静脉特异性,并调节内皮细胞中的 Notch 信号通路。
FEBS J. 2018 Apr;285(8):1419-1436. doi: 10.1111/febs.14414. Epub 2018 Mar 9.
8
Renal fibrosis: Primacy of the proximal tubule.肾纤维化:近端小管的首要地位。
Matrix Biol. 2018 Aug;68-69:248-262. doi: 10.1016/j.matbio.2018.02.006. Epub 2018 Feb 6.
9
Extracellular matrix as a driver of progressive fibrosis.细胞外基质作为进行性纤维化的驱动因素。
J Clin Invest. 2018 Jan 2;128(1):45-53. doi: 10.1172/JCI93557.
10
LRP1: A chameleon receptor of lung inflammation and repair.LRP1:肺部炎症和修复的变色龙受体。
Matrix Biol. 2018 Aug;68-69:366-381. doi: 10.1016/j.matbio.2017.12.007. Epub 2017 Dec 17.