• 文献检索
  • 文档翻译
  • 深度研究
  • 学术资讯
  • Suppr Zotero 插件Zotero 插件
  • 邀请有礼
  • 套餐&价格
  • 历史记录
应用&插件
Suppr Zotero 插件Zotero 插件浏览器插件Mac 客户端Windows 客户端微信小程序
定价
高级版会员购买积分包购买API积分包
服务
文献检索文档翻译深度研究API 文档MCP 服务
关于我们
关于 Suppr公司介绍联系我们用户协议隐私条款
关注我们

Suppr 超能文献

核心技术专利:CN118964589B侵权必究
粤ICP备2023148730 号-1Suppr @ 2026

文献检索

告别复杂PubMed语法,用中文像聊天一样搜索,搜遍4000万医学文献。AI智能推荐,让科研检索更轻松。

立即免费搜索

文件翻译

保留排版,准确专业,支持PDF/Word/PPT等文件格式,支持 12+语言互译。

免费翻译文档

深度研究

AI帮你快速写综述,25分钟生成高质量综述,智能提取关键信息,辅助科研写作。

立即免费体验

Toll样受体9缺失减轻缺血再灌注损伤后的肾小管间质纤维化

Depletion of Toll-Like Receptor-9 Attenuates Renal Tubulointerstitial Fibrosis After Ischemia-Reperfusion Injury.

作者信息

Zheng Haofeng, Zhang Yannan, Li Lei, Zhang Rui, Luo Zihuan, Yang Zhe, Ye Yongrong, He Jiannan, Sun Qiquan

机构信息

Organ Transplantation Research Institute of Sun Yat-sen University, The Third Affiliated Hospital of Sun Yat-sen University, Guangzhou, China.

出版信息

Front Cell Dev Biol. 2021 Feb 12;9:641527. doi: 10.3389/fcell.2021.641527. eCollection 2021.

DOI:10.3389/fcell.2021.641527
PMID:33644078
原文链接:https://pmc.ncbi.nlm.nih.gov/articles/PMC7907438/
Abstract

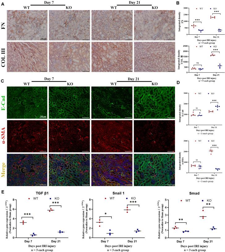
Toll-like receptor-9 (TLR-9) is a potent proinflammatory receptor that mediates renal injury. However, the reported effects of TLR-9 are contradictory. Here, using a traditional mouse AKI→CKD transition model, the roles of TLR-9 during the transition from acute kidney injury (AKI) to chronic kidney disease (CKD) were further explored. Using a TLR-9 mouse, the effects and mechanisms of TLR-9 were investigated. Loss of TLR-9 elicited no obvious effects as regards renal function or histology during AKI in the early phases (24-48 h), while TLR-9 KO attenuated renal fibrosis (as shown using fibronectin and collagen III) and epithelial-to-mesenchymal transition (EMT) [E-cadherin (E-Cad) and α-smooth muscle actin (α-SMA)] on the long-term after AKI through the inhibition of macrophages infiltration, especially M2 macrophages. The roles of TLR-9 on macrophages were also explored using Raw264.7 macrophage cell line, and results indicated that the inhibition of TLR-9 on Raw 264.7 macrophages decreased the induction of M2 type macrophage in a dose-dependent manner. The roles of TLR-9 on renal tubular epithelial (RTE) cells were also explored. Conversely, TLR-9 depletion did not contribute to the improvement of fibrosis and EMT . Therefore, TLR-9 plays a critical role in the AKI→CKD transition. Attenuation of CKD post-AKI in the TLR-9 KO group mainly relies on the effects of TLR-9 on macrophages. These results also suggest that TLR-9 could be a therapeutic target for CKD.

摘要

Toll样受体9(TLR-9)是一种介导肾损伤的强效促炎受体。然而,关于TLR-9的报道效应相互矛盾。在此,利用传统的小鼠急性肾损伤(AKI)向慢性肾病(CKD)转变模型,进一步探究了TLR-9在从急性肾损伤(AKI)转变为慢性肾病(CKD)过程中的作用。使用TLR-9基因敲除小鼠,研究了TLR-9的作用及机制。在早期急性肾损伤阶段(24 - 48小时),TLR-9缺失对肾功能或组织学无明显影响,而TLR-9基因敲除通过抑制巨噬细胞浸润,尤其是M2巨噬细胞,在急性肾损伤后的长期过程中减轻了肾纤维化(如使用纤连蛋白和III型胶原所示)以及上皮-间质转化(EMT)[E-钙黏蛋白(E-Cad)和α-平滑肌肌动蛋白(α-SMA)]。还使用Raw264.7巨噬细胞系探究了TLR-9对巨噬细胞的作用,结果表明抑制TLR-9对Raw 264.7巨噬细胞的作用可剂量依赖性地减少M2型巨噬细胞的诱导。也探究了TLR-9对肾小管上皮(RTE)细胞的作用。相反,TLR-9缺失无助于纤维化和上皮-间质转化的改善。因此,TLR-9在急性肾损伤向慢性肾病的转变中起关键作用。TLR-9基因敲除组急性肾损伤后慢性肾病的减轻主要依赖于TLR-9对巨噬细胞的作用。这些结果还表明TLR-9可能是慢性肾病的治疗靶点。

https://cdn.ncbi.nlm.nih.gov/pmc/blobs/2b07/7907438/eaaddf817750/fcell-09-641527-g007.jpg
https://cdn.ncbi.nlm.nih.gov/pmc/blobs/2b07/7907438/6fbcc77ba8a1/fcell-09-641527-g001.jpg
https://cdn.ncbi.nlm.nih.gov/pmc/blobs/2b07/7907438/8aa998c271e7/fcell-09-641527-g002.jpg
https://cdn.ncbi.nlm.nih.gov/pmc/blobs/2b07/7907438/e3e416bb3dd8/fcell-09-641527-g003.jpg
https://cdn.ncbi.nlm.nih.gov/pmc/blobs/2b07/7907438/e4397ac40ed4/fcell-09-641527-g004.jpg
https://cdn.ncbi.nlm.nih.gov/pmc/blobs/2b07/7907438/275c31060a81/fcell-09-641527-g005.jpg
https://cdn.ncbi.nlm.nih.gov/pmc/blobs/2b07/7907438/5ccd81459e5f/fcell-09-641527-g006.jpg
https://cdn.ncbi.nlm.nih.gov/pmc/blobs/2b07/7907438/eaaddf817750/fcell-09-641527-g007.jpg
https://cdn.ncbi.nlm.nih.gov/pmc/blobs/2b07/7907438/6fbcc77ba8a1/fcell-09-641527-g001.jpg
https://cdn.ncbi.nlm.nih.gov/pmc/blobs/2b07/7907438/8aa998c271e7/fcell-09-641527-g002.jpg
https://cdn.ncbi.nlm.nih.gov/pmc/blobs/2b07/7907438/e3e416bb3dd8/fcell-09-641527-g003.jpg
https://cdn.ncbi.nlm.nih.gov/pmc/blobs/2b07/7907438/e4397ac40ed4/fcell-09-641527-g004.jpg
https://cdn.ncbi.nlm.nih.gov/pmc/blobs/2b07/7907438/275c31060a81/fcell-09-641527-g005.jpg
https://cdn.ncbi.nlm.nih.gov/pmc/blobs/2b07/7907438/5ccd81459e5f/fcell-09-641527-g006.jpg
https://cdn.ncbi.nlm.nih.gov/pmc/blobs/2b07/7907438/eaaddf817750/fcell-09-641527-g007.jpg

相似文献

1
Depletion of Toll-Like Receptor-9 Attenuates Renal Tubulointerstitial Fibrosis After Ischemia-Reperfusion Injury.Toll样受体9缺失减轻缺血再灌注损伤后的肾小管间质纤维化
Front Cell Dev Biol. 2021 Feb 12;9:641527. doi: 10.3389/fcell.2021.641527. eCollection 2021.
2
Hydroxychloroquine Inhibits Macrophage Activation and Attenuates Renal Fibrosis After Ischemia-Reperfusion Injury.羟氯喹抑制缺血再灌注损伤后巨噬细胞的激活并减轻肾脏纤维化。
Front Immunol. 2021 Apr 14;12:645100. doi: 10.3389/fimmu.2021.645100. eCollection 2021.
3
Enhancer of zeste homolog 2 promotes renal fibrosis after acute kidney injury by inducing epithelial-mesenchymal transition and activation of M2 macrophage polarization.增强子结合锌指蛋白 2 通过诱导上皮-间充质转化和激活 M2 巨噬细胞极化促进急性肾损伤后的肾纤维化。
Cell Death Dis. 2023 Apr 7;14(4):253. doi: 10.1038/s41419-023-05782-4.
4
CSF-1R inhibition attenuates ischemia-induced renal injury and fibrosis by reducing Ly6C M2-like macrophage infiltration.CSF-1R 抑制通过减少 Ly6C M2 样巨噬细胞浸润来减轻缺血性肾损伤和纤维化。
Int Immunopharmacol. 2020 Nov;88:106854. doi: 10.1016/j.intimp.2020.106854. Epub 2020 Aug 6.
5
The role of the SGK3/TOPK signaling pathway in the transition from acute kidney injury to chronic kidney disease.SGK3/TOPK信号通路在急性肾损伤向慢性肾病转变中的作用
Front Pharmacol. 2023 Jun 8;14:1169054. doi: 10.3389/fphar.2023.1169054. eCollection 2023.
6
Blockade of cysteine-rich protein 61 attenuates renal inflammation and fibrosis after ischemic kidney injury.阻断富含半胱氨酸的蛋白 61 可减轻缺血性肾损伤后的肾脏炎症和纤维化。
Am J Physiol Renal Physiol. 2014 Sep 1;307(5):F581-92. doi: 10.1152/ajprenal.00670.2013. Epub 2014 Jun 11.
7
Dexmedetomidine attenuates renal fibrosis via α2-adrenergic receptor-dependent inhibition of cellular senescence after renal ischemia/reperfusion.右美托咪定通过肾缺血/再灌注后α2-肾上腺素能受体依赖性抑制细胞衰老来减轻肾纤维化。
Life Sci. 2018 Aug 15;207:1-8. doi: 10.1016/j.lfs.2018.05.003. Epub 2018 May 3.
8
Endoplasmic reticulum stress is activated in post-ischemic kidneys to promote chronic kidney disease.内质网应激在缺血后肾脏中被激活,以促进慢性肾脏病。
EBioMedicine. 2018 Nov;37:269-280. doi: 10.1016/j.ebiom.2018.10.006. Epub 2018 Oct 9.
9
The glucagon-like peptide-1 (GLP-1) analog liraglutide attenuates renal fibrosis.胰高血糖素样肽-1(GLP-1)类似物利拉鲁肽可减轻肾纤维化。
Pharmacol Res. 2018 May;131:102-111. doi: 10.1016/j.phrs.2018.03.004. Epub 2018 Mar 9.
10
Galectin 3 protects from cisplatin-induced acute kidney injury by promoting TLR-2-dependent activation of IDO1/Kynurenine pathway in renal DCs.半乳糖凝集素 3 通过促进 TLR-2 依赖的 IDO1/犬尿氨酸途径在肾脏 DC 中的激活来防止顺铂诱导的急性肾损伤。
Theranostics. 2019 Aug 14;9(20):5976-6001. doi: 10.7150/thno.33959. eCollection 2019.

引用本文的文献

1
Cytosolic nucleic acid sensing as driver of critical illness: mechanisms and advances in therapy.胞质核酸感应作为危重症的驱动因素:机制与治疗进展
Signal Transduct Target Ther. 2025 Mar 19;10(1):90. doi: 10.1038/s41392-025-02174-2.
2
Aging and chronic kidney disease: epidemiology, therapy, management and the role of immunity.衰老与慢性肾脏病:流行病学、治疗、管理及免疫的作用
Clin Kidney J. 2024 Jul 27;17(9):sfae235. doi: 10.1093/ckj/sfae235. eCollection 2024 Sep.
3
Activation of EP4 alleviates AKI-to-CKD transition through inducing CPT2-mediated lipophagy in renal macrophages.

本文引用的文献

1
Granulocyte Colony-Stimulating Factor Attenuates Renal Ischemia-Reperfusion Injury by Inducing Myeloid-Derived Suppressor Cells.粒细胞集落刺激因子通过诱导髓源抑制细胞减轻肾缺血再灌注损伤。
J Am Soc Nephrol. 2020 Apr;31(4):731-746. doi: 10.1681/ASN.2019060601. Epub 2020 Mar 4.
2
TGF-β orchestrates fibrogenic and developmental EMTs via the RAS effector RREB1.TGF-β 通过 RAS 效应因子 RREB1 来协调纤维化和发育性 EMT。
Nature. 2020 Jan;577(7791):566-571. doi: 10.1038/s41586-019-1897-5. Epub 2020 Jan 8.
3
Proximal tubule ATR regulates DNA repair to prevent maladaptive renal injury responses.
EP4的激活通过诱导肾巨噬细胞中CPT2介导的脂噬减轻急性肾损伤向慢性肾病的转变。
Front Pharmacol. 2022 Nov 16;13:1030800. doi: 10.3389/fphar.2022.1030800. eCollection 2022.
4
The Importance of Toll-like Receptor 9 Expression on Monocytes and Dendritic Cells in the Context of Epstein-Barr Virus Infection in the Immunopathogenesis of Primary Glomerulonephritis.Toll 样受体 9 在原发性肾小球肾炎免疫发病机制中,EB 病毒感染时单核细胞和树突状细胞表达的重要性。
Int J Mol Sci. 2022 Oct 5;23(19):11796. doi: 10.3390/ijms231911796.
5
Expanding role of deoxyribonucleic acid-sensing mechanism in the development of lifestyle-related diseases.脱氧核糖核酸传感机制在生活方式相关疾病发展中的作用不断扩大。
Front Cardiovasc Med. 2022 Sep 13;9:881181. doi: 10.3389/fcvm.2022.881181. eCollection 2022.
6
Nephrotoxicity in cancer treatment: An update.癌症治疗中的肾毒性:最新进展。
Adv Cancer Res. 2022;155:77-129. doi: 10.1016/bs.acr.2022.03.005. Epub 2022 Apr 26.
7
Aristolochic acid I induces proximal tubule injury through ROS/HMGB1/mt DNA mediated activation of TLRs.马兜铃酸 I 通过 ROS/HMGB1/mtDNA 介导的 TLRs 激活诱导近端肾小管损伤。
J Cell Mol Med. 2022 Aug;26(15):4277-4291. doi: 10.1111/jcmm.17451. Epub 2022 Jun 28.
8
Hydroxychloroquine Inhibits Macrophage Activation and Attenuates Renal Fibrosis After Ischemia-Reperfusion Injury.羟氯喹抑制缺血再灌注损伤后巨噬细胞的激活并减轻肾脏纤维化。
Front Immunol. 2021 Apr 14;12:645100. doi: 10.3389/fimmu.2021.645100. eCollection 2021.
近端小管 ATR 调节 DNA 修复,以防止适应性不良的肾脏损伤反应。
J Clin Invest. 2019 Nov 1;129(11):4797-4816. doi: 10.1172/JCI122313.
4
UNC93B1 recruits syntenin-1 to dampen TLR7 signalling and prevent autoimmunity.UNC93B1 招募 syntenin-1 来抑制 TLR7 信号转导并预防自身免疫。
Nature. 2019 Nov;575(7782):366-370. doi: 10.1038/s41586-019-1612-6. Epub 2019 Sep 23.
5
FoxO3 activation in hypoxic tubules prevents chronic kidney disease.缺氧小管中 FoxO3 的激活可预防慢性肾脏病。
J Clin Invest. 2019 Mar 26;129(6):2374-2389. doi: 10.1172/JCI122256.
6
Macrophages: versatile players in renal inflammation and fibrosis.巨噬细胞:肾脏炎症和纤维化中的多面手。
Nat Rev Nephrol. 2019 Mar;15(3):144-158. doi: 10.1038/s41581-019-0110-2. Epub 2019 Jan 28.
7
Endoplasmic reticulum stress is activated in post-ischemic kidneys to promote chronic kidney disease.内质网应激在缺血后肾脏中被激活,以促进慢性肾脏病。
EBioMedicine. 2018 Nov;37:269-280. doi: 10.1016/j.ebiom.2018.10.006. Epub 2018 Oct 9.
8
Noninvasive quantification of intrarenal allograft C4d deposition with targeted ultrasound imaging.靶向超声成像技术无创定量检测移植肾内 C4d 沉积。
Am J Transplant. 2019 Jan;19(1):259-268. doi: 10.1111/ajt.15105. Epub 2018 Sep 27.
9
Caspase-3 Is a Pivotal Regulator of Microvascular Rarefaction and Renal Fibrosis after Ischemia-Reperfusion Injury.Caspase-3 是缺血再灌注损伤后微血管稀疏和肾纤维化的关键调节因子。
J Am Soc Nephrol. 2018 Jul;29(7):1900-1916. doi: 10.1681/ASN.2017050581. Epub 2018 Jun 20.
10
Kidney Proximal Tubular TLR9 Exacerbates Ischemic Acute Kidney Injury.肾脏近端小管 TLR9 加剧缺血性急性肾损伤。
J Immunol. 2018 Aug 1;201(3):1073-1085. doi: 10.4049/jimmunol.1800211. Epub 2018 Jun 13.