• 文献检索
  • 文档翻译
  • 深度研究
  • 学术资讯
  • Suppr Zotero 插件Zotero 插件
  • 邀请有礼
  • 套餐&价格
  • 历史记录
应用&插件
Suppr Zotero 插件Zotero 插件浏览器插件Mac 客户端Windows 客户端微信小程序
定价
高级版会员购买积分包购买API积分包
服务
文献检索文档翻译深度研究API 文档MCP 服务
关于我们
关于 Suppr公司介绍联系我们用户协议隐私条款
关注我们

Suppr 超能文献

核心技术专利:CN118964589B侵权必究
粤ICP备2023148730 号-1Suppr @ 2026

文献检索

告别复杂PubMed语法,用中文像聊天一样搜索,搜遍4000万医学文献。AI智能推荐,让科研检索更轻松。

立即免费搜索

文件翻译

保留排版,准确专业,支持PDF/Word/PPT等文件格式,支持 12+语言互译。

免费翻译文档

深度研究

AI帮你快速写综述,25分钟生成高质量综述,智能提取关键信息,辅助科研写作。

立即免费体验

鉴定 MKRN1 为 Eag1 钾通道的第二个 E3 连接酶,揭示了通过差异降解进行的调控。

Identification of MKRN1 as a second E3 ligase for Eag1 potassium channels reveals regulation via differential degradation.

机构信息

Institute of Anatomy and Cell Biology, School of Medicine, National Yang-Ming University, Taipei, Taiwan; Department of Physiology, College of Medicine, National Taiwan University, Taipei, Taiwan.

Department of Physiology, College of Medicine, National Taiwan University, Taipei, Taiwan.

出版信息

J Biol Chem. 2021 Jan-Jun;296:100484. doi: 10.1016/j.jbc.2021.100484. Epub 2021 Feb 27.

DOI:10.1016/j.jbc.2021.100484
PMID:33647316
原文链接:https://pmc.ncbi.nlm.nih.gov/articles/PMC8039722/
Abstract

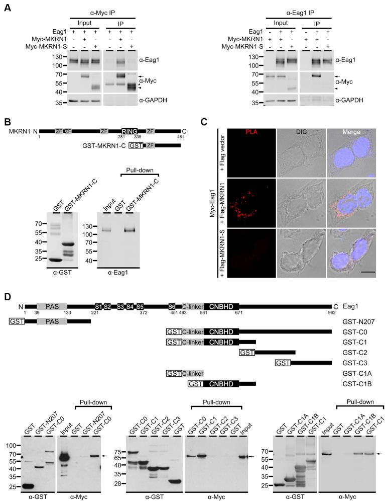
Mutations in the human gene encoding the neuron-specific Eag1 voltage-gated K channel are associated with neurodevelopmental diseases, indicating an important role of Eag1 during brain development. A disease-causing Eag1 mutation is linked to decreased protein stability that involves enhanced protein degradation by the E3 ubiquitin ligase cullin 7 (CUL7). The general mechanisms governing protein homeostasis of plasma membrane- and endoplasmic reticulum (ER)-localized Eag1 K channels, however, remain unclear. By using yeast two-hybrid screening, we identified another E3 ubiquitin ligase, makorin ring finger protein 1 (MKRN1), as a novel binding partner primarily interacting with the carboxyl-terminal region of Eag1. MKRN1 mainly interacts with ER-localized immature core-glycosylated, as well as nascent nonglycosylated, Eag1 proteins. MKRN1 promotes polyubiquitination and ER-associated proteasomal degradation of immature Eag1 proteins. Although both CUL7 and MKRN1 contribute to ER quality control of immature core-glycosylated Eag1 proteins, MKRN1, but not CUL7, associates with and promotes degradation of nascent, nonglycosylated Eag1 proteins at the ER. In direct contrast to the role of CUL7 in regulating both ER and peripheral quality controls of Eag1, MKRN1 is exclusively responsible for the early stage of Eag1 maturation at the ER. We further demonstrated that both CUL7 and MKRN1 contribute to protein quality control of additional disease-causing Eag1 mutants associated with defective protein homeostasis. Our data suggest that the presence of this dual ubiquitination system differentially maintains Eag1 protein homeostasis and may ensure efficient removal of disease-associated misfolded Eag1 mutant channels.

摘要

人类基因编码神经元特异性 Eag1 电压门控钾通道的突变与神经发育疾病有关,表明 Eag1 在大脑发育过程中起着重要作用。一种致病的 Eag1 突变与蛋白质稳定性降低有关,涉及到 E3 泛素连接酶 cullin 7 (CUL7) 增强的蛋白质降解。然而,与质膜和内质网 (ER) 定位的 Eag1 K 通道的蛋白质整体稳态相关的一般机制仍不清楚。通过使用酵母双杂交筛选,我们鉴定了另一种 E3 泛素连接酶,makorin 环指蛋白 1 (MKRN1),作为一种与 Eag1 羧基末端区域主要相互作用的新型结合伴侣。MKRN1 主要与 ER 定位的未成熟核心糖基化以及新生非糖基化的 Eag1 蛋白相互作用。MKRN1 促进未成熟 Eag1 蛋白的多泛素化和 ER 相关的蛋白酶体降解。虽然 CUL7 和 MKRN1 都有助于未成熟核心糖基化 Eag1 蛋白的 ER 质量控制,但 MKRN1 而不是 CUL7,与 ER 中新生的非糖基化 Eag1 蛋白结合并促进其降解。与 CUL7 调节 Eag1 的 ER 和外周质量控制的作用直接相反,MKRN1 专门负责 Eag1 在 ER 中的早期成熟阶段。我们进一步证明,CUL7 和 MKRN1 都有助于与蛋白质稳态缺陷相关的其他致病 Eag1 突变体的蛋白质质量控制。我们的数据表明,这种双重泛素化系统的存在差异地维持了 Eag1 蛋白质稳态,并可能确保有效去除与疾病相关的错误折叠的 Eag1 突变体通道。

https://cdn.ncbi.nlm.nih.gov/pmc/blobs/ed6d/8039722/5be62cb6ccb1/gr5.jpg
https://cdn.ncbi.nlm.nih.gov/pmc/blobs/ed6d/8039722/9794478f6145/gr1.jpg
https://cdn.ncbi.nlm.nih.gov/pmc/blobs/ed6d/8039722/37e89843a43c/gr2.jpg
https://cdn.ncbi.nlm.nih.gov/pmc/blobs/ed6d/8039722/fc55aeb70bd3/gr4.jpg
https://cdn.ncbi.nlm.nih.gov/pmc/blobs/ed6d/8039722/5be62cb6ccb1/gr5.jpg
https://cdn.ncbi.nlm.nih.gov/pmc/blobs/ed6d/8039722/9794478f6145/gr1.jpg
https://cdn.ncbi.nlm.nih.gov/pmc/blobs/ed6d/8039722/37e89843a43c/gr2.jpg
https://cdn.ncbi.nlm.nih.gov/pmc/blobs/ed6d/8039722/fc55aeb70bd3/gr4.jpg
https://cdn.ncbi.nlm.nih.gov/pmc/blobs/ed6d/8039722/5be62cb6ccb1/gr5.jpg

相似文献

1
Identification of MKRN1 as a second E3 ligase for Eag1 potassium channels reveals regulation via differential degradation.鉴定 MKRN1 为 Eag1 钾通道的第二个 E3 连接酶,揭示了通过差异降解进行的调控。
J Biol Chem. 2021 Jan-Jun;296:100484. doi: 10.1016/j.jbc.2021.100484. Epub 2021 Feb 27.
2
Cullin 7 mediates proteasomal and lysosomal degradations of rat Eag1 potassium channels.Cullin 7 介导大鼠 Eag1 钾通道的蛋白酶体和溶酶体降解。
Sci Rep. 2017 Jan 18;7:40825. doi: 10.1038/srep40825.
3
Human Adenovirus Infection Causes Cellular E3 Ubiquitin Ligase MKRN1 Degradation Involving the Viral Core Protein pVII.人腺病毒感染导致细胞E3泛素连接酶MKRN1降解,这涉及病毒核心蛋白pVII。
J Virol. 2018 Jan 17;92(3). doi: 10.1128/JVI.01154-17. Print 2018 Feb 1.
4
14-3-3 proteins regulate cullin 7-mediated Eag1 degradation.14-3-3蛋白调节cullin 7介导的Eag1降解。
Cell Biosci. 2023 Jan 30;13(1):18. doi: 10.1186/s13578-023-00969-w.
5
CUL4-DDB1-CRBN E3 Ubiquitin Ligase Regulates Proteostasis of ClC-2 Chloride Channels: Implication for Aldosteronism and Leukodystrophy.CUL4-DDB1-CRBN E3 泛素连接酶调节 ClC-2 氯离子通道的蛋白稳态:醛固酮增多症和白质营养不良的影响。
Cells. 2020 May 26;9(6):1332. doi: 10.3390/cells9061332.
6
Porcine MKRN1 Modulates the Replication and Pathogenesis of Porcine Circovirus Type 2 by Inducing Capsid Protein Ubiquitination and Degradation.猪 MKRN1 通过诱导衣壳蛋白泛素化和降解来调节猪圆环病毒 2 的复制和发病机制。
J Virol. 2018 May 14;92(11). doi: 10.1128/JVI.00100-18. Print 2018 Jun 1.
7
MKRN1 induces degradation of West Nile virus capsid protein by functioning as an E3 ligase.MKRN1 通过作为 E3 连接酶诱导西尼罗河病毒衣壳蛋白的降解。
J Virol. 2010 Jan;84(1):426-36. doi: 10.1128/JVI.00725-09.
8
In vitro ubiquitination of Mycobacterium tuberculosis by E3 ubiquitin ligase, MKRN1.结核分枝杆菌 E3 泛素连接酶 MKRN1 的体外泛素化。
Biotechnol Lett. 2020 Aug;42(8):1527-1534. doi: 10.1007/s10529-020-02873-6. Epub 2020 Apr 3.
9
Ubiquitin Ligase RNF138 Promotes Episodic Ataxia Type 2-Associated Aberrant Degradation of Human Ca2.1 (P/Q-Type) Calcium Channels.泛素连接酶RNF138促进发作性共济失调2型相关的人Ca2.1(P/Q型)钙通道异常降解。
J Neurosci. 2017 Mar 1;37(9):2485-2503. doi: 10.1523/JNEUROSCI.3070-16.2017. Epub 2017 Feb 6.
10
Acceleration of gastric tumorigenesis through MKRN1-mediated posttranslational regulation of p14ARF.通过 MKRN1 介导的 p14ARF 翻译后调控加速胃肿瘤发生。
J Natl Cancer Inst. 2012 Nov 7;104(21):1660-72. doi: 10.1093/jnci/djs424. Epub 2012 Oct 25.

引用本文的文献

1
MKRN1 regulates the expression profiles and transcription factor activity in HeLa cells inhibition suppresses cervical cancer cell progression.MKRN1 调节 HeLa 细胞中的表达谱和转录因子活性,抑制其活性可抑制宫颈癌细胞的进展。
Sci Rep. 2024 Mar 13;14(1):6129. doi: 10.1038/s41598-024-56830-8.
2
14-3-3 proteins regulate cullin 7-mediated Eag1 degradation.14-3-3蛋白调节cullin 7介导的Eag1降解。
Cell Biosci. 2023 Jan 30;13(1):18. doi: 10.1186/s13578-023-00969-w.
3
The cellular pathways that maintain the quality control and transport of diverse potassium channels.
维持多种钾离子通道质量控制和运输的细胞途径。
Biochim Biophys Acta Gene Regul Mech. 2023 Mar;1866(1):194908. doi: 10.1016/j.bbagrm.2023.194908. Epub 2023 Jan 10.
4
The mechanism study of potassium channel in gastric cancer.胃癌中钾通道的机制研究
Transl Cancer Res. 2022 Oct;11(10):3827-3840. doi: 10.21037/tcr-22-2276.
5
The Kv10.1 Channel: A Promising Target in Cancer.Kv10.1 通道:癌症治疗的有前景靶点
Int J Mol Sci. 2022 Jul 30;23(15):8458. doi: 10.3390/ijms23158458.
6
Ubiquitination-Proteasome System (UPS) and Autophagy Two Main Protein Degradation Machineries in Response to Cell Stress.泛素-蛋白酶体系统(UPS)和自噬:应对细胞应激的两种主要蛋白质降解机制。
Cells. 2022 Mar 1;11(5):851. doi: 10.3390/cells11050851.
7
Rare SLC13A1 variants associate with intervertebral disc disorder highlighting role of sulfate in disc pathology.罕见的 SLC13A1 变体与椎间盘疾病相关,突出了硫酸盐在椎间盘病理中的作用。
Nat Commun. 2022 Feb 2;13(1):634. doi: 10.1038/s41467-022-28167-1.