• 文献检索
  • 文档翻译
  • 深度研究
  • 学术资讯
  • Suppr Zotero 插件Zotero 插件
  • 邀请有礼
  • 套餐&价格
  • 历史记录
应用&插件
Suppr Zotero 插件Zotero 插件浏览器插件Mac 客户端Windows 客户端微信小程序
定价
高级版会员购买积分包购买API积分包
服务
文献检索文档翻译深度研究API 文档MCP 服务
关于我们
关于 Suppr公司介绍联系我们用户协议隐私条款
关注我们

Suppr 超能文献

核心技术专利:CN118964589B侵权必究
粤ICP备2023148730 号-1Suppr @ 2026

文献检索

告别复杂PubMed语法,用中文像聊天一样搜索,搜遍4000万医学文献。AI智能推荐,让科研检索更轻松。

立即免费搜索

文件翻译

保留排版,准确专业,支持PDF/Word/PPT等文件格式,支持 12+语言互译。

免费翻译文档

深度研究

AI帮你快速写综述,25分钟生成高质量综述,智能提取关键信息,辅助科研写作。

立即免费体验

侵袭性恶性多形性腺瘤中转录组范围的 mA 甲基化组的综合分析。

Comprehensive analysis of the transcriptome-wide mA methylome in invasive malignant pleomorphic adenoma.

作者信息

Han Zhenyuan, Yang Biao, Wang Qin, Hu Yuhua, Wu Yuqiong, Tian Zhen

机构信息

Department of Oral Pathology, Shanghai Ninth People's Hospital, Shanghai Jiao Tong University School of Medicine, Shanghai, 200011, China.

National Clinical Research Center for Oral Diseases, Shanghai, 200011, China.

出版信息

Cancer Cell Int. 2021 Mar 2;21(1):142. doi: 10.1186/s12935-021-01839-6.

DOI:10.1186/s12935-021-01839-6
PMID:33653351
原文链接:https://pmc.ncbi.nlm.nih.gov/articles/PMC7923655/
Abstract

BACKGROUND

Invasive malignant pleomorphic adenoma (IMPA) is a highly invasive parotid gland tumor and lacks effective therapy. N6-Methyladenosine (mA) is the most prevalent post-transcriptional modification of mRNAs in eukaryotes and plays an important role in the pathogenesis of multiple tumors. However, the significance of mA-modified mRNAs in IMPA has not been elucidated to date. Hence, in this study, we attempted to profile the effect of IMPA in terms of mA methylation in mRNA.

METHODS

Methylated RNA immunoprecipitation with next-generation sequencing (MeRIP-seq) and RNA sequencing (RNA-seq) were utilized to acquire the first transcriptome-wide profiling of the mA methylome map in IMPA followed by bioinformatics analysis.

RESULTS

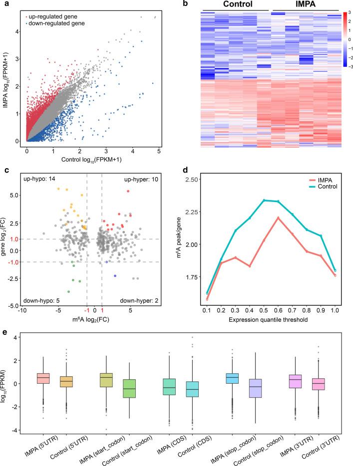
In this study, we obtained mA methylation maps of IMPA samples and normal adjacent tissues through MeRIP-seq. In total, 25,490 mA peaks associated with 13,735 genes were detected in the IMPA group, whereas 33,930 mA peaks associated with 18,063 genes were detected in the control group. Peaks were primarily enriched within coding regions and near stop codons with AAACC and GGAC motifs. Moreover, functional enrichment analysis demonstrated that mA-containing genes were significantly enriched in cancer and metabolism relevant pathways. Furthermore, we identified a relationship between the mA methylome and the RNA transcriptome, indicating a mechanism by which mA modulates gene expression.

CONCLUSIONS

Our study is the first to provide comprehensive and transcriptome-wide profiles to determine the potential roles played by mA methylation in IMPA. These results may open new avenues for in-depth research elucidating the mA topology of IMPA and the molecular mechanisms governing the formation and progression of IMPA.

摘要

背景

侵袭性恶性多形性腺瘤(IMPA)是一种具有高度侵袭性的腮腺肿瘤,且缺乏有效的治疗方法。N6-甲基腺苷(m⁶A)是真核生物中mRNA最普遍的转录后修饰,在多种肿瘤的发病机制中起重要作用。然而,迄今为止,m⁶A修饰的mRNA在IMPA中的意义尚未阐明。因此,在本研究中,我们试图从mRNA的m⁶A甲基化方面剖析IMPA的影响。

方法

采用甲基化RNA免疫沉淀结合二代测序(MeRIP-seq)和RNA测序(RNA-seq)技术,对IMPA进行首次全转录组范围的m⁶A甲基化图谱分析,随后进行生物信息学分析。

结果

在本研究中,我们通过MeRIP-seq获得了IMPA样本和癌旁正常组织的m⁶A甲基化图谱。在IMPA组中,共检测到与13735个基因相关的25490个m⁶A峰,而在对照组中检测到与18063个基因相关的33930个m⁶A峰。峰主要富集在编码区和终止密码子附近,具有AAACC和GGAC基序。此外,功能富集分析表明,含m⁶A的基因在癌症和代谢相关途径中显著富集。此外,我们确定了m⁶A甲基化组与RNA转录组之间的关系,表明m⁶A调节基因表达的机制。

结论

我们的研究首次提供了全面的全转录组图谱,以确定m⁶A甲基化在IMPA中发挥的潜在作用。这些结果可能为深入研究IMPA的m⁶A拓扑结构以及控制IMPA形成和进展的分子机制开辟新途径。

https://cdn.ncbi.nlm.nih.gov/pmc/blobs/3040/7923655/429c3513da82/12935_2021_1839_Fig4_HTML.jpg
https://cdn.ncbi.nlm.nih.gov/pmc/blobs/3040/7923655/2faf518335ad/12935_2021_1839_Fig1_HTML.jpg
https://cdn.ncbi.nlm.nih.gov/pmc/blobs/3040/7923655/b0a852419ca6/12935_2021_1839_Fig2_HTML.jpg
https://cdn.ncbi.nlm.nih.gov/pmc/blobs/3040/7923655/5903d14bddd2/12935_2021_1839_Fig3_HTML.jpg
https://cdn.ncbi.nlm.nih.gov/pmc/blobs/3040/7923655/429c3513da82/12935_2021_1839_Fig4_HTML.jpg
https://cdn.ncbi.nlm.nih.gov/pmc/blobs/3040/7923655/2faf518335ad/12935_2021_1839_Fig1_HTML.jpg
https://cdn.ncbi.nlm.nih.gov/pmc/blobs/3040/7923655/b0a852419ca6/12935_2021_1839_Fig2_HTML.jpg
https://cdn.ncbi.nlm.nih.gov/pmc/blobs/3040/7923655/5903d14bddd2/12935_2021_1839_Fig3_HTML.jpg
https://cdn.ncbi.nlm.nih.gov/pmc/blobs/3040/7923655/429c3513da82/12935_2021_1839_Fig4_HTML.jpg

相似文献

1
Comprehensive analysis of the transcriptome-wide mA methylome in invasive malignant pleomorphic adenoma.侵袭性恶性多形性腺瘤中转录组范围的 mA 甲基化组的综合分析。
Cancer Cell Int. 2021 Mar 2;21(1):142. doi: 10.1186/s12935-021-01839-6.
2
Transcriptome-wide N-methyladenosine methylation profile of atherosclerosis in mice.小鼠动脉粥样硬化的转录组范围内 N6-甲基腺苷甲基化图谱。
BMC Genomics. 2023 Dec 14;24(1):774. doi: 10.1186/s12864-023-09878-1.
3
Transcriptome-wide N -methyladenosine methylome profiling of porcine muscle and adipose tissues reveals a potential mechanism for transcriptional regulation and differential methylation pattern.猪肌肉和脂肪组织的全转录组N - 甲基腺苷甲基化组分析揭示了转录调控和差异甲基化模式的潜在机制。
BMC Genomics. 2017 Apr 28;18(1):336. doi: 10.1186/s12864-017-3719-1.
4
Integrated Study of Transcriptome-wide mA Methylome Reveals Novel Insights Into the Character and Function of mA Methylation During Yak Adipocyte Differentiation.全转录组 mA 甲基化组的综合研究揭示了牦牛脂肪细胞分化过程中 mA 甲基化的特征和功能的新见解。
Front Cell Dev Biol. 2021 Dec 3;9:689067. doi: 10.3389/fcell.2021.689067. eCollection 2021.
5
Integrated weighted gene coexpression network analysis identifies Frizzled 2 (FZD2) as a key gene in invasive malignant pleomorphic adenoma.整合加权基因共表达网络分析鉴定卷曲蛋白 2(FZD2)为侵袭性恶性多形性腺瘤的关键基因。
J Transl Med. 2022 Jan 5;20(1):15. doi: 10.1186/s12967-021-03204-7.
6
Transcriptome-Wide Map of N-Methyladenosine Methylome Profiling in Human Bladder Cancer.人膀胱癌中N-甲基腺苷甲基化组图谱的全转录组范围图谱
Front Oncol. 2021 Nov 15;11:717622. doi: 10.3389/fonc.2021.717622. eCollection 2021.
7
Comprehensive analysis of transcriptome-wide N6-methyladenosine methylomes in the Barrett's esophagus in rats.大鼠巴雷特食管中转录组范围的N6-甲基腺苷甲基化组的综合分析。
Genomics. 2023 Sep;115(5):110687. doi: 10.1016/j.ygeno.2023.110687. Epub 2023 Jul 16.
8
Validated Impacts of N6-Methyladenosine Methylated mRNAs on Apoptosis and Angiogenesis in Myocardial Infarction Based on MeRIP-Seq Analysis.基于MeRIP-Seq分析的N6-甲基腺苷甲基化mRNA对心肌梗死细胞凋亡和血管生成的验证影响
Front Mol Biosci. 2022 Jan 28;8:789923. doi: 10.3389/fmolb.2021.789923. eCollection 2021.
9
Dynamic alterations of the transcriptome-wide mA methylome in cytogenetically normal acute myeloid leukaemia during initial diagnosis and relapse.细胞遗传学正常的急性髓系白血病在初诊和复发期间全转录组 mA 甲基化组的动态变化
Genomics. 2023 Nov;115(6):110725. doi: 10.1016/j.ygeno.2023.110725. Epub 2023 Oct 13.
10
Transcriptome-Wide -Methyladenosine (mA) Methylome Profiling of Heat Stress in Pak-choi ( ssp. ).小白菜(亚种)热胁迫的全转录组N6-甲基腺苷(m⁶A)甲基化组分析
Plants (Basel). 2020 Aug 22;9(9):1080. doi: 10.3390/plants9091080.

引用本文的文献

1
Pan-cancer Analysis Reveals m6A Variation and Cell-specific Regulatory Network in Different Cancer Types.泛癌症分析揭示了不同癌症类型中 m6A 变异和细胞特异性调控网络。
Genomics Proteomics Bioinformatics. 2024 Oct 15;22(4). doi: 10.1093/gpbjnl/qzae052.
2
Synchronous profiling of mRNA N6-methyladenosine modifications and mRNA expression in high-grade serous ovarian cancer: a pilot study.在高级别浆液性卵巢癌中同步分析 mRNA N6-甲基腺苷修饰和 mRNA 表达:一项初步研究。
Sci Rep. 2024 May 7;14(1):10427. doi: 10.1038/s41598-024-60975-x.
3
YTHDF2 promotes gallbladder cancer progression and gemcitabine resistance via m6A-dependent DAPK3 degradation.

本文引用的文献

1
Highly Efficient Separation of Methylated Peptides Utilizing Selective Complexation between Lysine and 18-Crown-6.利用赖氨酸与 18-冠醚-6 之间的选择性络合实现甲基化肽的高效分离。
Anal Chem. 2020 Dec 1;92(23):15663-15670. doi: 10.1021/acs.analchem.0c04158. Epub 2020 Nov 10.
2
mTOR-targeted cancer therapy: great target but disappointing clinical outcomes, why?mTOR 靶向癌症治疗:伟大的靶点但令人失望的临床结局,为何?
Front Med. 2021 Apr;15(2):221-231. doi: 10.1007/s11684-020-0812-7. Epub 2020 Nov 9.
3
YTHDF3 Induces the Translation of mA-Enriched Gene Transcripts to Promote Breast Cancer Brain Metastasis.
YTHDF2 通过 m6A 依赖的 DAPK3 降解促进胆囊癌进展和吉西他滨耐药。
Cancer Sci. 2023 Nov;114(11):4299-4313. doi: 10.1111/cas.15953. Epub 2023 Sep 12.
4
GPX8 deficiency-induced oxidative stress reprogrammed m6A epitranscriptome of oral cancer cells.GPX8 缺乏诱导的氧化应激重编程口腔癌细胞的 m6A 转录组。
Epigenetics. 2023 Dec;18(1):2208707. doi: 10.1080/15592294.2023.2208707.
5
Identification of m6a-related signature genes in esophageal squamous cell carcinoma by machine learning method.通过机器学习方法鉴定食管鳞状细胞癌中与m6a相关的特征基因
Front Genet. 2023 Jan 17;14:1079795. doi: 10.3389/fgene.2023.1079795. eCollection 2023.
6
Transcriptome-wide mA methylome analysis uncovered the changes of mA modification in oral pre-malignant cells compared with normal oral epithelial cells.全转录组mA甲基化组分析揭示了与正常口腔上皮细胞相比,口腔癌前细胞中mA修饰的变化。
Front Oncol. 2022 Sep 28;12:939449. doi: 10.3389/fonc.2022.939449. eCollection 2022.
7
m6A Topological Transition Coupled to Developmental Regulation of Gene Expression During Mammalian Tissue Development.N6-甲基腺嘌呤拓扑转变与哺乳动物组织发育过程中基因表达的发育调控相关联。
Front Cell Dev Biol. 2022 Jul 5;10:916423. doi: 10.3389/fcell.2022.916423. eCollection 2022.
8
m6A Regulator-Mediated RNA Methylation Modification Patterns are Involved in the Pathogenesis and Immune Microenvironment of Depression.m6A调节因子介导的RNA甲基化修饰模式参与抑郁症的发病机制和免疫微环境
Front Genet. 2022 Apr 11;13:865695. doi: 10.3389/fgene.2022.865695. eCollection 2022.
9
Global profiling reveals common and distinct N6-methyladenosine (m6A) regulation of innate immune responses during bacterial and viral infections.全球分析揭示了在细菌和病毒感染过程中 N6-甲基腺苷(m6A)对先天免疫反应的共同和独特调节作用。
Cell Death Dis. 2022 Mar 14;13(3):234. doi: 10.1038/s41419-022-04681-4.
10
Integrated weighted gene coexpression network analysis identifies Frizzled 2 (FZD2) as a key gene in invasive malignant pleomorphic adenoma.整合加权基因共表达网络分析鉴定卷曲蛋白 2(FZD2)为侵袭性恶性多形性腺瘤的关键基因。
J Transl Med. 2022 Jan 5;20(1):15. doi: 10.1186/s12967-021-03204-7.
YTHDF3 通过诱导富含 mA 的基因转录本的翻译促进乳腺癌脑转移。
Cancer Cell. 2020 Dec 14;38(6):857-871.e7. doi: 10.1016/j.ccell.2020.10.004. Epub 2020 Oct 29.
4
Comprehensive analysis of transcriptome-wide mA methylome in the anterior capsule of the lens of high myopia patients.高度近视患者晶状体前囊转录组范围内 mA 甲基组的综合分析。
Epigenetics. 2021 Sep;16(9):955-968. doi: 10.1080/15592294.2020.1834917. Epub 2020 Oct 27.
5
The role of m6A-related genes in the prognosis and immune microenvironment of pancreatic adenocarcinoma.m6A相关基因在胰腺腺癌预后及免疫微环境中的作用
PeerJ. 2020 Sep 28;8:e9602. doi: 10.7717/peerj.9602. eCollection 2020.
6
Role of succinate dehydrogenase deficiency and oncometabolites in gastrointestinal stromal tumors.琥珀酸脱氢酶缺乏症和肿瘤代谢物在胃肠道间质瘤中的作用。
World J Gastroenterol. 2020 Sep 14;26(34):5074-5089. doi: 10.3748/wjg.v26.i34.5074.
7
mA mRNA methylation analysis provides novel insights into heat stress responses in the liver tissue of sheep.甲基化mRNA分析为绵羊肝脏组织热应激反应提供了新见解。
Genomics. 2021 Jan;113(1 Pt 2):484-492. doi: 10.1016/j.ygeno.2020.09.038. Epub 2020 Sep 23.
8
Downregulation of m A reader YTHDC2 promotes tumor progression and predicts poor prognosis in non-small cell lung cancer.m A 读者 YTHDC2 的下调促进非小细胞肺癌的肿瘤进展并预测不良预后。
Thorac Cancer. 2020 Nov;11(11):3269-3279. doi: 10.1111/1759-7714.13667. Epub 2020 Sep 21.
9
mA RNA Methylation in Cardiovascular Diseases.mRNA 甲基化在心血管疾病中的作用。
Mol Ther. 2020 Oct 7;28(10):2111-2119. doi: 10.1016/j.ymthe.2020.08.010. Epub 2020 Aug 19.
10
Caveolin-1-mediated sphingolipid oncometabolism underlies a metabolic vulnerability of prostate cancer.窖蛋白-1 介导的神经酰胺代谢重编程是前列腺癌代谢脆弱性的基础。
Nat Commun. 2020 Aug 27;11(1):4279. doi: 10.1038/s41467-020-17645-z.