• 文献检索
  • 文档翻译
  • 深度研究
  • 学术资讯
  • Suppr Zotero 插件Zotero 插件
  • 邀请有礼
  • 套餐&价格
  • 历史记录
应用&插件
Suppr Zotero 插件Zotero 插件浏览器插件Mac 客户端Windows 客户端微信小程序
定价
高级版会员购买积分包购买API积分包
服务
文献检索文档翻译深度研究API 文档MCP 服务
关于我们
关于 Suppr公司介绍联系我们用户协议隐私条款
关注我们

Suppr 超能文献

核心技术专利:CN118964589B侵权必究
粤ICP备2023148730 号-1Suppr @ 2026

文献检索

告别复杂PubMed语法,用中文像聊天一样搜索,搜遍4000万医学文献。AI智能推荐,让科研检索更轻松。

立即免费搜索

文件翻译

保留排版,准确专业,支持PDF/Word/PPT等文件格式,支持 12+语言互译。

免费翻译文档

深度研究

AI帮你快速写综述,25分钟生成高质量综述,智能提取关键信息,辅助科研写作。

立即免费体验

卡利林-RAC 控制 ADRN 型神经母细胞瘤的核迁移。

Kalirin-RAC controls nucleokinetic migration in ADRN-type neuroblastoma.

机构信息

Department of Neuroblastoma Genomics, Hopp-Children's Cancer Center at the (NCT) Nationales Centrum für Tumorerkrankungen Heidelberg (KiTZ), Heidelberg, Germany

Department of Neuroblastoma Genomics, Hopp-Children's Cancer Center at the (NCT) Nationales Centrum für Tumorerkrankungen Heidelberg (KiTZ), Heidelberg, Germany.

出版信息

Life Sci Alliance. 2021 Mar 3;4(5). doi: 10.26508/lsa.201900332. Print 2021 May.

DOI:10.26508/lsa.201900332
PMID:33658318
原文链接:https://pmc.ncbi.nlm.nih.gov/articles/PMC8017594/
Abstract

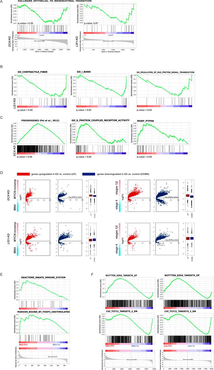
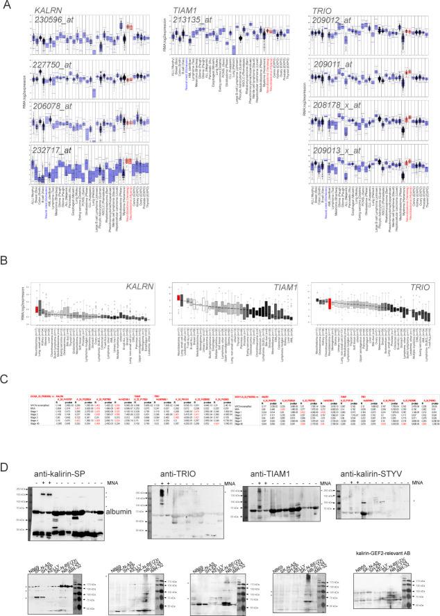
The migrational propensity of neuroblastoma is affected by cell identity, but the mechanisms behind the divergence remain unknown. Using RNAi and time-lapse imaging, we show that ADRN-type NB cells exhibit RAC1- and kalirin-dependent nucleokinetic (NUC) migration that relies on several integral components of neuronal migration. Inhibition of NUC migration by RAC1 and kalirin-GEF1 inhibitors occurs without hampering cell proliferation and ADRN identity. Using three clinically relevant expression dichotomies, we reveal that most of up-regulated mRNAs in RAC1- and kalirin-GEF1-suppressed ADRN-type NB cells are associated with low-risk characteristics. The computational analysis shows that, in a context of overall gene set poverty, the upregulomes in RAC1- and kalirin-GEF1-suppressed ADRN-type cells are a batch of AU-rich element-containing mRNAs, which suggests a link between NUC migration and mRNA stability. Gene set enrichment analysis-based search for vulnerabilities reveals prospective weak points in RAC1- and kalirin-GEF1-suppressed ADRN-type NB cells, including activities of H3K27- and DNA methyltransferases. Altogether, these data support the introduction of NUC inhibitors into cancer treatment research.

摘要

神经母细胞瘤的迁移倾向受细胞身份的影响,但背后的机制仍不清楚。通过 RNAi 和延时成像,我们表明 ADRN 型 NB 细胞表现出 Rac1 和 kalirin 依赖性核动力(NUC)迁移,这依赖于神经元迁移的几个整体组成部分。Rac1 和 kalirin-GEF1 抑制剂对 NUC 迁移的抑制不会妨碍细胞增殖和 ADRN 身份。使用三种临床相关的表达二分法,我们揭示了 Rac1 和 kalirin-GEF1 抑制的 ADRN 型 NB 细胞中上调的大多数 mRNAs 与低风险特征相关。计算分析表明,在整体基因集匮乏的情况下,Rac1 和 kalirin-GEF1 抑制的 ADRN 型细胞中的上调组是一批富含 AU 元件的 mRNAs,这表明 NUC 迁移和 mRNA 稳定性之间存在联系。基于基因集富集分析的脆弱性搜索揭示了 Rac1 和 kalirin-GEF1 抑制的 ADRN 型 NB 细胞中的潜在弱点,包括 H3K27 和 DNA 甲基转移酶的活性。总之,这些数据支持将 NUC 抑制剂引入癌症治疗研究。

https://cdn.ncbi.nlm.nih.gov/pmc/blobs/7d65/8017594/b7bed80a26df/LSA-2019-00332_FigS11.jpg
https://cdn.ncbi.nlm.nih.gov/pmc/blobs/7d65/8017594/68743ba4956c/LSA-2019-00332_FigS1.jpg
https://cdn.ncbi.nlm.nih.gov/pmc/blobs/7d65/8017594/63b88044f746/LSA-2019-00332_Fig1.jpg
https://cdn.ncbi.nlm.nih.gov/pmc/blobs/7d65/8017594/6f7259cdea88/LSA-2019-00332_Fig2.jpg
https://cdn.ncbi.nlm.nih.gov/pmc/blobs/7d65/8017594/3c3e1cb3b4df/LSA-2019-00332_FigS2.jpg
https://cdn.ncbi.nlm.nih.gov/pmc/blobs/7d65/8017594/be7481ad73d3/LSA-2019-00332_Fig3.jpg
https://cdn.ncbi.nlm.nih.gov/pmc/blobs/7d65/8017594/2026a3dda410/LSA-2019-00332_FigS3.jpg
https://cdn.ncbi.nlm.nih.gov/pmc/blobs/7d65/8017594/eee8154ec0ea/LSA-2019-00332_Fig4.jpg
https://cdn.ncbi.nlm.nih.gov/pmc/blobs/7d65/8017594/c17743cd16e7/LSA-2019-00332_FigS4.jpg
https://cdn.ncbi.nlm.nih.gov/pmc/blobs/7d65/8017594/967f6565a487/LSA-2019-00332_FigS5.jpg
https://cdn.ncbi.nlm.nih.gov/pmc/blobs/7d65/8017594/45b3455e1313/LSA-2019-00332_Fig5.jpg
https://cdn.ncbi.nlm.nih.gov/pmc/blobs/7d65/8017594/a54f892d6202/LSA-2019-00332_FigS6.jpg
https://cdn.ncbi.nlm.nih.gov/pmc/blobs/7d65/8017594/72344b3917e1/LSA-2019-00332_FigS7.jpg
https://cdn.ncbi.nlm.nih.gov/pmc/blobs/7d65/8017594/29278e2d30eb/LSA-2019-00332_FigS8.jpg
https://cdn.ncbi.nlm.nih.gov/pmc/blobs/7d65/8017594/68dd1d79a8f5/LSA-2019-00332_Fig6.jpg
https://cdn.ncbi.nlm.nih.gov/pmc/blobs/7d65/8017594/82377cdf304a/LSA-2019-00332_FigS9.jpg
https://cdn.ncbi.nlm.nih.gov/pmc/blobs/7d65/8017594/acbd8abb7c5c/LSA-2019-00332_FigS10.jpg
https://cdn.ncbi.nlm.nih.gov/pmc/blobs/7d65/8017594/7c6c134f418b/LSA-2019-00332_Fig7.jpg
https://cdn.ncbi.nlm.nih.gov/pmc/blobs/7d65/8017594/b7bed80a26df/LSA-2019-00332_FigS11.jpg
https://cdn.ncbi.nlm.nih.gov/pmc/blobs/7d65/8017594/68743ba4956c/LSA-2019-00332_FigS1.jpg
https://cdn.ncbi.nlm.nih.gov/pmc/blobs/7d65/8017594/63b88044f746/LSA-2019-00332_Fig1.jpg
https://cdn.ncbi.nlm.nih.gov/pmc/blobs/7d65/8017594/6f7259cdea88/LSA-2019-00332_Fig2.jpg
https://cdn.ncbi.nlm.nih.gov/pmc/blobs/7d65/8017594/3c3e1cb3b4df/LSA-2019-00332_FigS2.jpg
https://cdn.ncbi.nlm.nih.gov/pmc/blobs/7d65/8017594/be7481ad73d3/LSA-2019-00332_Fig3.jpg
https://cdn.ncbi.nlm.nih.gov/pmc/blobs/7d65/8017594/2026a3dda410/LSA-2019-00332_FigS3.jpg
https://cdn.ncbi.nlm.nih.gov/pmc/blobs/7d65/8017594/eee8154ec0ea/LSA-2019-00332_Fig4.jpg
https://cdn.ncbi.nlm.nih.gov/pmc/blobs/7d65/8017594/c17743cd16e7/LSA-2019-00332_FigS4.jpg
https://cdn.ncbi.nlm.nih.gov/pmc/blobs/7d65/8017594/967f6565a487/LSA-2019-00332_FigS5.jpg
https://cdn.ncbi.nlm.nih.gov/pmc/blobs/7d65/8017594/45b3455e1313/LSA-2019-00332_Fig5.jpg
https://cdn.ncbi.nlm.nih.gov/pmc/blobs/7d65/8017594/a54f892d6202/LSA-2019-00332_FigS6.jpg
https://cdn.ncbi.nlm.nih.gov/pmc/blobs/7d65/8017594/72344b3917e1/LSA-2019-00332_FigS7.jpg
https://cdn.ncbi.nlm.nih.gov/pmc/blobs/7d65/8017594/29278e2d30eb/LSA-2019-00332_FigS8.jpg
https://cdn.ncbi.nlm.nih.gov/pmc/blobs/7d65/8017594/68dd1d79a8f5/LSA-2019-00332_Fig6.jpg
https://cdn.ncbi.nlm.nih.gov/pmc/blobs/7d65/8017594/82377cdf304a/LSA-2019-00332_FigS9.jpg
https://cdn.ncbi.nlm.nih.gov/pmc/blobs/7d65/8017594/acbd8abb7c5c/LSA-2019-00332_FigS10.jpg
https://cdn.ncbi.nlm.nih.gov/pmc/blobs/7d65/8017594/7c6c134f418b/LSA-2019-00332_Fig7.jpg
https://cdn.ncbi.nlm.nih.gov/pmc/blobs/7d65/8017594/b7bed80a26df/LSA-2019-00332_FigS11.jpg

相似文献

1
Kalirin-RAC controls nucleokinetic migration in ADRN-type neuroblastoma.卡利林-RAC 控制 ADRN 型神经母细胞瘤的核迁移。
Life Sci Alliance. 2021 Mar 3;4(5). doi: 10.26508/lsa.201900332. Print 2021 May.
2
Induction of lamellipodia by Kalirin does not require its guanine nucleotide exchange factor activity.Kalirin诱导片状伪足并不需要其鸟嘌呤核苷酸交换因子活性。
Exp Cell Res. 2005 Jul 15;307(2):402-17. doi: 10.1016/j.yexcr.2005.03.024. Epub 2005 Apr 21.
3
Kalirin promotes neointimal hyperplasia by activating Rac in smooth muscle cells.卡利林通过激活平滑肌细胞中的 Rac 促进内膜增生。
Arterioscler Thromb Vasc Biol. 2013 Apr;33(4):702-8. doi: 10.1161/ATVBAHA.112.300234. Epub 2013 Jan 3.
4
Arf6 recruits the Rac GEF Kalirin to the plasma membrane facilitating Rac activation.Arf6将Rac鸟嘌呤核苷酸交换因子Kalirin招募至质膜,促进Rac激活。
BMC Cell Biol. 2007 Jul 18;8:29. doi: 10.1186/1471-2121-8-29.
5
Kalirin, a GEF for Rac1, plays an important role in FSTL-1-mediated glucose uptake in skeletal muscle cells.Kalirin是一种Rac1鸟嘌呤核苷酸交换因子(GEF),在FSTL-1介导的骨骼肌细胞葡萄糖摄取中发挥重要作用。
Cell Signal. 2017 Jan;29:150-157. doi: 10.1016/j.cellsig.2016.10.013. Epub 2016 Oct 29.
6
Kalirin is involved in epileptogenesis by modulating the activity of the Rac1 signaling pathway.钙调蛋白激酶Ⅱ在调节 Rac1 信号通路活性中参与癫痫发生。
J Chem Neuroanat. 2023 Sep;131:102289. doi: 10.1016/j.jchemneu.2023.102289. Epub 2023 May 17.
7
The N-terminal DH-PH domain of Trio induces cell spreading and migration by regulating lamellipodia dynamics in a Rac1-dependent fashion.Trio 的 N 端 DH-PH 结构域通过调控依赖 Rac1 的片状伪足动力学来诱导细胞铺展和迁移。
PLoS One. 2012;7(1):e29912. doi: 10.1371/journal.pone.0029912. Epub 2012 Jan 6.
8
Targeting and activation of Rac1 are mediated by the exchange factor beta-Pix.Rac1的靶向作用和激活由交换因子β-Pix介导。
J Cell Biol. 2006 Feb 27;172(5):759-69. doi: 10.1083/jcb.200509096. Epub 2006 Feb 21.
9
Kalirin Dbl-homology guanine nucleotide exchange factor 1 domain initiates new axon outgrowths via RhoG-mediated mechanisms.卡里林双同源鸟嘌呤核苷酸交换因子1结构域通过RhoG介导的机制启动新的轴突生长。
J Neurosci. 2002 Aug 15;22(16):6980-90. doi: 10.1523/JNEUROSCI.22-16-06980.2002.
10
Trio and Kalirin as unique enactors of Rho/Rac spatiotemporal precision.三聚体和 Kalirin 作为 Rho/Rac 时空精度的独特执行者。
Cell Signal. 2022 Oct;98:110416. doi: 10.1016/j.cellsig.2022.110416. Epub 2022 Jul 22.

引用本文的文献

1
SOX11 regulates SWI/SNF complex components as member of the adrenergic neuroblastoma core regulatory circuitry.SOX11 通过作为儿茶酚胺神经母细胞瘤核心调控回路的成员调节 SWI/SNF 复合物组件。
Nat Commun. 2023 Mar 7;14(1):1267. doi: 10.1038/s41467-023-36735-2.
2
From DNA Copy Number Gains and Tumor Dependencies to Novel Therapeutic Targets for High-Risk Neuroblastoma.从DNA拷贝数增加和肿瘤依赖性到高危神经母细胞瘤的新型治疗靶点
J Pers Med. 2021 Dec 3;11(12):1286. doi: 10.3390/jpm11121286.
3
Kalirin as a Novel Treatment Target for Cognitive Dysfunction in Schizophrenia.

本文引用的文献

1
Super enhancers define regulatory subtypes and cell identity in neuroblastoma.超级增强子定义神经母细胞瘤的调控亚型和细胞身份。
Nat Cancer. 2021 Jan;2(1):114-128. doi: 10.1038/s43018-020-00145-w. Epub 2020 Dec 7.
2
Molecular characterization of a 1p36 chromosomal duplication and in utero interference define ENO1 as a candidate gene for polymicrogyria.1p36 染色体重复的分子特征及宫内干扰将 ENO1 定义为巨脑回畸形的候选基因。
Eur J Hum Genet. 2020 Dec;28(12):1703-1713. doi: 10.1038/s41431-020-0659-z. Epub 2020 Jun 2.
3
19p loss is significantly enriched in older age neuroblastoma patients and correlates with poor prognosis.
卡里林作为精神分裂症认知功能障碍的新型治疗靶点
CNS Drugs. 2022 Jan;36(1):1-16. doi: 10.1007/s40263-021-00884-z. Epub 2021 Dec 20.
19号染色体短臂缺失在老年神经母细胞瘤患者中显著富集,且与预后不良相关。
NPJ Genom Med. 2020 Apr 15;5:18. doi: 10.1038/s41525-020-0125-4. eCollection 2020.
4
Organotypic tumor slice cultures provide a versatile platform for immuno-oncology and drug discovery.器官型肿瘤切片培养为免疫肿瘤学和药物发现提供了一个多功能平台。
Oncoimmunology. 2019 Oct 10;8(12):e1670019. doi: 10.1080/2162402X.2019.1670019. eCollection 2019.
5
MYCN-enhanced Oxidative and Glycolytic Metabolism Reveals Vulnerabilities for Targeting Neuroblastoma.MYCN增强的氧化和糖酵解代谢揭示了靶向神经母细胞瘤的脆弱性。
iScience. 2019 Nov 22;21:188-204. doi: 10.1016/j.isci.2019.10.020. Epub 2019 Oct 11.
6
Etv1 Controls the Establishment of Non-overlapping Motor Innervation of Neighboring Facial Muscles during Development.Etv1 控制发育过程中相邻面部肌肉非重叠运动神经支配的建立。
Cell Rep. 2019 Oct 8;29(2):437-452.e4. doi: 10.1016/j.celrep.2019.08.078.
7
Spatiotemporal structure of cell fate decisions in murine neural crest.鼠神经嵴细胞命运决定的时空结构。
Science. 2019 Jun 7;364(6444). doi: 10.1126/science.aas9536.
8
Growth Arrest Triggers Extra-Cell Cycle Regulatory Function in Neurons: Possible Involvement of p27 in Membrane Trafficking as Well as Cytoskeletal Regulation.生长停滞触发神经元中的细胞周期外调节功能:p27可能参与膜运输以及细胞骨架调节。
Front Cell Dev Biol. 2019 Apr 26;7:64. doi: 10.3389/fcell.2019.00064. eCollection 2019.
9
Hijacking of Embryonic Programs by Neural Crest-Derived Neuroblastoma: From Physiological Migration to Metastatic Dissemination.神经嵴衍生的神经母细胞瘤对胚胎程序的劫持:从生理性迁移到转移性播散
Front Mol Neurosci. 2019 Mar 1;12:52. doi: 10.3389/fnmol.2019.00052. eCollection 2019.
10
Evolution of the Rho guanine nucleotide exchange factors Kalirin and Trio and their gene expression in Xenopus development.Rho鸟嘌呤核苷酸交换因子卡里林和三联蛋白的进化及其在非洲爪蟾发育过程中的基因表达
Gene Expr Patterns. 2019 Jun;32:18-27. doi: 10.1016/j.gep.2019.02.004. Epub 2019 Mar 4.