• 文献检索
  • 文档翻译
  • 深度研究
  • 学术资讯
  • Suppr Zotero 插件Zotero 插件
  • 邀请有礼
  • 套餐&价格
  • 历史记录
应用&插件
Suppr Zotero 插件Zotero 插件浏览器插件Mac 客户端Windows 客户端微信小程序
定价
高级版会员购买积分包购买API积分包
服务
文献检索文档翻译深度研究API 文档MCP 服务
关于我们
关于 Suppr公司介绍联系我们用户协议隐私条款
关注我们

Suppr 超能文献

核心技术专利:CN118964589B侵权必究
粤ICP备2023148730 号-1Suppr @ 2026

文献检索

告别复杂PubMed语法,用中文像聊天一样搜索,搜遍4000万医学文献。AI智能推荐,让科研检索更轻松。

立即免费搜索

文件翻译

保留排版,准确专业,支持PDF/Word/PPT等文件格式,支持 12+语言互译。

免费翻译文档

深度研究

AI帮你快速写综述,25分钟生成高质量综述,智能提取关键信息,辅助科研写作。

立即免费体验

长链非编码RNA CAR10通过调控miR-892a/GJB2通路促进非小细胞肺癌细胞的迁移和侵袭。

Long Non-Coding RNA CAR10 Facilitates Non-Small Cell Lung Cancer Cell Migration and Invasion by Modulating the miR-892a/GJB2 Pathway.

作者信息

Li Shanshan, Liu Yize, Qiu Guanzhen, Luo Yinzhou, Luan Lan, Xu Tiance, Wang Yong, Xia Shuyue

机构信息

Respiratory Department, Central Hospital Affiliated to Shenyang Medical College, Shenyang, Liaoning, 110024, People's Republic of China.

4th Department of Orthopedics, Central Hospital Affiliated to Shenyang Medical College, Shenyang, Liaoning, 110024, People's Republic of China.

出版信息

Cancer Manag Res. 2021 Feb 25;13:1967-1979. doi: 10.2147/CMAR.S287386. eCollection 2021.

DOI:10.2147/CMAR.S287386
PMID:33664589
原文链接:https://pmc.ncbi.nlm.nih.gov/articles/PMC7923957/
Abstract

INTRODUCTION

Non-coding RNAs, including long non-coding (lnc)RNAs and microRNAs (miRs), play crucial roles in numerous malignant tumors, including non-small cell lung cancer (NSCLC).

METHODS

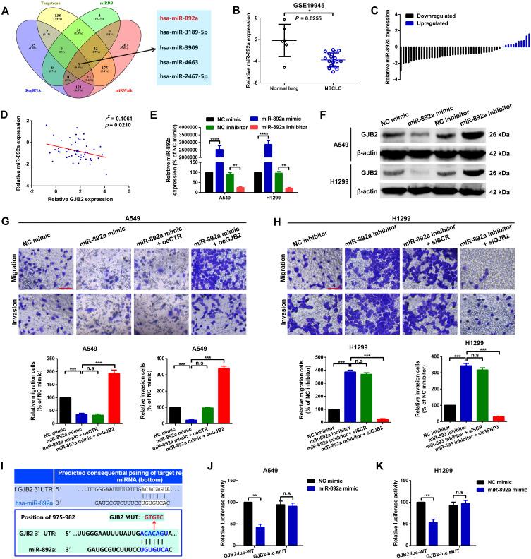
The expression levels of chromatin-associated RNA Intergenic 10 (CAR10), gap junction protein beta 2 (GJB2) and miR-892a in NSCLC were evaluated by reanalyzing three Gene Expression Omnibus (GEO) datasets, and performing reverse transcription-quantitative PCR, immunohistochemistry staining and Western blot analysis, accordingly. Functionally, Transwell and Matrigel assays were performed to measure changes in the migration and invasion abilities of the A549 and H1299 cell lines. The targeted binding effects between CAR10 and miR-892a, as well as between miR-892a and GJB2 were confirmed by conducting dual-luciferase reporter and RNA pull-down assays, respectively.

RESULTS

The present study demonstrated that CAR10 was upregulated in patients with NSCLC, which was also associated with a poor prognosis. Functionally, CAR10 was confirmed to be oncogenic and promoted NSCLC cell migration and invasion, using overexpression and knockdown Transwell assays. Furthermore, GJB2 expression was revealed to be upregulated and was positively correlated with CAR10 expression in NSCLC. A further mechanistic study revealed that GJB2 was a downstream target of CAR10, which induced the migration and invasive potential of the A549 and H1299 cell lines. More specifically, miR-892a was found to serve as a bridge between CAR10 and GJB2, via similar miRNA response elements. The RNA pull-down and luciferase assays indicated that miR-892a directly binds both CAR10 and GJB2.

CONCLUSION

CAR10 promoted NSCLC cell migration and invasion by upregulating GJB2 and sponging miR-892a. These findings illustrated that the CAR10/miR-892a/GJB2 axis may be a novel molecular target for the treatment of NSCLC.

摘要

引言

非编码RNA,包括长链非编码(lnc)RNA和微小RNA(miR),在包括非小细胞肺癌(NSCLC)在内的众多恶性肿瘤中发挥着关键作用。

方法

通过重新分析三个基因表达综合数据库(GEO)数据集,并相应地进行逆转录定量PCR、免疫组织化学染色和蛋白质印迹分析,评估NSCLC中染色质相关RNA基因间10(CAR10)、间隙连接蛋白β2(GJB2)和miR-892a的表达水平。在功能上,进行Transwell和基质胶实验以检测A549和H1299细胞系迁移和侵袭能力的变化。分别通过双荧光素酶报告基因实验和RNA下拉实验证实了CAR10与miR-892a之间以及miR-892a与GJB2之间的靶向结合作用。

结果

本研究表明,NSCLC患者中CAR10表达上调,这也与预后不良相关。在功能上,通过过表达和敲低Transwell实验证实CAR10具有致癌性并促进NSCLC细胞迁移和侵袭。此外,NSCLC中GJB2表达上调且与CAR10表达呈正相关。进一步的机制研究表明,GJB2是CAR10的下游靶点,可诱导A549和H1299细胞系的迁移和侵袭潜能。更具体地说,发现miR-892a通过相似的微小RNA反应元件在CAR10和GJB2之间起桥梁作用。RNA下拉实验和荧光素酶实验表明,miR-892a直接与CAR10和GJB2结合。

结论

CAR10通过上调GJB2和结合miR-892a促进NSCLC细胞迁移和侵袭。这些发现表明,CAR10/miR-892a/GJB2轴可能是治疗NSCLC的新分子靶点。

https://cdn.ncbi.nlm.nih.gov/pmc/blobs/f4e2/7923957/9793853219c2/CMAR-13-1967-g0007.jpg
https://cdn.ncbi.nlm.nih.gov/pmc/blobs/f4e2/7923957/01e663c7b190/CMAR-13-1967-g0001.jpg
https://cdn.ncbi.nlm.nih.gov/pmc/blobs/f4e2/7923957/f459fc6e4338/CMAR-13-1967-g0002.jpg
https://cdn.ncbi.nlm.nih.gov/pmc/blobs/f4e2/7923957/48358e9a2fe0/CMAR-13-1967-g0003.jpg
https://cdn.ncbi.nlm.nih.gov/pmc/blobs/f4e2/7923957/5d3ddf5c8ba0/CMAR-13-1967-g0004.jpg
https://cdn.ncbi.nlm.nih.gov/pmc/blobs/f4e2/7923957/e8eae76ed01f/CMAR-13-1967-g0005.jpg
https://cdn.ncbi.nlm.nih.gov/pmc/blobs/f4e2/7923957/f5610f59fb53/CMAR-13-1967-g0006.jpg
https://cdn.ncbi.nlm.nih.gov/pmc/blobs/f4e2/7923957/9793853219c2/CMAR-13-1967-g0007.jpg
https://cdn.ncbi.nlm.nih.gov/pmc/blobs/f4e2/7923957/01e663c7b190/CMAR-13-1967-g0001.jpg
https://cdn.ncbi.nlm.nih.gov/pmc/blobs/f4e2/7923957/f459fc6e4338/CMAR-13-1967-g0002.jpg
https://cdn.ncbi.nlm.nih.gov/pmc/blobs/f4e2/7923957/48358e9a2fe0/CMAR-13-1967-g0003.jpg
https://cdn.ncbi.nlm.nih.gov/pmc/blobs/f4e2/7923957/5d3ddf5c8ba0/CMAR-13-1967-g0004.jpg
https://cdn.ncbi.nlm.nih.gov/pmc/blobs/f4e2/7923957/e8eae76ed01f/CMAR-13-1967-g0005.jpg
https://cdn.ncbi.nlm.nih.gov/pmc/blobs/f4e2/7923957/f5610f59fb53/CMAR-13-1967-g0006.jpg
https://cdn.ncbi.nlm.nih.gov/pmc/blobs/f4e2/7923957/9793853219c2/CMAR-13-1967-g0007.jpg

相似文献

1
Long Non-Coding RNA CAR10 Facilitates Non-Small Cell Lung Cancer Cell Migration and Invasion by Modulating the miR-892a/GJB2 Pathway.长链非编码RNA CAR10通过调控miR-892a/GJB2通路促进非小细胞肺癌细胞的迁移和侵袭。
Cancer Manag Res. 2021 Feb 25;13:1967-1979. doi: 10.2147/CMAR.S287386. eCollection 2021.
2
circ_0006528 promotes nonsmall cell lung cancer progression by sponging miR-892a and regulating NRAS expression.环状RNA_0006528通过吸附miR-892a并调节NRAS表达促进非小细胞肺癌进展。
Anticancer Drugs. 2025 Apr 1;36(4):261-270. doi: 10.1097/CAD.0000000000001439. Epub 2023 Nov 16.
3
Long non-coding RNA DANCR promoted non-small cell lung cancer cells metastasis via modulating of miR-1225-3p/ErbB2 signal.长链非编码 RNA DANCR 通过调节 miR-1225-3p/ErbB2 信号促进非小细胞肺癌细胞转移。
Eur Rev Med Pharmacol Sci. 2021 Jan;25(2):758-769. doi: 10.26355/eurrev_202101_24637.
4
Long Intergenic Non-Protein Coding RNA 01089 Weakens Tumor Proliferation, Migration, and Invasion by Sponging miR-3187-3p in Non-Small Cell Lung Cancer.长链基因间非编码RNA 01089通过海绵吸附miR-3187-3p削弱非小细胞肺癌的肿瘤增殖、迁移和侵袭
Cancer Manag Res. 2020 Nov 25;12:12151-12162. doi: 10.2147/CMAR.S258532. eCollection 2020.
5
Long non-coding RNA MIR155HG knockdown suppresses cell proliferation, migration and invasion in NSCLC by upregulating TP53INP1 directly targeted by miR-155-3p and miR-155-5p.长链非编码 RNA MIR155HG 敲低通过直接上调 miR-155-3p 和 miR-155-5p 靶向的 TP53INP1 抑制 NSCLC 细胞增殖、迁移和侵袭。
Eur Rev Med Pharmacol Sci. 2020 May;24(9):4822-4835. doi: 10.26355/eurrev_202005_21171.
6
Long noncoding RNA SNHG7 contributes to cell proliferation, migration, invasion and epithelial to mesenchymal transition in non-small cell lung cancer by regulating miR-449a/TGIF2 axis.长链非编码 RNA SNHG7 通过调控 miR-449a/TGIF2 轴促进非小细胞肺癌细胞增殖、迁移、侵袭及上皮间质转化。
Thorac Cancer. 2020 Feb;11(2):264-276. doi: 10.1111/1759-7714.13245. Epub 2019 Dec 3.
7
lncRNA RPPH1 promotes non-small cell lung cancer progression through the miR-326/WNT2B axis.长链非编码RNA RPPH1通过miR-326/WNT2B轴促进非小细胞肺癌进展。
Oncol Lett. 2020 Oct;20(4):105. doi: 10.3892/ol.2020.11966. Epub 2020 Aug 10.
8
Long non-coding RNA PRNCR1 modulates non-small cell lung cancer cell proliferation, apoptosis, migration, invasion, and EMT through PRNCR1/miR-126-5p/MTDH axis.长链非编码 RNA PRNCR1 通过 PRNCR1/miR-126-5p/MTDH 轴调节非小细胞肺癌细胞的增殖、凋亡、迁移、侵袭和 EMT。
Biosci Rep. 2020 Jul 31;40(7). doi: 10.1042/BSR20193153.
9
LncRNA PCAT18 Promotes Non-Small Cell Lung Cancer Progression by Sponging miR-4319.长链非编码RNA PCAT18通过海绵吸附miR-4319促进非小细胞肺癌进展。
Cancer Manag Res. 2021 May 10;13:3761-3774. doi: 10.2147/CMAR.S298918. eCollection 2021.
10
Long Noncoding RNA CAR10 Contributes to Melanoma Progression By Suppressing miR-125b-5p to Induce RAB3D Expression.长链非编码RNA CAR10通过抑制miR-125b-5p诱导RAB3D表达促进黑色素瘤进展。
Onco Targets Ther. 2020 Jun 29;13:6203-6211. doi: 10.2147/OTT.S249736. eCollection 2020.

引用本文的文献

1
enhances cancer stem cell properties by modulating expression via NF-κB pathway activation in lung adenocarcinoma.通过激活核因子κB(NF-κB)信号通路调控相关表达,增强肺腺癌中癌症干细胞的特性。
Transl Cancer Res. 2025 May 30;14(5):2648-2660. doi: 10.21037/tcr-24-2075. Epub 2025 Apr 27.
2
GJB2 as a novel prognostic biomarker associated with immune infiltration and cuproptosis in ovarian cancer.GJB2作为一种与卵巢癌免疫浸润和铜死亡相关的新型预后生物标志物。
Apoptosis. 2025 May 15. doi: 10.1007/s10495-025-02119-8.
3
Molecular map of disulfidptosis-related genes in lung adenocarcinoma: the perspective toward immune microenvironment and prognosis.

本文引用的文献

1
TCM therapies combined with chemotherapy for preventing recurrence and metastasis in postoperative II to IIIA NSCLC: A protocol for a systematic review and meta-analysis.中药疗法联合化疗预防II至IIIA期非小细胞肺癌术后复发和转移:一项系统评价与荟萃分析方案
Medicine (Baltimore). 2019 Mar;98(9):e14724. doi: 10.1097/MD.0000000000014724.
2
Emerging roles of gap junction proteins connexins in cancer metastasis, chemoresistance and clinical application.缝隙连接蛋白连接子在癌症转移、化疗耐药性及临床应用中的新兴作用。
J Biomed Sci. 2019 Jan 14;26(1):8. doi: 10.1186/s12929-019-0497-x.
3
Long noncoding RNA CAR10 promotes lung adenocarcinoma metastasis via miR-203/30/SNAI axis.
肺腺癌中二硫键相关基因的分子图谱:免疫微环境和预后的角度。
Clin Epigenetics. 2024 Feb 11;16(1):26. doi: 10.1186/s13148-024-01632-y.
4
Recognition and combination of multiple cell-death features showed good predictive value in lung adenocarcinoma.多种细胞死亡特征的识别与组合在肺腺癌中显示出良好的预测价值。
Heliyon. 2023 Nov 17;9(12):e22434. doi: 10.1016/j.heliyon.2023.e22434. eCollection 2023 Dec.
5
N7-methylguanosine-related miRNAs predict hepatocellular carcinoma prognosis and immune therapy.N7-甲基鸟苷相关 miRNA 预测肝细胞癌预后和免疫治疗。
Aging (Albany NY). 2023 Nov 3;15(21):12192-12208. doi: 10.18632/aging.205172.
6
Prognostic Risk Signature and Comprehensive Analyses of Endoplasmic Reticulum Stress-Related Genes in Lung Adenocarcinoma.肺腺癌中内质网应激相关基因的预后风险特征和综合分析。
J Immunol Res. 2022 May 4;2022:6567916. doi: 10.1155/2022/6567916. eCollection 2022.
长链非编码 RNA CAR10 通过 miR-203/30/SNAI 轴促进肺腺癌转移。
Oncogene. 2019 Apr;38(16):3061-3076. doi: 10.1038/s41388-018-0645-x. Epub 2019 Jan 7.
4
miRWalk: An online resource for prediction of microRNA binding sites.miRWalk:一个用于预测 microRNA 结合位点的在线资源。
PLoS One. 2018 Oct 18;13(10):e0206239. doi: 10.1371/journal.pone.0206239. eCollection 2018.
5
Validation of miRNA prognostic power in hepatocellular carcinoma using expression data of independent datasets.使用独立数据集的表达数据验证 miRNA 在肝细胞癌中的预后能力。
Sci Rep. 2018 Jun 15;8(1):9227. doi: 10.1038/s41598-018-27521-y.
6
Long noncoding RNA DANCR, working as a competitive endogenous RNA, promotes ROCK1-mediated proliferation and metastasis via decoying of miR-335-5p and miR-1972 in osteosarcoma.长链非编码 RNA DANCR 通过充当竞争性内源性 RNA 来促进骨肉瘤中的 ROCK1 介导的增殖和转移,通过诱饵 miR-335-5p 和 miR-1972。
Mol Cancer. 2018 May 12;17(1):89. doi: 10.1186/s12943-018-0837-6.
7
Functional Classification and Experimental Dissection of Long Noncoding RNAs.长非编码 RNA 的功能分类与实验解析。
Cell. 2018 Jan 25;172(3):393-407. doi: 10.1016/j.cell.2018.01.011.
8
Cancer statistics, 2018.癌症统计数据,2018 年。
CA Cancer J Clin. 2018 Jan;68(1):7-30. doi: 10.3322/caac.21442. Epub 2018 Jan 4.
9
Long non-coding RNA MALAT1 for promoting metastasis and proliferation by acting as a ceRNA of miR-144-3p in osteosarcoma cells.长链非编码RNA MALAT1通过作为骨肉瘤细胞中miR-144-3p的竞争性内源RNA促进转移和增殖。
Oncotarget. 2017 Jul 31;8(35):59417-59434. doi: 10.18632/oncotarget.19727. eCollection 2017 Aug 29.
10
Non-coding RNAs participate in the regulatory network of CLDN4 via ceRNA mediated miRNA evasion.非编码RNA通过ceRNA介导的miRNA逃避参与CLDN4的调控网络。
Nat Commun. 2017 Aug 18;8(1):289. doi: 10.1038/s41467-017-00304-1.