Wang Yan-Ni, Hu He-He, Zhang Dan-Dan, Wu Xia-Qing, Liu Jian-Ling, Guo Yan, Miao Hua, Zhao Ying-Yong
Faculty of Life Science & Medicine, Northwest University, No. 229 Taibai North Road, Xi'an 710069, China.
Department of Internal Medicine, University of New Mexico, 1700 Lomas Blvd NE, Albuquerque, NM 87131, USA.
Metabolites. 2021 Feb 23;11(2):127. doi: 10.3390/metabo11020127.
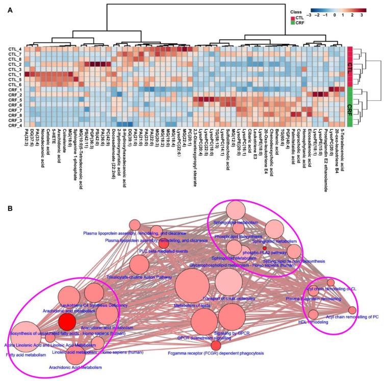
Chronic renal failure (CRF) is an irreversible deterioration of the renal functions that characterized by fluid electrolyte unbalance and metabolic-endocrine dysfunctions. Increasing evidence demonstrated that metabolic disturbances, especially dyslipidemia and profound changes in lipid and lipoprotein metabolism were involved in CRF. Identification of lipids associated with impaired kidney functions may play important roles in the understanding of biochemical mechanism and CRF treatment. Ultra-performance liquid chromatography coupled with high-definition mass spectrometry-based lipidomics was performed to identify important differential lipids in adenine-induced CRF rats and investigate the undergoing anti-fibrotic mechanism of (PPU) and ergone (ERG). Linear correlation analysis was performed between lipid species intensities and creatinine levels in serum. Adenine-induced rats exhibited declining kidney function and renal fibrosis. Compared with control rats, a panel of lipid species was identified in the serum of CRF rats. Our further study demonstrated that eight lipids, including leukotrienes and bile acids, presented a strong linear correlation with serum creatinine levels. In addition, receiver operating characteristics analysis showed that eight lipids exhibited excellent area under the curve for differentiating CRF from control rats, with high sensitivity and specificity. The aberrant changes of clinical biochemistry data and dysregulation of eight lipids could be significantly improved by the administration of PPU and ergone. In conclusion, CRF might be associated with the disturbance of leukotriene metabolism, bile acid metabolism and lysophospholipid metabolism. The levels of eicosanoids and bile acids could be used for indicating kidney function impairment in CRF. PPU could improve renal functions and either fully or partially reversed the levels of eicosanoids and bile acids.
慢性肾衰竭(CRF)是一种肾功能的不可逆恶化,其特征为水电解质失衡和代谢 - 内分泌功能障碍。越来越多的证据表明,代谢紊乱,尤其是血脂异常以及脂质和脂蛋白代谢的深刻变化与慢性肾衰竭有关。鉴定与肾功能受损相关的脂质可能在理解生化机制和慢性肾衰竭治疗中发挥重要作用。采用超高效液相色谱结合基于高分辨率质谱的脂质组学技术,以鉴定腺嘌呤诱导的慢性肾衰竭大鼠体内重要的差异脂质,并研究(PPU)和麦角硫因(ERG)的抗纤维化机制。对血清中脂质种类强度与肌酐水平进行线性相关分析。腺嘌呤诱导的大鼠表现出肾功能下降和肾纤维化。与对照大鼠相比,在慢性肾衰竭大鼠血清中鉴定出一组脂质种类。我们的进一步研究表明,包括白三烯和胆汁酸在内的八种脂质与血清肌酐水平呈现出强烈的线性相关性。此外,受试者工作特征分析表明,八种脂质在区分慢性肾衰竭大鼠与对照大鼠方面表现出优异的曲线下面积,具有高敏感性和特异性。给予PPU和麦角硫因可显著改善临床生化数据的异常变化和八种脂质的失调。总之,慢性肾衰竭可能与白三烯代谢、胆汁酸代谢和溶血磷脂代谢紊乱有关。类花生酸和胆汁酸水平可用于指示慢性肾衰竭中的肾功能损害。PPU可改善肾功能,并完全或部分逆转类花生酸和胆汁酸水平。