Suppr超能文献

环状 RNA 解旋酶 1 通过 miR-556-5p 和 miR-567 介导的 YY1 激活促进胆管癌的生长和转移。

Circ-LAMP1 contributes to the growth and metastasis of cholangiocarcinoma via miR-556-5p and miR-567 mediated YY1 activation.

机构信息

Department of Hepatopancreatobiliary Surgery, Second Affiliated Hospital of Harbin Medical University, Harbin, China.

Young Scholar of General Surgery Climbing Program of China, China.

出版信息

J Cell Mol Med. 2021 Apr;25(7):3226-3238. doi: 10.1111/jcmm.16392. Epub 2021 Mar 6.

Abstract

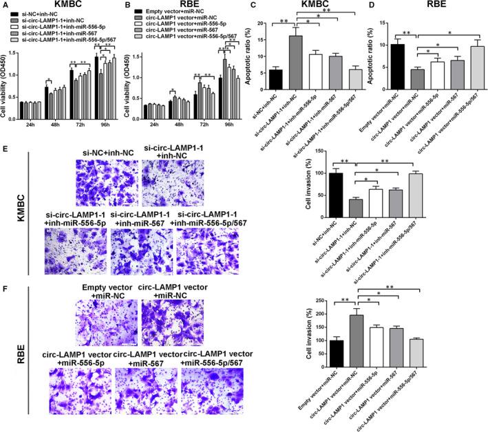
Dysregulation of circular RNAs (circRNAs) executes important regulatory roles in carcinogenesis. Nonetheless, few studies focused on the mechanisms of circRNAs in cholangiocarcinoma (CCA). qRT-PCR was applied to verify the dysregulated circRNAs in CCA. Fisher's exact test, Kaplan-Meier analysis and Cox regression model were utilized to investigate the clinical implications of circ-LAMP1 in the patients with CCA. The viability, apoptosis, migration and invasion of CCA cells were detected after silencing/overexpression of circ-LAMP1. Xenograft and lung metastasis assays were performed to verify the in vitro results. The regulatory networks of circ-LAMP1 were unveiled by bioinformatic analysis, RNA immunoprecipitation (RIP), RNA pulldown and luciferase reporter assays. Up-regulation of circ-LAMP1 was found in CCA tissue samples and cell lines. Enhanced level of circ-LAMP1 was linked to clinical severity, high post-operative recurrence and poor prognosis for the patients with CCA. Gain/loss-of-function assays confirmed the oncogenic role of circ-LAMP1 in mediating cell growth, apoptosis, migration and invasion. Nevertheless, the level of circ-LAMP1 had no effect on normal biliary epithelium proliferation and apoptosis. Animal study further verified the in vitro data. Mechanistically, circ-LAMP1 directly sponged miR-556-5p and miR-567, thereby releasing their suppression on YY1 at post-transcriptional level. Rescue assay indicated that the oncogenic role of circ-LAMP1 is partially dependent on its modulation of YY1 in CCA. In summary, this study suggested that circ-LAMP1 might be used as a promising biomarker/therapeutic target for CCA.

摘要

环状 RNA(circRNAs)的失调在癌症发生中执行重要的调控作用。然而,很少有研究关注 circRNAs 在胆管癌(CCA)中的作用机制。qRT-PCR 用于验证 CCA 中失调的 circRNAs。Fisher 确切检验、Kaplan-Meier 分析和 Cox 回归模型用于研究 circ-LAMP1 在 CCA 患者中的临床意义。沉默/过表达 circ-LAMP1 后检测 CCA 细胞的活力、凋亡、迁移和侵袭。进行异种移植和肺转移实验验证体外结果。通过生物信息学分析、RNA 免疫沉淀(RIP)、RNA 下拉和荧光素酶报告基因实验揭示 circ-LAMP1 的调控网络。在 CCA 组织样本和细胞系中发现 circ-LAMP1 上调。circ-LAMP1 水平升高与 CCA 患者的临床严重程度、术后高复发率和预后不良相关。增益/缺失功能实验证实 circ-LAMP1 在介导细胞生长、凋亡、迁移和侵袭中的致癌作用。然而,circ-LAMP1 的水平对正常胆管上皮细胞的增殖和凋亡没有影响。动物研究进一步验证了体外数据。机制上,circ-LAMP1 直接与 miR-556-5p 和 miR-567 结合,从而释放它们对 YY1 的转录后抑制作用。挽救实验表明,circ-LAMP1 的致癌作用部分依赖于其在 CCA 中对 YY1 的调节。总之,这项研究表明 circ-LAMP1 可能作为 CCA 的有前途的生物标志物/治疗靶点。

https://cdn.ncbi.nlm.nih.gov/pmc/blobs/09ed/8034453/d20ec2e615a4/JCMM-25-3226-g002.jpg

文献检索

告别复杂PubMed语法,用中文像聊天一样搜索,搜遍4000万医学文献。AI智能推荐,让科研检索更轻松。

立即免费搜索

文件翻译

保留排版,准确专业,支持PDF/Word/PPT等文件格式,支持 12+语言互译。

免费翻译文档

深度研究

AI帮你快速写综述,25分钟生成高质量综述,智能提取关键信息,辅助科研写作。

立即免费体验