Suppr超能文献

外泌体circ-PTPN22和circ-ADAMTS6标记亚洲肝内胆管癌中的T细胞耗竭和中性粒细胞胞外陷阱。

Exosomal circ-PTPN22 and circ-ADAMTS6 mark T cell exhaustion and neutrophil extracellular traps in Asian intrahepatic cholangiocarcinoma.

作者信息

Wang Xuezhu, Wang Guanqun, Wu Zilong, Dong Yucheng, Shi Yue, Yang Fan, Chen Xinyu, Wang Jun, Du Shunda, Xu Haifeng, Zheng Yongchang

机构信息

Department of Liver Surgery, Peking Union Medical College Hospital, Chinese Academy of Medical Sciences and Peking Union Medical College (CAMS & PUMC), Beijing 100730, China.

Peking Union Medical College (PUMC), Chinese Academy of Medical Sciences and Peking Union Medical College (CAMS & PUMC), Beijing 100730, China.

出版信息

Mol Ther Nucleic Acids. 2022 Dec 23;31:151-163. doi: 10.1016/j.omtn.2022.12.012. eCollection 2023 Mar 14.

Abstract

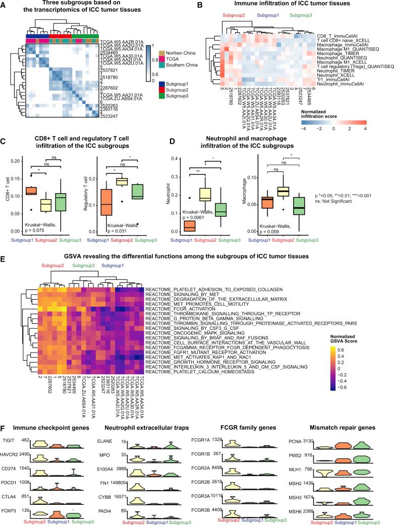
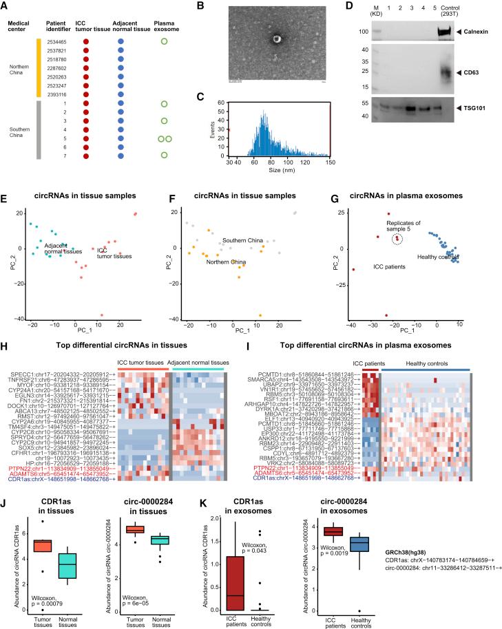
Intrahepatic cholangiocarcinoma (ICC) is a liver tumor featured by challenges of non-invasive early diagnosis and a higher prevalence rate in Asian countries. These characteristics necessitate the development of liquid biopsy and immunotherapy methods to improve the prognosis of patients with ICC. Herein, we conducted a pilot study on the transcriptome of tumor tissues, adjacent normal tissues, and plasma exosomes of Asian patients with ICC from northern and southern China. We identified a subgroup of immunogenic Asian ICC, which is different from Caucasian ICC and is characterized by T cell exhaustion and neutrophil extracellular traps. The levels of circ-PTPN22 (hsa_circ_0110529) and circ-ADAMTS6 (hsa_circ_0072688), potential circRNA biomarkers, were elevated in the ICC tumor tissues and plasma exosomes of this subgroup than in the other subgroups and normal controls. These circRNAs were derived from post-transcriptional backsplicing of PTPN22 and ADAMTS6 that were expressed in T cells and endothelial cells, respectively, in the ICC microenvironment. Our results revealed a subgroup of Asian ICC characterized by T cell exhaustion and neutrophil extracellular traps and marked by elevated levels of circ-PTPN22 and circ-ADAMTS6 in tumor tissues and plasma exosomes. This subgroup is potentially detectable by plasma exosomal circRNAs and treatable with immune checkpoint blockade.

摘要

肝内胆管癌(ICC)是一种肝脏肿瘤,其特点是非侵入性早期诊断存在挑战,且在亚洲国家的患病率较高。这些特点使得开发液体活检和免疫治疗方法以改善ICC患者的预后成为必要。在此,我们对来自中国北方和南方的亚洲ICC患者的肿瘤组织、癌旁正常组织和血浆外泌体进行了转录组的初步研究。我们鉴定出了一组免疫原性亚洲ICC亚组,它与白种人ICC不同,其特征为T细胞耗竭和中性粒细胞胞外陷阱。潜在的环状RNA生物标志物circ-PTPN22(hsa_circ_0110529)和circ-ADAMTS6(hsa_circ_0072688)在该亚组的ICC肿瘤组织和血浆外泌体中的水平高于其他亚组和正常对照。这些环状RNA分别来源于在ICC微环境中T细胞和内皮细胞中表达的PTPN22和ADAMTS6的转录后反向剪接。我们的结果揭示了一组以T细胞耗竭和中性粒细胞胞外陷阱为特征、肿瘤组织和血浆外泌体中circ-PTPN22和circ-ADAMTS6水平升高为标志的亚洲ICC亚组。该亚组可能可通过血浆外泌体环状RNA检测到,并可用免疫检查点阻断进行治疗。

https://cdn.ncbi.nlm.nih.gov/pmc/blobs/52eb/9841234/a8c0d315bde2/fx1.jpg

文献检索

告别复杂PubMed语法,用中文像聊天一样搜索,搜遍4000万医学文献。AI智能推荐,让科研检索更轻松。

立即免费搜索

文件翻译

保留排版,准确专业,支持PDF/Word/PPT等文件格式,支持 12+语言互译。

免费翻译文档

深度研究

AI帮你快速写综述,25分钟生成高质量综述,智能提取关键信息,辅助科研写作。

立即免费体验