• 文献检索
  • 文档翻译
  • 深度研究
  • 学术资讯
  • Suppr Zotero 插件Zotero 插件
  • 邀请有礼
  • 套餐&价格
  • 历史记录
应用&插件
Suppr Zotero 插件Zotero 插件浏览器插件Mac 客户端Windows 客户端微信小程序
定价
高级版会员购买积分包购买API积分包
服务
文献检索文档翻译深度研究API 文档MCP 服务
关于我们
关于 Suppr公司介绍联系我们用户协议隐私条款
关注我们

Suppr 超能文献

核心技术专利:CN118964589B侵权必究
粤ICP备2023148730 号-1Suppr @ 2026

文献检索

告别复杂PubMed语法,用中文像聊天一样搜索,搜遍4000万医学文献。AI智能推荐,让科研检索更轻松。

立即免费搜索

文件翻译

保留排版,准确专业,支持PDF/Word/PPT等文件格式,支持 12+语言互译。

免费翻译文档

深度研究

AI帮你快速写综述,25分钟生成高质量综述,智能提取关键信息,辅助科研写作。

立即免费体验

酿酒酵母需要产生 4-羟基-5-甲基-2(5H)-呋喃酮,一种细菌群体感应自诱导剂 AI-2 的模拟物。

Saccharomyces cerevisiae Requires To Produce 4-Hydroxy-5-Methylfuran-3(2H)-One, a Mimic of the Bacterial Quorum-Sensing Autoinducer AI-2.

机构信息

Department of Molecular Biology, Princeton University, Princeton, New Jersey, USA.

Howard Hughes Medical Institute, Chevy Chase, Maryland, USA.

出版信息

mBio. 2021 Mar 9;12(2):e03303-20. doi: 10.1128/mBio.03303-20.

DOI:10.1128/mBio.03303-20
PMID:33688008
原文链接:https://pmc.ncbi.nlm.nih.gov/articles/PMC8092285/
Abstract

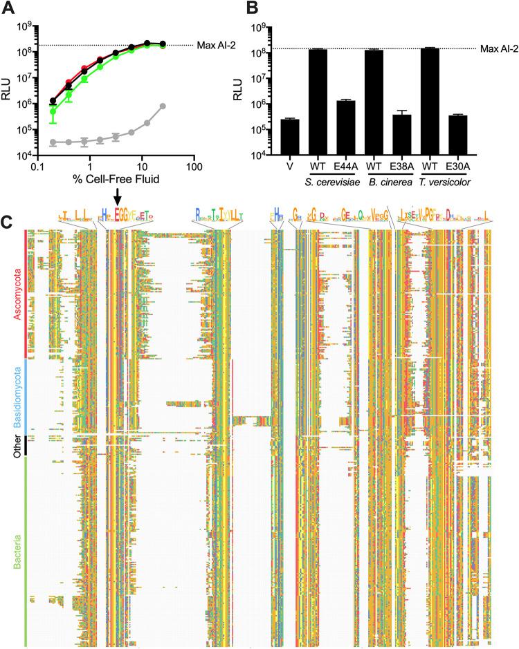
Quorum sensing is a process of cell-to-cell communication that bacteria use to orchestrate collective behaviors. Quorum sensing depends on the production, release, and detection of extracellular signal molecules called autoinducers (AIs) that accumulate with increasing cell density. While most AIs are species specific, the AI called AI-2 is produced and detected by diverse bacterial species, and it mediates interspecies communication. We recently reported that mammalian cells produce an AI-2 mimic that can be detected by bacteria through the AI-2 receptor LuxP, potentially expanding the role of the AI-2 system to interdomain communication. Here, we describe a second molecule capable of interdomain signaling through LuxP, 4-hydroxy-5-methylfuran-3(2H)-one (MHF), that is produced by the yeast Screening the deletion collection revealed Cff1p, a protein with no known role, to be required for MHF production. Cff1p is proposed to be an enzyme, with structural similarity to sugar isomerases and epimerases, and substitution at the putative catalytic residue eliminated MHF production in Sequence analysis uncovered Cff1p homologs in many species, primarily bacterial and fungal, but also viral, archaeal, and higher eukaryotic. Cff1p homologs from organisms from all domains can complement a mutant and restore MHF production. In all cases tested, the identified catalytic residue is conserved and required for MHF to be produced. These findings increase the scope of possibilities for interdomain interactions via AI-2 and AI-2 mimics, highlighting the breadth of molecules and organisms that could participate in quorum sensing. Quorum sensing is a cell-to-cell communication process that bacteria use to monitor local population density. Quorum sensing relies on extracellular signal molecules called autoinducers (AIs). One AI called AI-2 is broadly made by bacteria and used for interspecies communication. Here, we describe a eukaryotic AI-2 mimic, 4-hydroxy-5-methylfuran-3(2H)-one, (MHF), that is made by the yeast , and we identify the Cff1p protein as essential for MHF production. Hundreds of viral, archaeal, bacterial, and eukaryotic organisms possess Cff1p homologs. This finding, combined with our results showing that homologs from all domains can replace Cff1p, suggests that like AI-2, MHF is widely produced. Our results expand the breadth of organisms that may participate in quorum-sensing-mediated interactions.

摘要

群体感应是一种细胞间通讯的过程,细菌利用它来协调集体行为。群体感应依赖于细胞外信号分子的产生、释放和检测,这些信号分子被称为自诱导物 (autoinducers, AIs),它们随着细胞密度的增加而积累。虽然大多数 AIs 是物种特异性的,但称为 AI-2 的 AI 是由多种细菌产生和检测的,它介导种间通讯。我们最近报道称,哺乳动物细胞产生一种 AI-2 模拟物,细菌可以通过 AI-2 受体 LuxP 检测到,这可能将 AI-2 系统的作用扩展到域间通讯。在这里,我们描述了第二种能够通过 LuxP 进行域间信号传递的分子,4-羟基-5-甲基-2(氢)-呋喃酮 (MHF),它由酵母 筛选 缺失文库揭示 Cff1p,一种没有已知作用的蛋白质,是 MHF 产生所必需的。Cff1p 被提议为一种酶,具有与糖异构酶和差向异构酶相似的结构,在假定的催化残基处取代消除了 MHF 的产生 序列分析揭示了许多物种中的 Cff1p 同源物,主要是细菌和真菌,但也有病毒、古细菌和高等真核生物。来自所有领域的生物体的 Cff1p 同源物可以互补 突变体并恢复 MHF 的产生。在所有测试的情况下,鉴定的催化残基保守且必需产生 MHF。这些发现增加了通过 AI-2 和 AI-2 模拟物进行域间相互作用的可能性,突出了可能参与群体感应的分子和生物体的广泛范围。群体感应是一种细菌用来监测局部种群密度的细胞间通讯过程。群体感应依赖于称为自诱导物 (autoinducers, AIs) 的细胞外信号分子。一种称为 AI-2 的 AI 被广泛地由细菌产生并用于种间通讯。在这里,我们描述了一种真核 AI-2 模拟物,4-羟基-5-甲基-2(氢)-呋喃酮 (MHF),它由酵母 产生,我们确定 Cff1p 蛋白是 MHF 产生所必需的。数以百计的病毒、古细菌、细菌和真核生物都拥有 Cff1p 同源物。这一发现,加上我们的结果表明所有领域的同源物都可以替代 Cff1p,表明像 AI-2 一样,MHF 被广泛产生。我们的结果扩大了可能参与群体感应介导相互作用的生物体范围。

https://cdn.ncbi.nlm.nih.gov/pmc/blobs/4066/8092285/70dba5788298/mBio.03303-20-f0005.jpg
https://cdn.ncbi.nlm.nih.gov/pmc/blobs/4066/8092285/bf0ee8f852eb/mBio.03303-20-f0001.jpg
https://cdn.ncbi.nlm.nih.gov/pmc/blobs/4066/8092285/315323b34cd1/mBio.03303-20-f0002.jpg
https://cdn.ncbi.nlm.nih.gov/pmc/blobs/4066/8092285/b8f712df0e73/mBio.03303-20-f0003.jpg
https://cdn.ncbi.nlm.nih.gov/pmc/blobs/4066/8092285/fb2a0f91ae89/mBio.03303-20-f0004.jpg
https://cdn.ncbi.nlm.nih.gov/pmc/blobs/4066/8092285/70dba5788298/mBio.03303-20-f0005.jpg
https://cdn.ncbi.nlm.nih.gov/pmc/blobs/4066/8092285/bf0ee8f852eb/mBio.03303-20-f0001.jpg
https://cdn.ncbi.nlm.nih.gov/pmc/blobs/4066/8092285/315323b34cd1/mBio.03303-20-f0002.jpg
https://cdn.ncbi.nlm.nih.gov/pmc/blobs/4066/8092285/b8f712df0e73/mBio.03303-20-f0003.jpg
https://cdn.ncbi.nlm.nih.gov/pmc/blobs/4066/8092285/fb2a0f91ae89/mBio.03303-20-f0004.jpg
https://cdn.ncbi.nlm.nih.gov/pmc/blobs/4066/8092285/70dba5788298/mBio.03303-20-f0005.jpg

相似文献

1
Saccharomyces cerevisiae Requires To Produce 4-Hydroxy-5-Methylfuran-3(2H)-One, a Mimic of the Bacterial Quorum-Sensing Autoinducer AI-2.酿酒酵母需要产生 4-羟基-5-甲基-2(5H)-呋喃酮,一种细菌群体感应自诱导剂 AI-2 的模拟物。
mBio. 2021 Mar 9;12(2):e03303-20. doi: 10.1128/mBio.03303-20.
2
A Host-Produced Autoinducer-2 Mimic Activates Bacterial Quorum Sensing.一种宿主产生的自诱导物-2模拟物激活细菌群体感应。
Cell Host Microbe. 2016 Apr 13;19(4):470-80. doi: 10.1016/j.chom.2016.02.020. Epub 2016 Mar 17.
3
Quorum sensing in thermophiles: prevalence of autoinducer-2 system.嗜热菌中的群体感应:自动诱导物-2 系统的普遍性。
BMC Microbiol. 2018 Jun 28;18(1):62. doi: 10.1186/s12866-018-1204-x.
4
FRET-based biosensors for the detection and quantification of AI-2 class of quorum sensing compounds.用于检测和定量群体感应化合物AI-2类的基于荧光共振能量转移的生物传感器。
Methods Mol Biol. 2011;692:31-46. doi: 10.1007/978-1-60761-971-0_3.
5
Identification of novel autoinducer-2 receptors in reveals plasticity in the binding site of the LsrB receptor family.在 中鉴定新型的自诱导物-2 受体揭示了 LsrB 受体家族结合位点的可塑性。
J Biol Chem. 2019 Mar 22;294(12):4450-4463. doi: 10.1074/jbc.RA118.006938. Epub 2019 Jan 29.
6
Sensing of autoinducer-2 by functionally distinct receptors in prokaryotes.原核生物中功能不同的受体对自身诱导物-2 的感应。
Nat Commun. 2020 Oct 23;11(1):5371. doi: 10.1038/s41467-020-19243-5.
7
Is autoinducer-2 a universal signal for interspecies communication: a comparative genomic and phylogenetic analysis of the synthesis and signal transduction pathways.自诱导物-2是种间通讯的通用信号吗:合成及信号转导途径的比较基因组学和系统发育分析
BMC Evol Biol. 2004 Sep 29;4:36. doi: 10.1186/1471-2148-4-36.
8
Autoinducer-2-based chemical communication in bacteria: complexities of interspecies signaling.基于自诱导物-2的细菌化学通讯:种间信号传递的复杂性
Contrib Microbiol. 2009;16:18-32. doi: 10.1159/000219371. Epub 2009 Jun 2.
9
Interference with AI-2-mediated bacterial cell-cell communication.干扰AI-2介导的细菌细胞间通讯。
Nature. 2005 Sep 29;437(7059):750-3. doi: 10.1038/nature03960.
10
The intragenus and interspecies quorum-sensing autoinducers exert distinct control over Vibrio cholerae biofilm formation and dispersal.种内和种间群体感应自诱导物对霍乱弧菌生物膜形成和分散有不同的控制作用。
PLoS Biol. 2019 Nov 11;17(11):e3000429. doi: 10.1371/journal.pbio.3000429. eCollection 2019 Nov.

引用本文的文献

1
Less is more: the lack of autoinducer-2-dependent quorum sensing promotes competitive fitness of strain 83972.少即是多:缺乏自诱导物2依赖的群体感应促进了83972菌株的竞争适应性。
Front Cell Infect Microbiol. 2025 Jul 2;15:1603759. doi: 10.3389/fcimb.2025.1603759. eCollection 2025.
2
ArcB initiates quorum sensing to regulate T3SS in Vibrio alginolyticus by recognizing bacterial and host-derived autoinducer-2 as a kinase.ArcB通过将细菌和宿主来源的自诱导物-2识别为激酶来启动群体感应,以调节溶藻弧菌中的三型分泌系统。
Cell Commun Signal. 2025 May 28;23(1):245. doi: 10.1186/s12964-025-02258-0.
3
Quorum sensing in bacteria: in silico protein analysis, ecophysiology, and reconstruction of their evolutionary history.

本文引用的文献

1
Sensing of autoinducer-2 by functionally distinct receptors in prokaryotes.原核生物中功能不同的受体对自身诱导物-2 的感应。
Nat Commun. 2020 Oct 23;11(1):5371. doi: 10.1038/s41467-020-19243-5.
2
Separating Functions of the Phage-Encoded Quorum-Sensing-Activated Antirepressor Qtip.噬菌体编码的群体感应激活型反阻遏物 Qtip 的功能分离。
Cell Host Microbe. 2020 Apr 8;27(4):629-641.e4. doi: 10.1016/j.chom.2020.01.024. Epub 2020 Feb 25.
3
Mechanism underlying autoinducer recognition in the DPO-VqmA quorum-sensing pathway.在 DPO-VqmA 群体感应途径中自动诱导物识别的机制。
细菌中的群体感应:计算机蛋白分析、生态生理学以及进化史重建。
BMC Genomics. 2024 May 3;25(1):441. doi: 10.1186/s12864-024-10355-6.
4
A Geneticist Transcribing the Chemical Language of Bacteria.一位遗传学家正在转录细菌的化学语言。
Isr J Chem. 2023 Jun;63(5-6). doi: 10.1002/ijch.202200079. Epub 2022 Dec 1.
5
Dynamic metabolome profiling uncovers potential TOR signaling genes.动态代谢组学分析揭示潜在的 TOR 信号基因。
Elife. 2023 Jan 4;12:e84295. doi: 10.7554/eLife.84295.
6
Cryo-EM structures of pentameric autoinducer-2 exporter from Escherichia coli reveal its transport mechanism.五聚体自诱导物-2 外排蛋白的冷冻电镜结构揭示了其运输机制。
EMBO J. 2022 Sep 15;41(18):e109990. doi: 10.15252/embj.2021109990. Epub 2022 Jun 14.
7
Signal Transduction Network Principles Underlying Bacterial Collective Behaviors.细菌群体行为的信号转导网络原理
Annu Rev Microbiol. 2022 Sep 8;76:235-257. doi: 10.1146/annurev-micro-042922-122020. Epub 2022 May 24.
J Biol Chem. 2020 Mar 6;295(10):2916-2931. doi: 10.1074/jbc.RA119.012104. Epub 2020 Jan 21.
4
The intragenus and interspecies quorum-sensing autoinducers exert distinct control over Vibrio cholerae biofilm formation and dispersal.种内和种间群体感应自诱导物对霍乱弧菌生物膜形成和分散有不同的控制作用。
PLoS Biol. 2019 Nov 11;17(11):e3000429. doi: 10.1371/journal.pbio.3000429. eCollection 2019 Nov.
5
Bacterial-Fungal Interactions in the Kelp Endomicrobiota Drive Autoinducer-2 Quorum Sensing.海带内生微生物群中的细菌-真菌相互作用驱动自诱导物-2群体感应。
Front Microbiol. 2019 Jul 31;10:1693. doi: 10.3389/fmicb.2019.01693. eCollection 2019.
6
Big Impact of the Tiny: Bacteriophage-Bacteria Interactions in Biofilms.微小的巨大影响:生物膜中噬菌体-细菌的相互作用。
Trends Microbiol. 2019 Sep;27(9):739-752. doi: 10.1016/j.tim.2019.04.006. Epub 2019 May 22.
7
Phage-Encoded LuxR-Type Receptors Responsive to Host-Produced Bacterial Quorum-Sensing Autoinducers.噬菌体编码的 LuxR 型受体对宿主产生的细菌群体感应自诱导剂的响应。
mBio. 2019 Apr 9;10(2):e00638-19. doi: 10.1128/mBio.00638-19.
8
Bacterial quorum sensing in complex and dynamically changing environments.复杂且动态变化环境中的细菌群体感应。
Nat Rev Microbiol. 2019 Jun;17(6):371-382. doi: 10.1038/s41579-019-0186-5.
9
Inter-kingdom signaling between gut microbiota and their host.肠道微生物与其宿主之间的王国间信号传递。
Cell Mol Life Sci. 2019 Jun;76(12):2383-2389. doi: 10.1007/s00018-019-03076-7. Epub 2019 Mar 25.
10
The Battle Within: Interactions of Bacteriophages and Bacteria in the Gastrointestinal Tract.《体内之战:肠道噬菌体与细菌的相互作用》
Cell Host Microbe. 2019 Feb 13;25(2):210-218. doi: 10.1016/j.chom.2019.01.018.