Suppr超能文献

利用全基因组测序追踪奥地利人类布鲁氏菌病病例的来源

Tracking the Origin of Austrian Human Brucellosis Cases Using Whole Genome Sequencing.

作者信息

Schaeffer Justine, Revilla-Fernández Sandra, Hofer Erwin, Posch Romana, Stoeger Anna, Leth Christoph, Schmoll Friedrich, Djordjevic Vesna, Lakicevic Brankica, Matovic Kazimir, Hufnagl Peter, Indra Alexander, Allerberger Franz, Ruppitsch Werner

机构信息

Institute for Medical Microbiology and Hygiene, Austrian Agency for Health and Food Safety (AGES), Vienna, Austria.

EUPHEM Fellowship, European Centre for Disease Prevention and Control (ECDC), Stockholm, Sweden.

出版信息

Front Med (Lausanne). 2021 Feb 24;8:635547. doi: 10.3389/fmed.2021.635547. eCollection 2021.

Abstract

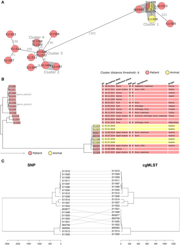
Brucellosis is a zoonotic disease caused by spp. and a major concern for livestock. Most human cases are caused by and clinical presentation is usually a mild febrile illness. However, treatment failure is frequent and more severe complications can occur. In Austria, every human brucellosis is investigated to determine whether it was imported from endemic areas or is the sign of an undetected autochthonous transmission. For this study, 21 strains isolated in Austria between 2005 and 2019 were collected, 17 strains from 15 different patients and four strains from cattle. Whole genome sequencing combined with core-genome MLST analysis was used to characterize these strains. A cluster of seven isolates from 2018 (three human and four cattle isolates) was identified, with fewer than two allelic differences. They corresponded to the only Austrian outbreak that happened over the past 15 years. The other 12 Austrian brucellosis cases were single cases, and geographical origins were available for 8/12. Genomic data was used to locate probable geographical origins and compared with the results of the epidemiological investigations. Austrian strains were compared with 67 published sequences available on NCBI. The result of genomic analysis matched for 7/8 cases with documented conclusion of the epidemiological investigation. Genome analysis also pointed to the geographical origin for three of the four cases with missing epidemiological data. Strains from six cases were grouped together (<40 allelic differences) with 4/6 cases imported from the Balkans. Additional isolates from Serbian animals were analyzed and grouped with this branch, suggesting frequent importation from Balkan countries to Austria. Overall, this study highlights the specificities of human brucellosis in Austria. It also underlines the value of whole genome sequencing as a tool to investigate brucellosis cases, allowing to identify and investigate outbreaks but also to support epidemiological investigation of imported cases. However, the reliability of such methods depends on the number of strains for comparison, which can be challenging in low incidence countries. Increasing the availability of published sequences with documented geographical origins would help establishing genomic-based methods for investigating brucellosis cases.

摘要

布鲁氏菌病是由布鲁氏菌属引起的一种人畜共患病,是家畜的主要关注点。大多数人类病例由[具体菌种]引起,临床表现通常为轻度发热性疾病。然而,治疗失败很常见,且可能出现更严重的并发症。在奥地利,每一例人类布鲁氏菌病都要进行调查,以确定其是从流行地区输入的,还是未被发现的本地传播的迹象。在本研究中,收集了2005年至2019年间在奥地利分离出的21株布鲁氏菌菌株,其中17株来自15名不同患者,4株来自牛。采用全基因组测序结合核心基因组多位点序列分型分析来对这些菌株进行特征分析。鉴定出一组来自2018年的7株分离株(3株人类分离株和4株牛分离株),其等位基因差异少于两个。它们对应于过去15年中奥地利唯一发生的布鲁氏菌病疫情。其他12例奥地利布鲁氏菌病病例为单发病例,其中8/12例有地理来源信息。利用基因组数据来确定可能的地理来源,并与流行病学调查结果进行比较。将奥地利菌株与NCBI上可获得的67条已发表的布鲁氏菌序列进行比较。基因组分析结果与7/8例有记录的流行病学调查结论相符。基因组分析还指出了4例缺少流行病学数据病例中3例的地理来源。6例病例的菌株聚集在一起(等位基因差异<40个),其中4/6例是从巴尔干地区输入的。另外对来自塞尔维亚动物的布鲁氏菌分离株进行了分析,并与该分支归为一组,表明从巴尔干国家频繁输入到奥地利。总体而言,本研究突出了奥地利人类布鲁氏菌病的特点。它还强调了全基因组测序作为调查布鲁氏菌病病例工具的价值,不仅可以识别和调查疫情,还能支持对输入病例的流行病学调查。然而,此类方法的可靠性取决于用于比较的菌株数量,这在低发病率国家可能具有挑战性。增加有记录地理来源的已发表序列的可用性将有助于建立基于基因组的布鲁氏菌病病例调查方法。

https://cdn.ncbi.nlm.nih.gov/pmc/blobs/2516/7943447/fe3b4ebdaf7f/fmed-08-635547-g0001.jpg

文献检索

告别复杂PubMed语法,用中文像聊天一样搜索,搜遍4000万医学文献。AI智能推荐,让科研检索更轻松。

立即免费搜索

文件翻译

保留排版,准确专业,支持PDF/Word/PPT等文件格式,支持 12+语言互译。

免费翻译文档

深度研究

AI帮你快速写综述,25分钟生成高质量综述,智能提取关键信息,辅助科研写作。

立即免费体验