Suppr超能文献

乙醛脱氢酶 2 调节肝脏中 HMG-CoA 还原酶的稳定性和胆固醇合成。

Acetaldehyde Dehydrogenase 2 regulates HMG-CoA reductase stability and cholesterol synthesis in the liver.

机构信息

CAS Key Laboratory of Nutrition, Metabolism and Food Safety, Shanghai Institute of Nutrition and Health, University of Chinese Academy of Sciences, Chinese Academy of Sciences (CAS), Shanghai, 200031, China.

CAS Key Laboratory of Nutrition, Metabolism and Food Safety, Shanghai Institute of Nutrition and Health, University of Chinese Academy of Sciences, Chinese Academy of Sciences (CAS), Shanghai, 200031, China; School of Life Science and Technology, ShanghaiTech University, Shanghai, 200031, China.

出版信息

Redox Biol. 2021 May;41:101919. doi: 10.1016/j.redox.2021.101919. Epub 2021 Mar 10.

Abstract

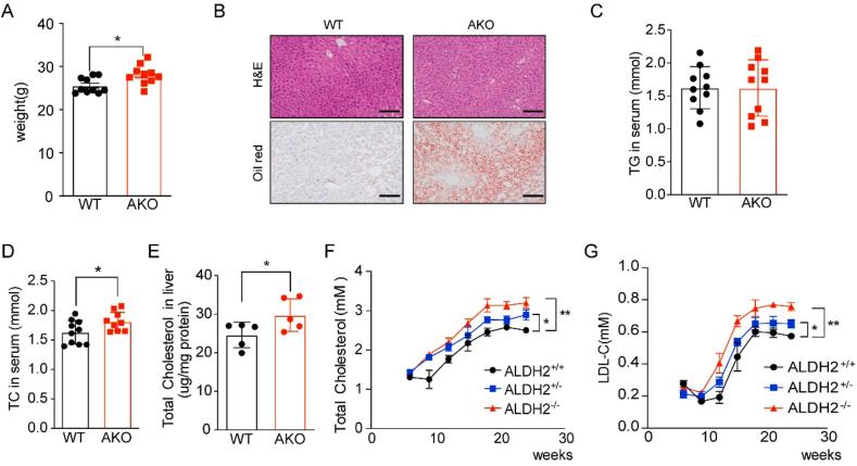
HMG-CoA reductase (HMGCR) is the rate-limiting enzyme in cholesterol biosynthesis and the target for cholesterol-lowering therapy. Acetaldehyde dehydrogenase 2 (ALDH2) is primarily responsible for detoxifying ethanol-derived acetaldehyde and endogenous lipid aldehydes derived from lipid peroxidation. Epidemiological and Genome Wide Association Studies (GWAS) have linked an inactive ALDH2 rs671 variant, responsible for alcohol flush in nearly 8% world population and 40% of Asians, with cholesterol levels and higher risk of cardiovascular disease (CVD) but the underlying mechanism remains elusive. Here we find that the cholesterol levels in the serum and liver of ALDH2 knockout (AKO) and ALDH2 rs671 knock-in (AKI) mice are significantly increased, consistent with the increase of intermediates in the cholesterol biosynthetic pathways. Mechanistically, mitochondrial ALDH2 translocates to the endoplasmic reticulum to promote the formation of GP78/Insig1/HMGCR complex to increase HMGCR degradation through ubiquitination. Conversely, ALDH2 mutant or ALDH2 deficiency in AKI or AKO mice stabilizes HMGCR, resulting in enhanced cholesterol synthesis, which can be reversed by Lovastatin. Moreover, ALDH2-regulated cholesterol synthesis is linked to the formation of mitochondria-associated endoplasmic reticulum membranes (MAMs). Together, our study has identified that ALDH2 is a novel regulator of cholesterol synthesis, which may play an important role in CVD.

摘要

羟甲基戊二酰辅酶 A 还原酶(HMGCR)是胆固醇生物合成的限速酶,也是降低胆固醇治疗的靶点。乙醛脱氢酶 2(ALDH2)主要负责解毒乙醇衍生的乙醛和内源性脂质醛,这些醛来自脂质过氧化。流行病学和全基因组关联研究(GWAS)将一种无活性的 ALDH2 rs671 变体与胆固醇水平和心血管疾病(CVD)风险增加联系起来,该变体负责近 8%的世界人口和 40%的亚洲人酒精潮红,但潜在机制仍不清楚。在这里,我们发现 ALDH2 敲除(AKO)和 ALDH2 rs671 敲入(AKI)小鼠的血清和肝脏中的胆固醇水平显着升高,与胆固醇生物合成途径中的中间产物增加一致。从机制上讲,线粒体 ALDH2 易位到内质网以促进 GP78/Insig1/HMGCR 复合物的形成,通过泛素化增加 HMGCR 降解。相反,AKI 或 AKO 小鼠中的 ALDH2 突变体或缺乏会稳定 HMGCR,导致胆固醇合成增强,这可以通过洛伐他汀逆转。此外,ALDH2 调节的胆固醇合成与线粒体相关内质网膜(MAMs)的形成有关。总之,我们的研究表明,ALDH2 是胆固醇合成的一种新调节剂,它可能在 CVD 中发挥重要作用。

https://cdn.ncbi.nlm.nih.gov/pmc/blobs/df08/7995661/831602646f09/ga1.jpg

文献检索

告别复杂PubMed语法,用中文像聊天一样搜索,搜遍4000万医学文献。AI智能推荐,让科研检索更轻松。

立即免费搜索

文件翻译

保留排版,准确专业,支持PDF/Word/PPT等文件格式,支持 12+语言互译。

免费翻译文档

深度研究

AI帮你快速写综述,25分钟生成高质量综述,智能提取关键信息,辅助科研写作。

立即免费体验