• 文献检索
  • 文档翻译
  • 深度研究
  • 学术资讯
  • Suppr Zotero 插件Zotero 插件
  • 邀请有礼
  • 套餐&价格
  • 历史记录
应用&插件
Suppr Zotero 插件Zotero 插件浏览器插件Mac 客户端Windows 客户端微信小程序
定价
高级版会员购买积分包购买API积分包
服务
文献检索文档翻译深度研究API 文档MCP 服务
关于我们
关于 Suppr公司介绍联系我们用户协议隐私条款
关注我们

Suppr 超能文献

核心技术专利:CN118964589B侵权必究
粤ICP备2023148730 号-1Suppr @ 2026

文献检索

告别复杂PubMed语法,用中文像聊天一样搜索,搜遍4000万医学文献。AI智能推荐,让科研检索更轻松。

立即免费搜索

文件翻译

保留排版,准确专业,支持PDF/Word/PPT等文件格式,支持 12+语言互译。

免费翻译文档

深度研究

AI帮你快速写综述,25分钟生成高质量综述,智能提取关键信息,辅助科研写作。

立即免费体验

外泌体 miR-106b-5p 来源于黑素瘤细胞,通过靶向 EphA4 促进原代黑素细胞上皮-间充质转化。

Exosomal miR-106b-5p derived from melanoma cell promotes primary melanocytes epithelial-mesenchymal transition through targeting EphA4.

机构信息

Department of Plastic Surgery, Affiliated People's Hospital of Jiangsu University, 8 Dianli Road, Zhenjiang, 212000, Jiangsu, China.

Department of Rehabilitation, Changshu No. 2 People's Hospital (The 5th Clinical Medical College of Yangzhou University), Changshu, Jiangsu, China.

出版信息

J Exp Clin Cancer Res. 2021 Mar 19;40(1):107. doi: 10.1186/s13046-021-01906-w.

DOI:10.1186/s13046-021-01906-w
PMID:33741023
原文链接:https://pmc.ncbi.nlm.nih.gov/articles/PMC7980627/
Abstract

BACKGROUND

Cancer-secreted exosomal miRNAs regulates the biological processes of many tumours. The serum level of exosomal miR-106b-5p is significantly increased in melanoma patients. However, the role and molecular mechanisms of exosomal miR-106b-5p in melanoma remains unclear.

METHODS

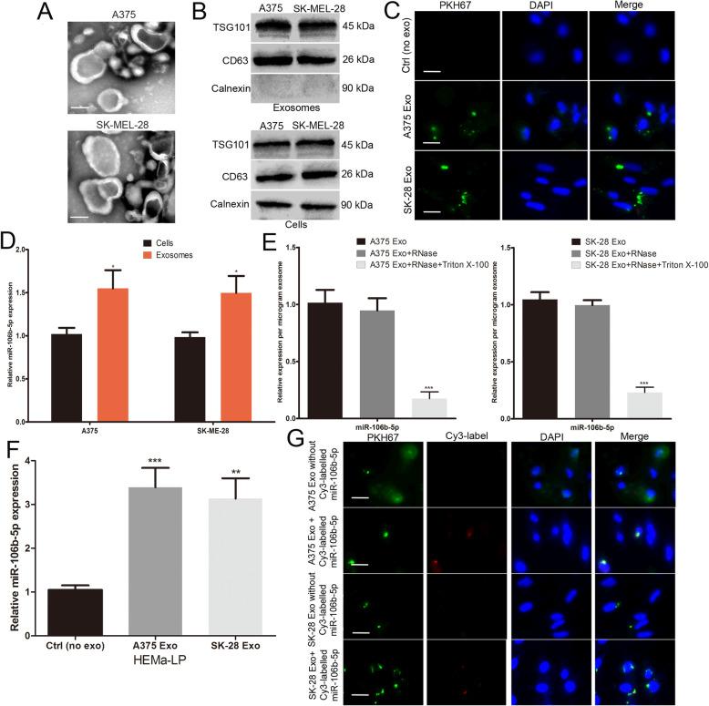
Quantitative real-time polymerase chain reaction (qRT-PCR) was used to detect the expression of miR-106b-5p and EphA4 in melanoma tissues. Transmission electron microscopy (TEM) and western blotting were used to identify exosome. QRT-qPCR and Cy3-labelled miR-106b-5p were used to demonstrated the transmission of melanoma cell-secreted exosomal miR-106b-5p. Western blotting, Immunofluorescence, adhesion, transwell and scratch wound assay were used to explore the role of exosomal miR-106b-5p in melanocytes. Luciferase reporter assays and RNA-Chromatin Immunoprecipitation (ChIP) assay were used to confirm whether erythropoietin-producing hepatocellular carcinoma receptor A4 (EphA4) was a direct target of miR-106b-5p.

RESULTS

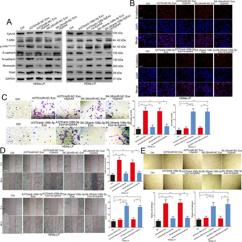
We found that miR-106b-5p levels were increased in melanoma tissue, and high miR-106b-5p expression is an independent risk factor for the overall survival of patients with melanoma. miR-106b-5p is enriched in melanoma cell-secreted exosomes and transferred to melanocytes. Exosomal miR-106b-5p promotes the epithelial-to-mesenchymal transition (EMT), migration, invasion and adhesion of melanocytes. Exosomal miR-106b-5p exerted its role by targeting EphA4 to activate the ERK pathway. We demonstrated that exosomal miR-106b-5p promoted melanoma metastasis in vivo through pulmonary metastasis assay.

CONCLUSIONS

Thus, melanoma cell-secreted exosomal miR-106b-5p may serve as a diagnostic indicator and potential therapeutic target in melanoma patients.

摘要

背景

癌症分泌的外泌体 miRNA 调节着许多肿瘤的生物学过程。黑色素瘤患者血清中外泌体 miR-106b-5p 的水平显著升高。然而,外泌体 miR-106b-5p 在黑色素瘤中的作用和分子机制尚不清楚。

方法

采用实时定量聚合酶链反应(qRT-PCR)检测黑色素瘤组织中 miR-106b-5p 和 EphA4 的表达。采用透射电子显微镜(TEM)和 Western blot 鉴定外泌体。采用 qRT-qPCR 和 Cy3 标记的 miR-106b-5p 证实黑色素瘤细胞分泌的外泌体 miR-106b-5p 的传递。采用 Western blot、免疫荧光、黏附、Transwell 和划痕实验探讨外泌体 miR-106b-5p 在黑素细胞中的作用。采用荧光素酶报告基因实验和 RNA-染色质免疫沉淀(ChIP)实验证实红细胞生成素产生肝细胞受体 A4(EphA4)是否为 miR-106b-5p 的直接靶标。

结果

我们发现 miR-106b-5p 在黑色素瘤组织中表达上调,高 miR-106b-5p 表达是黑色素瘤患者总生存的独立危险因素。miR-106b-5p 富集在黑色素瘤细胞分泌的外泌体中,并转移到黑素细胞。外泌体 miR-106b-5p 促进黑素细胞上皮-间充质转化(EMT)、迁移、侵袭和黏附。外泌体 miR-106b-5p 通过靶向 EphA4 激活 ERK 通路发挥作用。我们通过肺转移实验证明外泌体 miR-106b-5p 在体内促进黑色素瘤转移。

结论

因此,黑色素瘤细胞分泌的外泌体 miR-106b-5p 可能作为黑色素瘤患者的诊断指标和潜在治疗靶点。

https://cdn.ncbi.nlm.nih.gov/pmc/blobs/6817/7980627/b49cee76e666/13046_2021_1906_Fig6_HTML.jpg
https://cdn.ncbi.nlm.nih.gov/pmc/blobs/6817/7980627/62ffb5cdd65a/13046_2021_1906_Fig1_HTML.jpg
https://cdn.ncbi.nlm.nih.gov/pmc/blobs/6817/7980627/d6add280e5b4/13046_2021_1906_Fig2_HTML.jpg
https://cdn.ncbi.nlm.nih.gov/pmc/blobs/6817/7980627/54d520665b80/13046_2021_1906_Fig3_HTML.jpg
https://cdn.ncbi.nlm.nih.gov/pmc/blobs/6817/7980627/3cc7c605fb93/13046_2021_1906_Fig4_HTML.jpg
https://cdn.ncbi.nlm.nih.gov/pmc/blobs/6817/7980627/16970801e193/13046_2021_1906_Fig5_HTML.jpg
https://cdn.ncbi.nlm.nih.gov/pmc/blobs/6817/7980627/b49cee76e666/13046_2021_1906_Fig6_HTML.jpg
https://cdn.ncbi.nlm.nih.gov/pmc/blobs/6817/7980627/62ffb5cdd65a/13046_2021_1906_Fig1_HTML.jpg
https://cdn.ncbi.nlm.nih.gov/pmc/blobs/6817/7980627/d6add280e5b4/13046_2021_1906_Fig2_HTML.jpg
https://cdn.ncbi.nlm.nih.gov/pmc/blobs/6817/7980627/54d520665b80/13046_2021_1906_Fig3_HTML.jpg
https://cdn.ncbi.nlm.nih.gov/pmc/blobs/6817/7980627/3cc7c605fb93/13046_2021_1906_Fig4_HTML.jpg
https://cdn.ncbi.nlm.nih.gov/pmc/blobs/6817/7980627/16970801e193/13046_2021_1906_Fig5_HTML.jpg
https://cdn.ncbi.nlm.nih.gov/pmc/blobs/6817/7980627/b49cee76e666/13046_2021_1906_Fig6_HTML.jpg

相似文献

1
Exosomal miR-106b-5p derived from melanoma cell promotes primary melanocytes epithelial-mesenchymal transition through targeting EphA4.外泌体 miR-106b-5p 来源于黑素瘤细胞,通过靶向 EphA4 促进原代黑素细胞上皮-间充质转化。
J Exp Clin Cancer Res. 2021 Mar 19;40(1):107. doi: 10.1186/s13046-021-01906-w.
2
Exosomal miR-21-5p derived from gastric cancer promotes peritoneal metastasis via mesothelial-to-mesenchymal transition.来源于胃癌的外泌体 miR-21-5p 通过间皮细胞向间充质转化促进腹膜转移。
Cell Death Dis. 2018 Aug 28;9(9):854. doi: 10.1038/s41419-018-0928-8.
3
Colorectal cancer-derived exosomal miR-106b-3p promotes metastasis by down-regulating DLC-1 expression.结直肠癌来源的外泌体 miR-106b-3p 通过下调 DLC-1 表达促进转移。
Clin Sci (Lond). 2020 Feb 28;134(4):419-434. doi: 10.1042/CS20191087.
4
Exosomal miR-4488 and miR-1273g-5p inhibit the epithelial-mesenchymal transition of transforming growth factor β2-mediated retinal pigment epithelial cells by targeting ATP-binding cassette A4.外泌体 miR-4488 和 miR-1273g-5p 通过靶向 ATP 结合盒 A4 抑制转化生长因子 β2 介导的视网膜色素上皮细胞的上皮-间充质转化。
Bioengineered. 2021 Dec;12(2):9693-9706. doi: 10.1080/21655979.2021.1987068.
5
Hypoxic tumor-derived exosomal miR-31-5p promotes lung adenocarcinoma metastasis by negatively regulating SATB2-reversed EMT and activating MEK/ERK signaling.低氧肿瘤来源的外泌体 miR-31-5p 通过负调控 SATB2 逆转的 EMT 和激活 MEK/ERK 信号促进肺腺癌转移。
J Exp Clin Cancer Res. 2021 Jun 1;40(1):179. doi: 10.1186/s13046-021-01979-7.
6
Downregulation of exosomal miR-7-5p promotes breast cancer migration and invasion by targeting RYK and participating in the atypical WNT signalling pathway.下调外泌体 miR-7-5p 通过靶向 RYK 并参与非典型 WNT 信号通路促进乳腺癌迁移和侵袭。
Cell Mol Biol Lett. 2022 Oct 9;27(1):88. doi: 10.1186/s11658-022-00393-x.
7
Exosome-delivered miR-410-3p reverses epithelial-mesenchymal transition, migration and invasion of trophoblasts in spontaneous abortion.外泌体递送的 miR-410-3p 逆转了自然流产中滋养细胞的上皮-间充质转化、迁移和侵袭。
J Cell Mol Med. 2024 Feb;28(3):e18097. doi: 10.1111/jcmm.18097. Epub 2024 Jan 2.
8
Exosomal miR-1255b-5p targets human telomerase reverse transcriptase in colorectal cancer cells to suppress epithelial-to-mesenchymal transition.外泌体 miR-1255b-5p 通过靶向人端粒酶逆转录酶抑制结直肠癌细胞上皮间质转化。
Mol Oncol. 2020 Oct;14(10):2589-2608. doi: 10.1002/1878-0261.12765. Epub 2020 Aug 19.
9
Human mesenchymal stem cell derived exosomes inhibit the survival of human melanoma cells through modulating miR-138-5p/SOX4 pathway.人源间充质干细胞衍生的外泌体通过调节 miR-138-5p/SOX4 通路抑制人黑色素瘤细胞的存活。
Cancer Biomark. 2022;34(4):533-543. doi: 10.3233/CBM-210409.
10
Exosomal miR-500a-5p derived from cancer-associated fibroblasts promotes breast cancer cell proliferation and metastasis through targeting USP28.源自癌症相关成纤维细胞的外泌体miR-500a-5p通过靶向USP28促进乳腺癌细胞增殖和转移。
Theranostics. 2021 Feb 6;11(8):3932-3947. doi: 10.7150/thno.53412. eCollection 2021.

引用本文的文献

1
miRNA/mRNA analysis of increased TGF-β pathways drive epithelial-mesenchymal transition and regulatory T cell differentiation.对TGF-β信号通路增强进行的miRNA/mRNA分析驱动上皮-间质转化和调节性T细胞分化。
bioRxiv. 2025 Jun 26:2025.06.23.661210. doi: 10.1101/2025.06.23.661210.
2
Exosomes as key mediators in immune and cancer cell interactions: insights in melanoma progression and therapy.外泌体作为免疫细胞与癌细胞相互作用的关键介质:对黑色素瘤进展和治疗的见解
Arch Dermatol Res. 2025 Apr 19;317(1):729. doi: 10.1007/s00403-025-04237-4.
3
A new era in melanoma immunotherapy: focus on DCs metabolic reprogramming.

本文引用的文献

1
The biology function and biomedical applications of exosomes.外泌体的生物学功能和生物医学应用。
Science. 2020 Feb 7;367(6478). doi: 10.1126/science.aau6977.
2
Blockage of transferred exosome-shuttled miR-494 inhibits melanoma growth and metastasis.转移的外泌体运载的miR-494的阻断抑制黑色素瘤的生长和转移。
J Cell Physiol. 2019 Sep;234(9):15763-15774. doi: 10.1002/jcp.28234. Epub 2019 Feb 5.
3
Melanoma cell-secreted exosomal miR-155-5p induce proangiogenic switch of cancer-associated fibroblasts via SOCS1/JAK2/STAT3 signaling pathway.
黑色素瘤免疫治疗的新时代:聚焦树突状细胞的代谢重编程。
Cancer Cell Int. 2025 Apr 15;25(1):149. doi: 10.1186/s12935-025-03781-3.
4
Extracellular vesicles from highly invasive melanoma subpopulations increase the invasive capacity of less invasive melanoma cells through mir-1246-mediated inhibition of CCNG2.高侵袭性黑色素瘤亚群的细胞外囊泡通过 mir-1246 介导的 CCNG2 抑制作用增加低侵袭性黑色素瘤细胞的侵袭能力。
Cell Commun Signal. 2024 Sep 16;22(1):442. doi: 10.1186/s12964-024-01820-6.
5
Composition, functions, and applications of exosomal membrane proteins.外泌体膜蛋白的组成、功能和应用。
Front Immunol. 2024 Aug 1;15:1408415. doi: 10.3389/fimmu.2024.1408415. eCollection 2024.
6
Expression profiling and bioinformatics analysis of serum exosomal circular RNAs in lymph node metastasis of papillary thyroid carcinoma.甲状腺乳头状癌淋巴结转移中血清外泌体环状RNA的表达谱分析及生物信息学分析
J Biomed Res. 2024 May 25;39(2):1-15. doi: 10.7555/JBR.37.20230304.
7
Exosomes derived from pulmonary metastatic sites enhance osteosarcoma lung metastasis by transferring the miR-194/215 cluster targeting MARCKS.源自肺转移灶的外泌体通过转运靶向MARCKS的miR-194/215簇增强骨肉瘤肺转移。
Acta Pharm Sin B. 2024 May;14(5):2039-2056. doi: 10.1016/j.apsb.2024.01.016. Epub 2024 Jan 27.
8
Extracellular vesicles promote migration despite BRAF inhibitor treatment in malignant melanoma cells.细胞外囊泡促进恶性黑素瘤细胞迁移,尽管存在 BRAF 抑制剂治疗。
Cell Commun Signal. 2024 May 22;22(1):282. doi: 10.1186/s12964-024-01660-4.
9
Exosomal Non-coding RNAs: A New Approach to Melanoma Diagnosis and Therapeutic Strategy.外泌体非编码 RNA:一种用于黑色素瘤诊断和治疗策略的新方法。
Curr Med Chem. 2024;31(37):6084-6109. doi: 10.2174/0109298673267553231017053329.
10
Emerging functions and clinical applications of exosomal microRNAs in diseases.外泌体微小RNA在疾病中的新兴功能及临床应用
Noncoding RNA Res. 2023 May 9;8(3):350-362. doi: 10.1016/j.ncrna.2023.05.004. eCollection 2023 Sep.
黑素瘤细胞分泌的外泌体 miR-155-5p 通过 SOCS1/JAK2/STAT3 信号通路诱导肿瘤相关成纤维细胞的促血管生成开关。
J Exp Clin Cancer Res. 2018 Oct 3;37(1):242. doi: 10.1186/s13046-018-0911-3.
4
Cervical squamous cell carcinoma-secreted exosomal miR-221-3p promotes lymphangiogenesis and lymphatic metastasis by targeting VASH1.宫颈鳞状细胞癌分泌的外泌体 miR-221-3p 通过靶向 VASH1 促进淋巴管生成和淋巴转移。
Oncogene. 2019 Feb;38(8):1256-1268. doi: 10.1038/s41388-018-0511-x. Epub 2018 Sep 25.
5
Exosomal miR-21-5p derived from gastric cancer promotes peritoneal metastasis via mesothelial-to-mesenchymal transition.来源于胃癌的外泌体 miR-21-5p 通过间皮细胞向间充质转化促进腹膜转移。
Cell Death Dis. 2018 Aug 28;9(9):854. doi: 10.1038/s41419-018-0928-8.
6
Serum exosomal microRNAs as potent circulating biomarkers for melanoma.血清外泌体微小RNA作为黑色素瘤强大的循环生物标志物
Melanoma Res. 2018 Aug;28(4):295-303. doi: 10.1097/CMR.0000000000000450.
7
Cancer-secreted hsa-miR-940 induces an osteoblastic phenotype in the bone metastatic microenvironment via targeting ARHGAP1 and FAM134A.癌源性 hsa-miR-940 通过靶向 ARHGAP1 和 FAM134A 在骨转移微环境中诱导成骨表型。
Proc Natl Acad Sci U S A. 2018 Feb 27;115(9):2204-2209. doi: 10.1073/pnas.1717363115. Epub 2018 Feb 12.
8
Long non-coding RNA H19 promotes glucose metabolism and cell growth in malignant melanoma via miR-106a-5p/E2F3 axis.长链非编码RNA H19通过miR-106a-5p/E2F3轴促进恶性黑色素瘤的葡萄糖代谢和细胞生长。
J Cancer Res Clin Oncol. 2018 Mar;144(3):531-542. doi: 10.1007/s00432-018-2582-z. Epub 2018 Jan 19.
9
Tumor-derived exosomal miR-1247-3p induces cancer-associated fibroblast activation to foster lung metastasis of liver cancer.肿瘤来源的外泌体miR-1247-3p诱导癌症相关成纤维细胞活化以促进肝癌的肺转移。
Nat Commun. 2018 Jan 15;9(1):191. doi: 10.1038/s41467-017-02583-0.
10
miR-519d Promotes Melanoma Progression by Downregulating EphA4.miR-519d 通过下调 EphA4 促进黑色素瘤进展。
Cancer Res. 2018 Jan 1;78(1):216-229. doi: 10.1158/0008-5472.CAN-17-1933. Epub 2017 Nov 1.