Laboratório de Biotecnologia Celular e Molecular, Centro de Biotecnologia-CBiotec, Universidade Federal da Paraíba, João Pessoa, Brazil.
Laboratório de Virologia, Departamento de Microbiologia Imunologia e Parasitologia, Universidade Federal do Rio Grande do Sul, Porto Alegre, Brazil.
Front Immunol. 2021 Mar 4;12:632714. doi: 10.3389/fimmu.2021.632714. eCollection 2021.
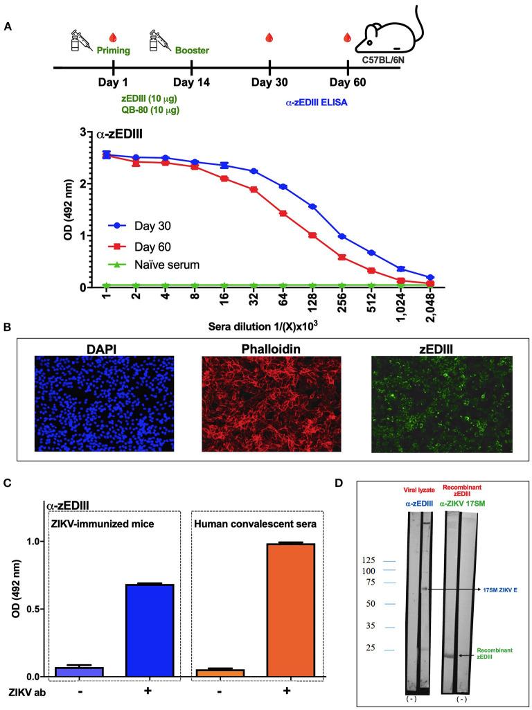
Nanoadjuvants that combine immunostimulatory properties and delivery systems reportedly bestow major improvements on the efficacy of recombinant, protein-based vaccines. Among these, self-assembled micellar formulations named ISCOMs (immune stimulating complexes) show a great ability to trigger powerful immunological responses against infectious pathogens. Here, a nanoadjuvant preparation, based on saponins from , was evaluated together with an experimental Zika virus (ZIKV) vaccine (IQB80-zEDIII) and compared to an equivalent vaccine with alum as the standard adjuvant. The preparations were administered to mice in two doses (on days zero and 14) and immune responses were evaluated on day 28 post-priming. Serum levels of anti-Zika virus IgG, IgG1, IgG2b, IgG2c, IgG3 were significantly increased by the nanoadjuvant vaccine, compared to the mice that received the alum-adjuvanted vaccine or the unadjuvanted vaccine. In addition, a robust production of neutralizing antibodies and splenocyte proliferative responses were observed in mice immunized with IQB80-zEDIII nanoformulated vaccine. Therefore, the IQB80-zEDIII recombinant preparation seems to be a suitable candidate vaccine for ZIKV. Overall, this study identified saponin-based delivery systems as an adequate adjuvant for recombinant ZIKV vaccines and has important implications for recombinant protein-based vaccine formulations against other flaviviruses and possibly enveloped viruses.
据报道,将具有免疫刺激性和传递系统的纳米佐剂与重组蛋白疫苗结合使用,可以显著提高其疗效。在这些佐剂中,名为免疫刺激复合物(ISCOMs)的自组装胶束制剂具有很强的能力,可以引发针对传染性病原体的强大免疫反应。在这里,评价了一种基于皂素的纳米佐剂制剂(来自 )与实验性寨卡病毒(ZIKV)疫苗(IQB80-zEDIII)联合应用,并与作为标准佐剂的明矾佐剂的等效疫苗进行比较。这些制剂以两剂(第 0 天和第 14 天)给小鼠施用,并在初次免疫后第 28 天评估免疫反应。与接受明矾佐剂疫苗或未佐剂疫苗的小鼠相比,纳米佐剂疫苗显著增加了血清中抗寨卡病毒 IgG、IgG1、IgG2b、IgG2c、IgG3 的水平。此外,在接受 IQB80-zEDIII 纳米制剂疫苗免疫的小鼠中观察到了中和抗体和脾细胞增殖反应的大量产生。因此,IQB80-zEDIII 重组制剂似乎是寨卡病毒的候选疫苗。总的来说,这项研究确定了基于皂素的传递系统是重组寨卡病毒疫苗的一种合适佐剂,这对其他黄病毒和可能的包膜病毒的重组蛋白疫苗制剂具有重要意义。