• 文献检索
  • 文档翻译
  • 深度研究
  • 学术资讯
  • Suppr Zotero 插件Zotero 插件
  • 邀请有礼
  • 套餐&价格
  • 历史记录
应用&插件
Suppr Zotero 插件Zotero 插件浏览器插件Mac 客户端Windows 客户端微信小程序
定价
高级版会员购买积分包购买API积分包
服务
文献检索文档翻译深度研究API 文档MCP 服务
关于我们
关于 Suppr公司介绍联系我们用户协议隐私条款
关注我们

Suppr 超能文献

核心技术专利:CN118964589B侵权必究
粤ICP备2023148730 号-1Suppr @ 2026

文献检索

告别复杂PubMed语法,用中文像聊天一样搜索,搜遍4000万医学文献。AI智能推荐,让科研检索更轻松。

立即免费搜索

文件翻译

保留排版,准确专业,支持PDF/Word/PPT等文件格式,支持 12+语言互译。

免费翻译文档

深度研究

AI帮你快速写综述,25分钟生成高质量综述,智能提取关键信息,辅助科研写作。

立即免费体验

CODY 可实现基于饮食干预的体内肠道微生物变异性的定量时空预测。

CODY enables quantitatively spatiotemporal predictions on in vivo gut microbial variability induced by diet intervention.

机构信息

Department of Biology and Biological Engineering, Chalmers University of Technology, 412 96 Gothenburg, Sweden.

Departamento de Ingeniería de Procesos e Hidráulica, Universidad Autónoma Metropolitana-Iztapalapa, 09340 Ciudad de México, México.

出版信息

Proc Natl Acad Sci U S A. 2021 Mar 30;118(13). doi: 10.1073/pnas.2019336118.

DOI:10.1073/pnas.2019336118
PMID:33753486
原文链接:https://pmc.ncbi.nlm.nih.gov/articles/PMC8020746/
Abstract

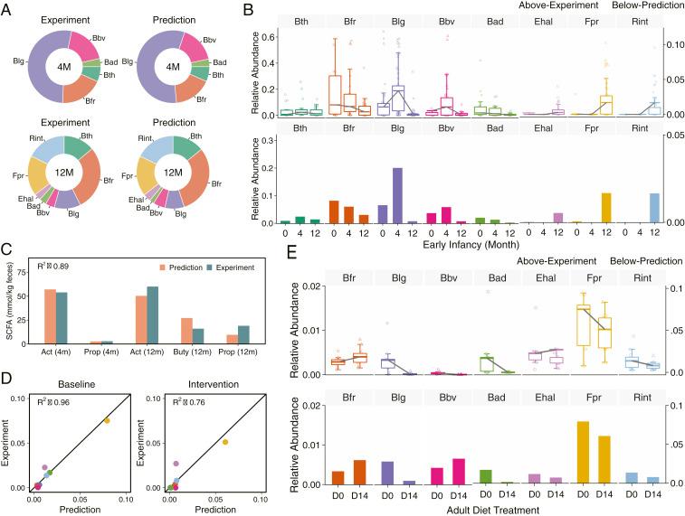
Microbial variations in the human gut are harbored in temporal and spatial heterogeneity, and quantitative prediction of spatiotemporal dynamic changes in the gut microbiota is imperative for development of tailored microbiome-directed therapeutics treatments, e.g. precision nutrition. Given the high-degree complexity of microbial variations, subject to the dynamic interactions among host, microbial, and environmental factors, identifying how microbiota colonize in the gut represents an important challenge. Here we present COmputing the DYnamics of microbiota (CODY), a multiscale framework that integrates species-level modeling of microbial dynamics and ecosystem-level interactions into a mathematical model that characterizes spatial-specific in vivo microbial residence in the colon as impacted by host physiology. The framework quantifies spatiotemporal resolution of microbial variations on species-level abundance profiles across site-specific colon regions and in feces, independent of a priori knowledge. We demonstrated the effectiveness of CODY using cross-sectional data from two longitudinal metagenomics studies-the microbiota development during early infancy and during short-term diet intervention of obese adults. For each cohort, CODY correctly predicts the microbial variations in response to diet intervention, as validated by available metagenomics and metabolomics data. Model simulations provide insight into the biogeographical heterogeneity among lumen, mucus, and feces, which provides insight into how host physical forces and spatial structure are shaping microbial structure and functionality.

摘要

人类肠道中的微生物变化存在时间和空间异质性,定量预测肠道微生物群的时空动态变化对于开发针对微生物组的治疗方法至关重要,例如精准营养。鉴于微生物变化的高度复杂性,受到宿主、微生物和环境因素之间的动态相互作用的影响,确定微生物如何在肠道中定植是一个重要的挑战。在这里,我们提出了计算微生物动态(CODY),这是一个多尺度框架,将微生物动态的物种水平建模和生态系统水平的相互作用整合到一个数学模型中,该模型描述了宿主生理学对结肠中体内微生物定植的空间特异性。该框架量化了物种水平丰度谱上的时空分辨率微生物变化,跨越特定于部位的结肠区域和粪便,而无需先验知识。我们使用来自两项纵向宏基因组学研究的横断面数据(婴儿早期和肥胖成年人短期饮食干预期间的微生物组发育)证明了 CODY 的有效性。对于每个队列,CODY 都正确预测了饮食干预后的微生物变化,这可以通过可用的宏基因组学和代谢组学数据来验证。模型模拟提供了对腔、粘液和粪便之间生物地理异质性的深入了解,这为宿主物理力和空间结构如何塑造微生物结构和功能提供了线索。

https://cdn.ncbi.nlm.nih.gov/pmc/blobs/0d27/8020746/d70d9ddbb872/pnas.2019336118fig04.jpg
https://cdn.ncbi.nlm.nih.gov/pmc/blobs/0d27/8020746/31d6e6975de4/pnas.2019336118fig01.jpg
https://cdn.ncbi.nlm.nih.gov/pmc/blobs/0d27/8020746/bb8be41fbe95/pnas.2019336118fig02.jpg
https://cdn.ncbi.nlm.nih.gov/pmc/blobs/0d27/8020746/4c161dd3db85/pnas.2019336118fig03.jpg
https://cdn.ncbi.nlm.nih.gov/pmc/blobs/0d27/8020746/d70d9ddbb872/pnas.2019336118fig04.jpg
https://cdn.ncbi.nlm.nih.gov/pmc/blobs/0d27/8020746/31d6e6975de4/pnas.2019336118fig01.jpg
https://cdn.ncbi.nlm.nih.gov/pmc/blobs/0d27/8020746/bb8be41fbe95/pnas.2019336118fig02.jpg
https://cdn.ncbi.nlm.nih.gov/pmc/blobs/0d27/8020746/4c161dd3db85/pnas.2019336118fig03.jpg
https://cdn.ncbi.nlm.nih.gov/pmc/blobs/0d27/8020746/d70d9ddbb872/pnas.2019336118fig04.jpg

相似文献

1
CODY enables quantitatively spatiotemporal predictions on in vivo gut microbial variability induced by diet intervention.CODY 可实现基于饮食干预的体内肠道微生物变异性的定量时空预测。
Proc Natl Acad Sci U S A. 2021 Mar 30;118(13). doi: 10.1073/pnas.2019336118.
2
Genome-resolved metaproteomic characterization of preterm infant gut microbiota development reveals species-specific metabolic shifts and variabilities during early life.基于基因组的宏蛋白质组学分析揭示了早产儿肠道微生物群发育的特征,表明在生命早期存在特定物种的代谢转变和变异性。
Microbiome. 2017 Jul 10;5(1):72. doi: 10.1186/s40168-017-0290-6.
3
Smart capsule for targeted proximal colon microbiome sampling.靶向近端结肠微生物组采样的智能胶囊。
Acta Biomater. 2022 Dec;154:83-96. doi: 10.1016/j.actbio.2022.09.050. Epub 2022 Sep 24.
4
Differential Effects of Western and Mediterranean-Type Diets on Gut Microbiota: A Metagenomics and Metabolomics Approach.西方饮食与地中海饮食对肠道微生物群的差异影响:宏基因组学和代谢组学方法。
Nutrients. 2021 Jul 30;13(8):2638. doi: 10.3390/nu13082638.
5
Universality of human microbial dynamics.人类微生物动态变化的普遍性。
Nature. 2016 Jun 9;534(7606):259-62. doi: 10.1038/nature18301.
6
Multi-omics Approaches To Decipher the Impact of Diet and Host Physiology on the Mammalian Gut Microbiome.多组学方法解析饮食和宿主生理学对哺乳动物肠道微生物组的影响。
Appl Environ Microbiol. 2020 Nov 10;86(23). doi: 10.1128/AEM.01864-20.
7
Emergence of microbial diversity due to cross-feeding interactions in a spatial model of gut microbial metabolism.肠道微生物代谢空间模型中交叉喂养相互作用导致的微生物多样性出现。
BMC Syst Biol. 2017 May 16;11(1):56. doi: 10.1186/s12918-017-0430-4.
8
Integrated omics analysis reveals the alteration of gut microbe-metabolites in obese adults.整合组学分析揭示肥胖成年人肠道微生物-代谢物的变化。
Brief Bioinform. 2021 May 20;22(3). doi: 10.1093/bib/bbaa165.
9
Bacterial growth, flow, and mixing shape human gut microbiota density and composition.细菌的生长、流动和混合方式塑造了人类肠道微生物组的密度和组成。
Gut Microbes. 2018 Nov 2;9(6):559-566. doi: 10.1080/19490976.2018.1448741. Epub 2018 May 9.
10
Impact of different hypercaloric diets on obesity features in rats: a metagenomics and metabolomics integrative approach.不同高热能饮食对大鼠肥胖特征的影响:宏基因组学和代谢组学综合分析方法。
J Nutr Biochem. 2019 Sep;71:122-131. doi: 10.1016/j.jnutbio.2019.06.005. Epub 2019 Jun 21.

引用本文的文献

1
Moving from genome-scale to community-scale metabolic models for the human gut microbiome.从基因组规模的人类肠道微生物群落代谢模型到群落规模的代谢模型。
Nat Microbiol. 2025 May;10(5):1055-1066. doi: 10.1038/s41564-025-01972-2. Epub 2025 Apr 11.
2
Modeling for understanding and engineering metabolism.用于理解和设计新陈代谢的建模。
QRB Discov. 2025 Feb 18;6:e11. doi: 10.1017/qrd.2025.1. eCollection 2025.
3
Gut microecology: effective targets for natural products to modulate uric acid metabolism.肠道微生态:天然产物调节尿酸代谢的有效靶点

本文引用的文献

1
Quantifying spatiotemporal variability and noise in absolute microbiota abundances using replicate sampling.利用重复采样来量化绝对微生物群落丰度的时空变异性和噪声。
Nat Methods. 2019 Aug;16(8):731-736. doi: 10.1038/s41592-019-0467-y. Epub 2019 Jul 15.
2
Longitudinal multi-omics of host-microbe dynamics in prediabetes.糖尿病前期宿主-微生物动态的纵向多组学研究。
Nature. 2019 May;569(7758):663-671. doi: 10.1038/s41586-019-1236-x. Epub 2019 May 29.
3
Simplified Intestinal Microbiota to Study Microbe-Diet-Host Interactions in a Mouse Model.
Front Pharmacol. 2024 Aug 28;15:1446776. doi: 10.3389/fphar.2024.1446776. eCollection 2024.
4
A mechanistic modelling approach of the host-microbiota interactions to investigate beneficial symbiotic resilience in the human gut.一种基于宿主-微生物相互作用的机制建模方法,用于研究人类肠道中有益共生体的恢复力。
J R Soc Interface. 2024 Jun;21(215):20230756. doi: 10.1098/rsif.2023.0756. Epub 2024 Jun 20.
5
Leveraging genome-scale metabolic models to understand aerobic methanotrophs.利用基因组规模代谢模型来理解好氧甲烷营养菌。
ISME J. 2024 Jan 8;18(1). doi: 10.1093/ismejo/wrae102.
6
Deciphering and designing microbial communities by genome-scale metabolic modelling.通过基因组规模代谢建模解析和设计微生物群落
Comput Struct Biotechnol J. 2024 Apr 22;23:1990-2000. doi: 10.1016/j.csbj.2024.04.055. eCollection 2024 Dec.
7
DyMMM-LEAPS: An ML-based framework for modulating evenness and stability in synthetic microbial communities.DyMMM-LEAPS:基于机器学习的方法调节合成微生物群落均匀度和稳定性
Biophys J. 2024 Sep 17;123(18):2974-2995. doi: 10.1016/j.bpj.2024.05.006. Epub 2024 May 10.
8
Design of a proteolytic module for improved metabolic modeling of .设计用于改进. 的代谢建模的蛋白水解模块。
mSystems. 2024 Apr 16;9(4):e0015324. doi: 10.1128/msystems.00153-24. Epub 2024 Mar 22.
9
Community-scale models of microbiomes: Articulating metabolic modelling and metagenome sequencing.微生物组的社区规模模型:代谢建模和宏基因组测序的阐明。
Microb Biotechnol. 2024 Jan;17(1):e14396. doi: 10.1111/1751-7915.14396. Epub 2024 Jan 20.
10
Starvation responses impact interaction dynamics of human gut bacteria Bacteroides thetaiotaomicron and Roseburia intestinalis.饥饿反应影响人类肠道细菌拟杆菌和罗斯伯里氏菌的相互作用动态。
ISME J. 2023 Nov;17(11):1940-1952. doi: 10.1038/s41396-023-01501-1. Epub 2023 Sep 5.
简化肠道微生物组研究小鼠模型中微生物-饮食-宿主相互作用。
Cell Rep. 2019 Mar 26;26(13):3772-3783.e6. doi: 10.1016/j.celrep.2019.02.090.
4
The human gut Firmicute Roseburia intestinalis is a primary degrader of dietary β-mannans.人类肠道Firmicute 罗氏菌(Roseburia intestinalis)是膳食β-甘露聚糖的主要降解菌。
Nat Commun. 2019 Feb 22;10(1):905. doi: 10.1038/s41467-019-08812-y.
5
Infant diet and maternal gestational weight gain predict early metabolic maturation of gut microbiomes.婴儿饮食和产妇孕期体重增加可预测肠道微生物组的早期代谢成熟。
Nat Med. 2018 Dec;24(12):1822-1829. doi: 10.1038/s41591-018-0216-2. Epub 2018 Oct 29.
6
Analysis of gut microbiota profiles and microbe-disease associations in children with autism spectrum disorders in China.中国自闭症谱系障碍儿童肠道微生物组特征及微生物-疾病相关性分析。
Sci Rep. 2018 Sep 18;8(1):13981. doi: 10.1038/s41598-018-32219-2.
7
Post-Antibiotic Gut Mucosal Microbiome Reconstitution Is Impaired by Probiotics and Improved by Autologous FMT.抗生素后肠道黏膜微生物组重建受益生菌影响,而自体粪菌移植可改善这一过程。
Cell. 2018 Sep 6;174(6):1406-1423.e16. doi: 10.1016/j.cell.2018.08.047.
8
Personalized Gut Mucosal Colonization Resistance to Empiric Probiotics Is Associated with Unique Host and Microbiome Features.个性化肠道黏膜定植抵抗经验性益生菌与独特的宿主和微生物组特征相关。
Cell. 2018 Sep 6;174(6):1388-1405.e21. doi: 10.1016/j.cell.2018.08.041.
9
In vitro co-cultures of human gut bacterial species as predicted from co-occurrence network analysis.基于共生网络分析预测的人肠道细菌物种的体外共培养。
PLoS One. 2018 Mar 30;13(3):e0195161. doi: 10.1371/journal.pone.0195161. eCollection 2018.
10
Gut bacteria selectively promoted by dietary fibers alleviate type 2 diabetes.膳食纤维选择性促进肠道细菌,可缓解 2 型糖尿病。
Science. 2018 Mar 9;359(6380):1151-1156. doi: 10.1126/science.aao5774.