Suppr超能文献

香烟烟雾提取物通过 ROS/NF-κB 信号通路刺激 HepG2 细胞中 PCSK9 的产生。

Cigarette smoke extract stimulates PCSK9 production in HepG2 cells via ROS/NF‑κB signaling.

机构信息

Department of Vascular Surgery, Peking Union Medical College Hospital, Chinese Academy of Medical Sciences and Peking Union Medical College, Beijing 100730, P.R. China.

Department of Vascular Surgery, Beijing Friendship Hospital, Capital Medical University, Beijing 100050, P.R. China.

出版信息

Mol Med Rep. 2021 May;23(5). doi: 10.3892/mmr.2021.11970. Epub 2021 Mar 24.

Abstract

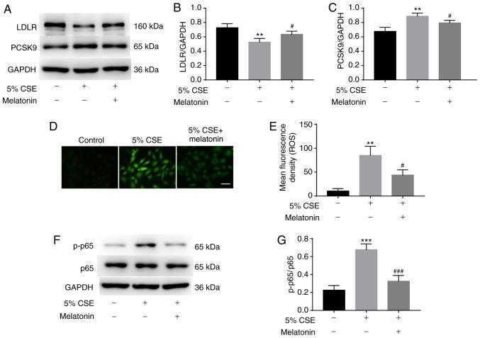
Cigarette smoke (CS) exposure is a risk factor for dyslipidemia and atherosclerosis. Reduced expression of low‑density lipoprotein receptor (LDLR) in hepatocytes may be one of the underlying mechanisms for these disorders. The aim of the present study was to investigate the molecular mechanism underlying the regulatory effect of CS extract (CSE) on proprotein convertase subtilisin/kexin type 9 (PCSK9) and low LDLR expression in HepG2 cells. PCSK9 and LDLR mRNA and protein expression levels in HepG2 cells were evaluated after CSE treatment via reverse transcription‑quantitative polymerase chain reaction and western blotting, respectively. In addition, total intracellular reactive oxygen species (ROS) production was determined via 2,7‑dichlorofluorescein diacetate fluorescence. CSE significantly increased PCSK9 expression and inhibited LDLR expression in a time‑ and concentration‑dependent manner. Furthermore, CSE significantly induced ROS production and nuclear factor κB (NF‑κB) activation. However, pretreatment with a ROS scavenger or an NF‑κB inhibitor significantly attenuated the CSE‑induced changes in PCSK9 and LDLR expression. In addition, pretreatment with melatonin markedly reduced ROS production, NF‑κB activation and PCSK9 expression, and increased LDLR expression in the CSE‑treated cells. These data suggest that melatonin inhibits CSE‑regulated PCSK9 and LDLR production in HepG2 cells via ROS/NF‑κB signaling.

摘要

香烟烟雾(CS)暴露是血脂异常和动脉粥样硬化的一个危险因素。肝细胞中低密度脂蛋白受体(LDLR)的表达减少可能是这些疾病的潜在机制之一。本研究旨在探讨 CS 提取物(CSE)对 HepG2 细胞中前蛋白转化酶枯草溶菌素/κexin 型 9(PCSK9)和低 LDLR 表达的调节作用的分子机制。通过逆转录-定量聚合酶链反应和 Western blot 分别检测 CSE 处理后 HepG2 细胞中 PCSK9 和 LDLR 的 mRNA 和蛋白表达水平。此外,通过 2,7-二氯荧光素二乙酸荧光法测定总细胞内活性氧(ROS)的产生。结果显示,CSE 呈时间和浓度依赖性地显著增加 PCSK9 的表达并抑制 LDLR 的表达。此外,CSE 显著诱导 ROS 产生和核因子 κB(NF-κB)激活。然而,ROS 清除剂或 NF-κB 抑制剂的预处理显著减弱了 CSE 诱导的 PCSK9 和 LDLR 表达的变化。此外,褪黑素预处理可显著减少 CSE 处理细胞中的 ROS 产生、NF-κB 激活和 PCSK9 表达,并增加 LDLR 表达。这些数据表明,褪黑素通过 ROS/NF-κB 信号通路抑制 CSE 调节的 HepG2 细胞中 PCSK9 和 LDLR 的产生。

https://cdn.ncbi.nlm.nih.gov/pmc/blobs/7224/7974406/3d8faa365d53/mmr-23-05-11970-g00.jpg

文献检索

告别复杂PubMed语法,用中文像聊天一样搜索,搜遍4000万医学文献。AI智能推荐,让科研检索更轻松。

立即免费搜索

文件翻译

保留排版,准确专业,支持PDF/Word/PPT等文件格式,支持 12+语言互译。

免费翻译文档

深度研究

AI帮你快速写综述,25分钟生成高质量综述,智能提取关键信息,辅助科研写作。

立即免费体验