Suppr超能文献

布鲁顿酪氨酸激酶(Btk)调节 TPA 诱导的乳腺癌细胞侵袭通过 PLCγ2/PKCβ/NF-κB/AP-1 依赖性基质金属蛋白酶-9 激活。

Bruton's agammaglobulinemia tyrosine kinase (Btk) regulates TPA‑induced breast cancer cell invasion via PLCγ2/PKCβ/NF‑κB/AP‑1‑dependent matrix metalloproteinase‑9 activation.

机构信息

Department of Biochemistry, Institute of Medical Science, Chonbuk National University Medical School, Jeonju, Jeollabuk 560‑182, Republic of Korea.

Department of Internal Medicine, Division of Hematology, Gil Medical Center, Gachon University College of Medicine, Incheon 405‑760, Republic of Korea.

出版信息

Oncol Rep. 2021 May;45(5). doi: 10.3892/or.2021.8007. Epub 2021 Mar 24.

Abstract

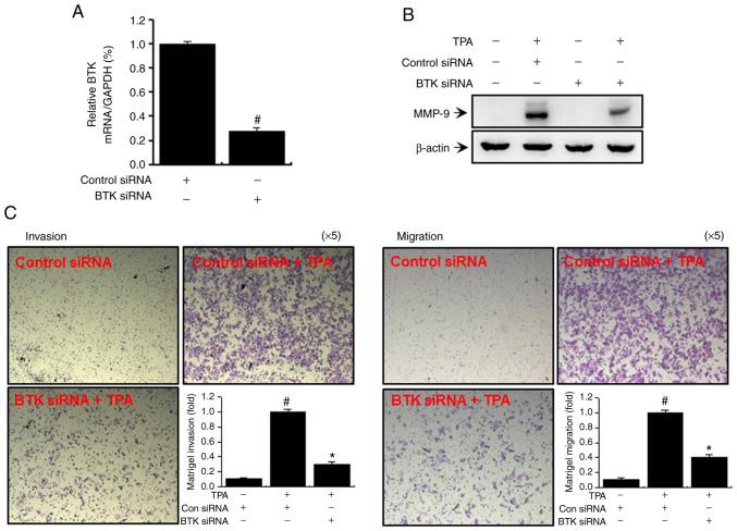
Bruton's agammaglobulinemia tyrosine kinase (BTK) is an important cytoplasmic tyrosine kinase involved in B‑lymphocyte development, differentiation, and signaling. Activated protein kinase C (PKC), in turn, induces the activation of mitogen‑activated protein kinase (MAPK) signaling, which promotes cell proliferation, viability, apoptosis, and metastasis. This effect is associated with nuclear factor‑κB (NF‑κB) activation, suggesting an anti‑metastatic effect of BTK inhibitors on MCF‑7 cells that leads to the downregulation of matrix metalloproteinase (MMP)‑9 expression. However, the effect of BTK on breast cancer metastasis is unknown. In this study, the anti‑metastatic activity of BTK inhibitors was examined in MCF‑7 cells focusing on MMP‑9 expression in 12‑‑tetradecanoylphorbol‑13‑acetate (TPA)‑stimulated MCF‑7 cells. The expression and activity of MMP‑9 in MCF‑7 cells were investigated using quantitative polymerase chain reaction analysis, western blotting, and zymography. Cell invasion and migration were investigated using the Matrigel invasion and cell migration assays. BTK inhibitors [ibrutinib (10 µM), CNX‑774 (10 µM)] significantly attenuated TPA‑induced cell invasion and migration in MCF‑7 cells and inhibited the activation of the phospholipase Cγ2/PKCβ signaling pathways. In addition, small interfering RNA specific for BTK suppressed MMP‑9 expression and cell metastasis. Collectively, results of the present study indicated that BTK suppressed TPA‑induced MMP‑9 expression and cell invasion/migration by activating the MAPK or IκB kinase/NF‑κB/activator protein‑1 pathway. The results clarify the mechanism of action of BTK in cancer cell metastasis by regulating MMP‑9 expression in MCF‑7 cells.

摘要

布鲁顿酪氨酸激酶(BTK)在 B 淋巴细胞的发育、分化和信号转导中是一种重要的细胞质酪氨酸激酶。有丝分裂原激活蛋白激酶(MAPK)信号的激活,继而激活蛋白激酶 C(PKC),促进细胞增殖、存活、凋亡和转移。这种效应与核因子-κB(NF-κB)的激活有关,提示 BTK 抑制剂对 MCF-7 细胞具有抗转移作用,导致基质金属蛋白酶-9(MMP-9)表达下调。然而,BTK 对乳腺癌转移的影响尚不清楚。在这项研究中,我们在 MCF-7 细胞中研究了 BTK 抑制剂的抗转移活性,重点研究了 12-十四烷酰佛波醇-13-醋酸盐(TPA)刺激的 MCF-7 细胞中 MMP-9 的表达。使用定量聚合酶链反应分析、western blot 和酶谱法研究了 MMP-9 在 MCF-7 细胞中的表达和活性。使用 Matrigel 侵袭和细胞迁移测定法研究了细胞侵袭和迁移。BTK 抑制剂[依鲁替尼(10µM),CNX-774(10µM)]显著减弱了 TPA 诱导的 MCF-7 细胞侵袭和迁移,并抑制了磷脂酶 Cγ2/PKCβ信号通路的激活。此外,BTK 的特异性小干扰 RNA 抑制了 MMP-9 的表达和细胞转移。总之,本研究结果表明,BTK 通过激活 MAPK 或 IκB 激酶/NF-κB/激活蛋白-1 通路抑制 TPA 诱导的 MMP-9 表达和细胞侵袭/迁移。结果阐明了 BTK 通过调节 MCF-7 细胞中 MMP-9 的表达来抑制癌症细胞转移的作用机制。

https://cdn.ncbi.nlm.nih.gov/pmc/blobs/6c84/7962096/9a5b424db9cd/or-45-05-8007-g00.jpg

文献检索

告别复杂PubMed语法,用中文像聊天一样搜索,搜遍4000万医学文献。AI智能推荐,让科研检索更轻松。

立即免费搜索

文件翻译

保留排版,准确专业,支持PDF/Word/PPT等文件格式,支持 12+语言互译。

免费翻译文档

深度研究

AI帮你快速写综述,25分钟生成高质量综述,智能提取关键信息,辅助科研写作。

立即免费体验